|
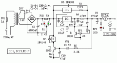
本人刚来数码之家不久,真是相见恨晚啊,发现数码之家能人很多,能学到不少东西。最近在坛子上看了很多改装电源的帖子,自己也努力尝试。我用494+339的电脑电源改成功一个。 这两天又尝试着用3842方案的电源来改,由于手上只有个电动车的充电器(36V),心想试试看吧。改了一下,还真能调压,我设计的可调范围是2.5~48V。目前还没设计横流和过压保护什么的。今天想做负载测试的,结果在工作台上试验1A负载正常,想拍照效果好点给各位坛友看看,于是找了块布铺上,都准备好了,准备拍照,结果发现电子负载挂了。哈哈,只能给坛友看看调压的效果了。带载效果以后再说吧。下面上图。为了便于理解,我还画了此款充电器的电路图,见2楼。欢迎各位提出宝贵意见。
这张是在工作台上拍的,带0.94A负载,当时电子负载还是好的。
这个辅助电源板是在小长城电源上拆的,跟充电器共用300V直流。
各位看官细细看看,我把开关管由场管改成了三极管13009。手上没有场管。电路改造看一楼。
下面是挂掉的电子负载,场管击穿了。
(责任编辑:admin) |











































