最好的电子音响科技diy制作网站

haoDIY创好电子音响电脑科技DIY小制作发明

当前位置: 主页 > 电子DIY > 电源DIY > 稳压电源 >

制作恒流恒压可调电源教程

时间:2017-11-05 21:46来源:未知 作者:admin 点击:
原材料:19V4.7A剪线电源一个,3r33横流恒压DC-DC板子一个,10k多圈电位器两个(每个3块钱,实测电阻在0.6欧--9.7欧可调)养乌龟的小盒子一个(做机箱),CD包装盒一个(做面板),开关,香蕉插座,导线若干。 3R33横流恒压板子是以前买的,一直没时间搞。最
制作恒流恒压可调电源教程
原材料:19V4.7A剪线电源一个,3r33横流恒压DC-DC板子一个,10k多圈电位器两个(每个3块钱,实测电阻在0.6欧--9.7欧可调)养乌龟的小盒子一个(做机箱),CD包装盒一个(做面板),开关,香蕉插座,导线若干。
3R33横流恒压板子是以前买的,一直没时间搞。最近做东西,发现手里没有可调电源很不方便,于是利用业余时间,用手头有的材料东拼西凑了一个。体积小巧,不占地儿,两块MF47表叠起来那么大点儿。

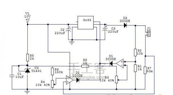
先上电路图,来源于网络,我是买的3R33板子直接焊的,电路图未做考证

主要材料

3r33 DC-DC电源模块 24v笔记本电源
爬虫盒子 导线若干

所需工具

电烙铁 焊锡

制作步骤

  • 第1步:

    制作恒流恒压可调电源教程

    原材料一览,cd盒子一个,24v电源一个,3r33板子一个已焊好,指针表头2个(电压电流)

  • 第2步:

    制作恒流恒压可调电源教程

    表头两个,cd盒子一个

  • 第3步:

    制作恒流恒压可调电源教程

    养乌龟的盒子,做机箱

  • 第4步:

    制作恒流恒压可调电源教程

    做面板

  • 第5步:

    制作恒流恒压可调电源教程

    画图后开面板

  • 第6步:

    制作恒流恒压可调电源教程

     

  • 第7步:

    制作恒流恒压可调电源教程

    焊接。。。

  • 第8步:

    制作恒流恒压可调电源教程

    从左到右,从上到下一次是电压表头--电压调节旋钮--电流表头--电流调节旋钮--usb5v输出口--开关---24v直通输出DC口--可调电源输出口(用香蕉头,红黑)

  • 第9步:

    制作恒流恒压可调电源教程

    裁剪箱子罩,做边框

  • 第10步:

    制作恒流恒压可调电源教程

    成型

  • 第11步:

    制作恒流恒压可调电源教程

    测试,因为这是几年前做的,当时用的19v电源,压降大概3-4v左右,最大输出能达到16v 3A

  • 第12步:

    制作恒流恒压可调电源教程

    测试,usb可调输出,dc口直通输出用于白光烙铁(白光烙铁也自己做的,用的记号做的)

  • 第13步:

    制作恒流恒压可调电源教程

    用铁丝做个提手

  • 第14步:

    制作恒流恒压可调电源教程

    3r33电路图

  • 第15步:

    制作恒流恒压可调电源教程

    后为了掩盖内部比较乱的走线,用白色丙烯在内部涂了一遍,哈哈

  • 第16步:

    制作恒流恒压可调电源教程

    这是现在的状态,改了24v电源,最大可调到20v+,总功率在60w+,当然瞬时功率可达到100w,但是3r33不宜长久在超电流下工作,做简短测试可以。


(责任编辑:admin)
织梦二维码生成器
顶一下
(0)
0%
踩一下
(0)
0%
------分隔线----------------------------
发表评论
请自觉遵守互联网相关的政策法规,严禁发布色情、暴力、反动的言论。
评价:
表情:
用户名: 验证码:点击我更换图片
栏目列表
广告位API接口通信错误,查看德得广告获取帮助
推荐内容
广告位API接口通信错误,查看德得广告获取帮助