|
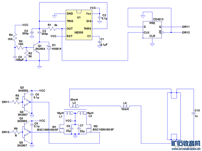
预热式电池荧光灯镇流器 在这个LED照明的时代,很少有人关注荧光灯了。之所以还想制作一个荧光灯的镇流器,一个原因是想完成儿时的梦想。小时候看过很多书籍有关于低压荧光灯小电路设计的介绍,非常想试试自己制作一个电池供电的荧光灯镇流器,那个经常停电的年代,这个还是有意义的。但大部分的书并没有写的很深入,而且多数采用自激振荡线路制作,不带预热,不好调整参数。即使制作成功了,不带预热的驱动和市场上出售的便携灯内部驱动没有太大区别,使用中还是对于灯管有很大伤害。 另一个原因是,直到今天,我依然不喜欢LED,因为其光谱不好,蓝光严重。还有就是怀旧心情以及非常喜欢荧光灯的那种气体发出的光线。我其实是LED这行业的,但就是不喜欢LED,家里面还是荧光灯为主。 由于时间关系,这个制作没有做太多优化,而且设计以常用元器件为主,设计还受我手头拥有的器件限制,没有去购买新器件,很多参数没有做到优化。 这个电路首先设计思路是电路的定量化设计,不采用自激振荡这个不好控制的设计办法。采取可以控制频率的高压方波加LC谐振电路来产生高压,开机时改变频率避开谐振点来进行预热。 低压转高压方波常用的是半桥,全桥和推挽电路。桥式电路需要高端驱动,所以决定采用推挽电路。推挽线路缺点是容易两边不平衡,不过对于MOSFET,由于其内阻随温度升高,这个状况不是很大问题。况且DIY本身就喜欢留大余量。下图是整体的线路。 ![]() 图1 镇流器整体线路图 低压升到高压需要一个变压器,这边是直接拿了一个很老的便携荧光灯驱动里面的变压器,这个变压器本来设计是三极管推挽线路自激振荡。测量了下参数,大致估算了其匝比,测量了饱和电流。变压器的设计比较复杂,建议可以参考一些资料。比如赵修科的那个PDF。 其实变压器的参数主要是匝比,电感量和饱和电流。电感量最容易测试,电桥即可搞定。匝比也容易测试,可以采用注入一个正弦波驱动来用示波器观察两个绕组电压大小和相位来判定匝比和相位。我直接在用电桥测量感量时测试了匝比和相位,因为电桥测试时本身就是采用正弦波激励。 对于饱和电流的测量,简单的办法是采用直流稳压电源。把限流点设在远大于饱和电流点,采用瞬间加电压的方式,测试流过的电流。不过这个测量需要电流探头,下图是测试电路图中那个10mH电感截的图,通过图中的电流波形判断,其由线性平缓上升到快速上升区大概在300mA,其饱和点就是在300mA附近。 ![]() 图2 饱和电流测量 电感量,匝比,饱和电流确定了,即可确定输出电压大小和电流能力。输出电压必须大于灯管的正常工作电压。这个变压器本来是用在6V电瓶的电路上面,我这边决定制作12V的镇流器,这样其输出电压通过匝比计算大概在260V附近。满足大部分场合,之所以采用12V设计,是因为我的MOSFET是10V驱动的,手头没有5V驱动的大电流MOS。 产生可控方波的办法较多,这边采用NE555,主要是这个IC线路比较简单而且常见。其实采用单片机会更有优势,频率精确,可以调节死区时间。不过为了大多数爱好者能否试制,这边采用了NE555。Q1是在开机时不导通,震荡频率较高,不谐振用来预热。预热结束后,Q1导通,频率进入谐振频率,C10两端谐振产生高压,荧光灯击穿开始发光,L4进入限流模式。 CD4013用以产生对称的互补方波,还有就是让占空比稳定在50%这个点,单纯NE555产生的占空比不会很精确。Q2-Q5用来做MOSFET的驱动,这是个广泛应用的线路,设计精妙让人感叹!M1,M2用来做开关,我手头只有参数很厉害的100V 10mO 的TO-220的MOS,其实不是很合适,这种电流太大的MOS由于寄生电容大,寄生震荡也厉害,不过手头没有合适的了。 电路焊接完成后,荧光灯先不接,可以通电测试下,如果可以得到图3的波形,就可以接上荧光灯了。可以看到,MOS的漏极波形还是非常对称的。输出电压的寄生震荡比较大,这个是因为漏感和寄生电容所引起。输出电压这里最好采用差分探头测试。因为电压比较高,普通探头容易损坏。而且普通探头一端接地影响电路运行。图4为一个完整的启动荧光灯电压电流波形。 ![]() 图3 CH1 M1 漏极,CH2 M2 漏极,CH3 变压器输出 ![]() 图4 CH1 VCC,CH3 荧光灯电压,CH4 荧光灯电流 图5为放大的荧光灯电流电压波形,由于探头方向问题,这个图相位反了。这个波形是典型的高频镇流器的灯管电压电流波形。 ![]() 图5 CH1 VCC,CH3 荧光灯电压,CH4 荧光灯电流 电路板采用洞洞板制作,元件采用直插件,为的是经典的DIY韵味。 图6 洞洞板制作的镇流器 日光灯管采用的是损坏的一个节能灯,测量其灯丝没有损坏。不知道其具体参数,但大概功率范围还是了解,只要功率不要太大即可。
图7 镇流器点亮荧光灯 由于时间原因,没有完成所有预设的功能,本来准备采样荧光灯电流,反馈给NE555用来调节频率从而在输入电压改变时能使输出电流稳定,这个应该没有太大难度。还想增加调光功能,不过这些应该不难。 虽然原理不难,但实际制作中还是克服了很多障碍,电路也是不断调整才最终能成功完成。这个电路没有做太多优化,以后有时间再慢慢调整。感谢矿石收音机这个平台给大家交流,祝论坛越来越好,坛友们越玩越嗨! (责任编辑:admin) |




















