|
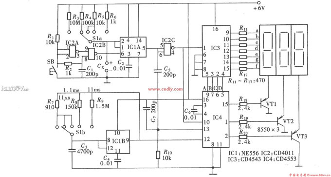
如图所示的三位数字电容表由基准脉冲产生器、门控电赂与启动节制电路、节制闸门和计数和译码表现器组成。
(责任编辑:admin) |
原创首发 黑科技,不用任何IC 只用分立器件的白菜QC2.0诱骗器,命名为:白菜诱骗器,...
抽空做了个简单的激光测距的小东西,这个方案简单易实现,而且可以用现有的opencv库很...
DIY是我的终身爱好,综合测试对我来说能做的也就是这个样子了,几乎所有东西都是老旧...
做好很久了一直没有时间完善。前几天终于用3R33升压把LED及稳压管测试搞好了。稳压部...
这个小工具是我在做一个用单片机+DDS模块组成的信号发生器时完成的.当时我在调试这个...
有一次在网际网络上搜寻测试与量测资料时,偶然间发现了一个很棒的测试设备资源回收计...
改装毫欧表,牺牲了我两块表(数
更新:2017-06-26
改造万用表供电方式,线性变压器
更新:2017-05-11
我做的便携式维修电源兼数码产品
更新:2013-02-22
自制晶体管在线检测仪(CD4047B)
更新:2013-01-12