|
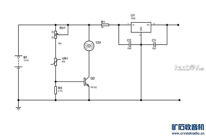
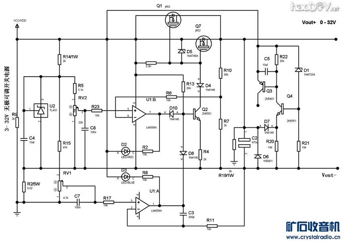
做好很久了一直没有时间完善。前几天终于用3R33升压把LED及稳压管测试搞好了。稳压部分电路也重新进行了修改完善。 这是以前用洞洞板做的 自己设计制作的0-32V0-10A 开关-线性恒压恒流电源 面板用透明激打纸反面打印粘上去的。 重新修改完善的电路图如下:注意!电路图右边部分是电压跟随电路。没有合适的电阻,两颗调整管直接并联的,手头有几颗j652调换了一下,使两颗温度差不多就好。稳压电源供电是用的泰格斯10-24v开关电源改成的3-32v。参考: 泰格斯电源Targus 10-30v 改造为宽电压调节 3V-32V 最早没有设计风扇降温,结果带我的手提电脑(19v4.5A)时,把外壳中间上下两面都烤得有点变形了,所以用热敏电阻搞了一个温控风扇:风扇和表头供电是用的一个9v0.6A的开关电源改成13.5V,7805输出就是供表头的。 T26电压电流表头两路显示,上面是稳压电源的电压电流显示,下面是测试LED及稳压管的电压显示。 稳压电源纹波峰峰值在加3R33前只有3mV左右,加了3R33后变成了20mV左右了。 内部:两个泰格斯电源一个改成3-32v给稳压电源用,一个24v供两路白菜白光。另一个开关电源13.5v给风扇和表头供电用。 这是用第二路电压电流表头测试LED的情况;蓝色LED显示电压3.1*v,测试稳压管类似。 左下角就是3R33做的升压;3R33把两颗51k换成120k改成输出12V,再把原电感去掉,用小磁环初级绕40圈,次级绕10圈代替原电感。高压用4148加10uf贴片电容整流滤波,再加一个2k电阻限流。输出电压42v,短路电流18mA。测试LED及稳压管很方便。 PCB正面:左边是白菜白光,上下两路。 底面:第一次学习着搞的PCB肯定问题多多。 此电源右下角还有一个输入插孔,可以外部电源输入,插孔输入外部电源时电压电流在第二路显示(3R33的42v自动断开)。这个可以配合一个负载测试这个外部电源的功率等等参数,比如测试充电器的电压电流等 (责任编辑:admin) |














