|
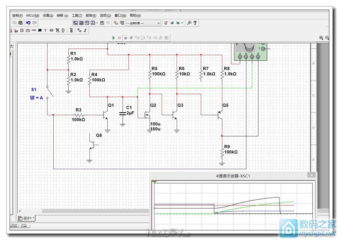
原创首发 黑科技,不用任何IC 只用分立器件的白菜QC2.0诱骗器,命名为:白菜诱骗器,未经允许,不许盗用 ——————更新完成 写在前面的话,所谓科技无极限,创新无止镜,追求进步和完美是人的天性,这次我又要放大招了。 前面楼主发过一帖子:不用程序 只用通用零件装出QC2.0诱骗器,公布网络上你搜不出来的技术细节(完美完结),前面的帖子的诱骗器是不用程序不用单片机,用了普普通通用的IC和其它元件,,而这次的帖子是,不用任何IC ,只要电阻、电容、三极管,就可以做出QC2.0诱骗器,这些都是常见的元器件,相信大家都会有,相信这次一定会掀起一片做诱骗器的热潮,这次的诱骗器命名为:白菜诱骗器,未经允许,不许盗用 唠叨一下,楼主的绿联CD122 QC2.0快充,也早已经测完了普通的电气参数,唯一是,楼主价值十多万RMB的EMC电磁兼容测试平台,由于电脑主板烧坏 ,未能测试 ,所以等电脑修好后再测,再发贴,坛上已经有坛友发了贴 ,也已经得了精华,我不甘心,我也要精华,等着我,我一定会回来的 目录: 主楼:内容简介,初步设计电路,完善初稿; 1楼:用仿真软件验证设计的初稿,并按仿真结果修正电路; 2楼:设计原理图和电路板并制作电路板; 3楼:焊接电路元件,焊接注意要点; 4楼:测试电路,按测试结果修改电路,测试成功,完美完结; 我们复习一下QC2.0的四个步骤: 1. 供电方短接D+和D-,这是充电器或移动电源要完成,不在诈骗器的范围; 2. 受电方插入后,在D+输出0.6V,这是手机或是我们将要做的诱骗器完成; 3. 供电方检测到这个电压1.25秒后,把D-与D+断开,并将D-下拉至0V,这是充电器或移动电源要完成; 4. 受电方检测到D-下降后,按需要的电源电压在D+和D-上输出 首先, 第一步不在诱骗器的范围,跳过; 第二步,要设计一个有0.6V,3.3V两个电压基准的电路,这个很简单了,用一个开关切换分压电阻就好了; 第三步,要有个检查D- 电压下降的电路,这也用三极管来完成,并用电容和MOS管来做延时; 第四步,然后设计一个开关切换电路把各个电压送到USB的D+和D-这次用三极管来完成这个开关动作; D+ D- 上的电压对应输出电压的对照表 D+ D- 输出电压 0.6 0 5V 3.3 0.6 9V 0.6 0.6 12V 3.3 3.3 20V 3.3V电压基准用一个开关来切换 ,D-下降后,延时500mS后,需一个自锁电路来保持状态,D-的电压将不能再触发延时电路
D-下降后,延时500mS后,需往D-上送识别电压
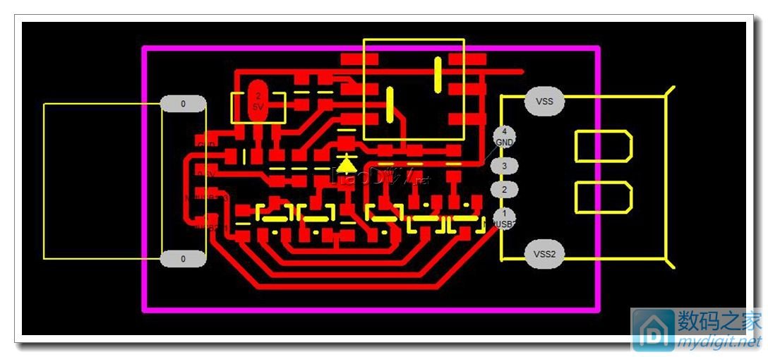
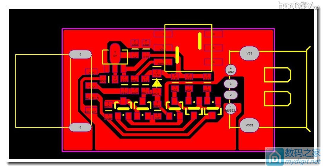
由于 9V和12V,D-都为0.6V,所以只要设计一个送0.6V电压的电路就行了,不同的是D+,需0.6V和3.3V切换 ![]() 、 一楼,用仿真软件验证主楼设计的初稿,并按仿真结果修正电路 打开用仿真软件,放置元件,元件有两种大类别,蓝色的是代表参数接近实际器件的参数 ,黑色的是代表参数为理想参数,是理论上的参数 ,这个跟据实际选用。 仿真软件名:NI_Circuit_Design_Suite_12.0,也叫Multisim12 黑色的理想参数 ![]() 蓝的参数按实际元件参数 ![]() 你知道三极管有几个参数呢,这里绝对比你知道的多 ![]() 按初稿放好元件,和连线 ![]() 放置好一台4通道的示波器,点这开关,电路就开始运行了 ![]() 看着示波器中那一条条直线 ,就知道电路没有正确运行 ![]() 改一下MOS管的类型看看,还是没有作用 ![]() 原来是电路画错了,修改电路,运行,终于有波形 了 ![]() 再修改电电路,并修改参数 ,优化电路波形,看到延时电路的充电波形了没,然后被锁定 ![]() 看到D-在释放后并没有拉到0V,所以这电路还要再改进 ![]() 右箭头,D-不到0V,左箭头,加一个下拉电阻,希望能把电压拉下来 ![]() 下拉电阻有效,D-在拉下来后,延时500mS(当然,为了快速仿真,这里时间缩短了 ),但是D-送的0.6V电压明显高了点,这个没关系 ,我知道这是软件仿真是按理论算的电压 ,实际上肯定不会有这么高的 ![]() 至此,电路的软件仿真和调试工作完成 ,等待实际电路的工作看结果了 老规矩,你的M币,我的M币,大家的动力 二楼,设计电路原理图和电路板,并制作电路板 把仿真出来的电路,现画到制板软件Protel 99SE 当中,很遗憾,他们两个软件是不同的软件公司出的,电路图文件不通用,只有手工画过了 ![]() 然后画板,经过几个小时的努力 ,电路终于没有一条跳线的排通了,不要说我吹,这水平不是每个会制板的人都能轻松做得到的, ![]() 继续把电路板完善,最终结果是比上代的板小了点 ![]() 接下来,很简单,上雕刻机,开始刻板 ![]() 过程中,即将完成 ,立等可取,其实至少要了10几分钟吧 ![]() 打磨一下,刻刀下浅了一点,还好没有短路的,刚好 ![]() 上锡防氧化,电路板制作完成 ![]() 老规矩,你的M币,我的M币,大家的动力 三楼,焊接安装电路 (责任编辑:admin) |





































