|
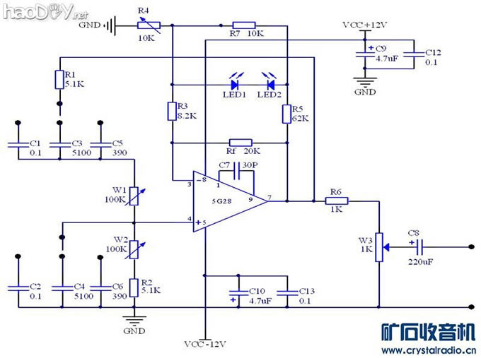
电路图选自:《电子世界》1984-04-26组合式业余电子测试仪器的制作(3)-低频信号发生器 由于论坛一天限制只能上传10张图片,所以我用PS把有些图片两张拼成了一张,如下图。上图是《电子世界》的原扫描图,下图是用Altium Designer 6重新绘制的电路图: ![]() 为方便起见,采用搭棚焊验证电路性能,并且减化了电路,只用了C1和C2为两个电容,省略了C3-C6这4个电容及波段开关,实际电路工作在低频段,但这不影响调试。待低频段调试正常后,再补上这些元件。 ![]() 由于找不到电路所需的热敏电阻R3,用普通电阻代替,电路搭建完成经检查无误后,通电。用示波器测量输出的波形: ![]() 从显示的波形上看,正弦波上半周有削顶失真。调整R4可改善失真,但在临界处会停振。上图是有失真的波形,下图是调整后不失真的波形 用频率计测量输出的频率: ![]() 频率计是20多年前自制的,最高测试频率是2MHz。对此电路当前工作状态,测出的频率是51Hz,与示波器测出的50.5Hz相近,应该是可信的。 调整双联电位器W1(W2),频率在30+到200+之间变化,但有时会停振。停振后只要重新调整R4,电路又会重新起振。 参考其它电路后,将电路最终修改为: ![]() 在这个电路中LED1与LED2是应用来稳幅的。但电路状态一直在失真与停振之间徘徊,也就是说,要电路工作稳定,则失真就存在;当通过调整R4来减小失真后,电路又很容易停振。这里说的停振主要是当通过W1(W1与W2是双联电位器)改变频率时,在失真小的情况下,电路很可能就不振荡了。所以在使用时都是先调整R4让失真大点,然后再改变频率,当频率设置成所需值时,然后再调整R4让失真尽可能的小。这个问题至今没有解决好。 根据电路规模,使用5CM×7CM的洞洞板。洞洞板布线图: ![]() 焊接好的洞洞板正反面: 第一次焊接洞洞板,不美观。不过电阻、电容、5G28运放的年龄都超过了30年。 用一个装茶叶的盒子做外壳,由于是铁皮的,所以还有屏蔽作用,但铁皮太薄,不好加工。 ![]() 布局说明:上边3个香蕉插座是±9V供电;左边是波段开关与电位器,都是调整频率的;右边线绕电位器是调整信号的输出强度;下边的BNC插座是信号输出。 经用数字频率计测量,其工作频率范围: 特写 ![]() 我知道,这个作品技术落后,无任何创意,其实就是一个玩具,我就把它当作一个练手的机会。总而言之,重在参与。 我的工作室: ![]() |































