|
按照电动自行车铅酸蓄电池的特点,当其为36V/12AH时,回收限压恒流充电方法,初始充电电流最大不宜高出3A。也就是说,充电器输出最大到达43V/3A/129W,已经可满意。在充电进程中,充电电流还将逐渐低落。以今朝开关电源技能和开关管出产程度而言,单端开关稳压器输出功率的极限值已进步到180W,乃至更大。输出功率为150W以下的单端它激式开关稳压器,其靠得住性已到达极高的水平。MOS FET开关管的应用,乐成地办理了开关管二次击穿的困难,使开关电源的靠得住性更上一层楼。 今朝,应用最广的、也是最早的可直接驱动MOS FET开关管的单端驱动器为MC3842。MC3842在不变输出电压的同时,还具有负载电流节制成果,因而常称其为电流节制型开关电源驱动器,无疑用于充电器此成果具有奇异的上风,只用少少的外围元件即可实现恒压输出,同时还能节制充电电流。尤其是MC3842可直接驱动MOS FET管的特点,可以使充电器的靠得住性大幅进步。因为MC3842的应用极广,本文只先容其特点。
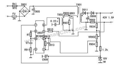
MC3842为双列8脚单端输出的它激式开关电源驱动集成电路,其内部成果包罗:基准电压稳压器、偏差放大器、脉冲宽度较量器、锁存器、振荡器、脉宽调制器(PWM)、脉冲输出驱动级等等。MC3842的同类产物较多,个中可交流的有UC3842、IR3842N、SG3842、CM3842(国产)、LM3842等。MC3842内部方框图见图1。其特点如下: 内设5V/50mA基准电压源,经2:1分压作为取样基准电压。 输出的驱动脉冲既可驱动双极型晶体管,也可驱动MOS场效应管。若驱动双极型晶体管,宜在开关管的基极接入RC截至加快电路,同时将振荡器的频率限定在40kHz以下。若驱动MOS场效应管,振荡频率由外接RC电路设定,事变频率最高可达500kHz。 内设过流掩护输入(第3脚)和偏差放大输入(第1脚)两个脉冲调制(PWM)节制端。偏差放大器输入端组成主脉宽调制(PWM)节制体系,过流检测输入可对脉冲举办逐个节制,直接节制每个周期的脉宽,使输出电压调解率到达0.01%/V。假如第3脚电压大于1V或第1脚电压小于1V,脉宽调制较量器输出高电平使锁存器复位,直到下一个脉冲到来时才从头置位。假如操作第1、3脚的电平相关,在外电路节制锁存器的开/闭,使锁存器每个周期只输出一次触发脉冲,无疑使电路的抗滋扰性加强,开关管不会误触发,靠得住性将得以进步。 内部振荡器的频率由第4、8脚外接电阻和电容器设定。同时,内部基准电压通过第4脚引入外同步。第4、8脚外接电阻、电容器组成按时电路,电容器的充/放电进程组成一个振荡周期。当电阻的设定值大于5kΩ时,电容器的充电时刻宏大于放电时刻,其振荡频率可按照公式近似得出:f=1/Tc=1/0.55RC=1.8/RC。 市电输入经桥式整流后,形成约300V直流电压,因而对此整流滤波电路的要求与凡是有所差异。对蓄电池充电器来说,桥式整流的100Hz脉动电流没须要滤除干净,严酷说100Hz的脉动电流对蓄电池充电不只无害,反而有利,在必然水平上可起到脉冲充电的结果,使充电进程中蓄电池的化学回响有缓冲的机遇,防备持续大电流充电形成的极板硫化征象。固然1.8A的初始充电电流大于蓄电池额定容量C的1/10,间歇的大电流也使蓄电池的温升得以缓解。因此,该滤波电路的C905选用47μF/400V的电解电容器,其浸染不敷以使整流器120W的负载中纹波滤除干净,而只低落整流电源的输出阻抗,以减小开关电路脉冲在供电电路中的消费。C905的容量减小,使得该整流器在满负载时输出电压低落为280V阁下。 U903按MC3842的典范应用电路作为单端输出驱动器,其各引脚浸染及外围元件选择原则如下(拜见图1、图2)。
第1脚为内部偏差放大器输出端。偏差电压在IC内部经D1、D2电平移位,R1、R2分压后,送入电流节制较量器的反向输入端,节制PWM锁存器。当1脚为低电平常,锁存器复位,封锁驱动脉冲输出,直到下一个振荡周期开始才从头置位,规复脉冲输出。外电路接入R913(10kΩ)、C913(0.1μF),用以校正放大器频率和相位特征。 第2脚内部偏差放大器反相输入端。充电器正常充电时,最高输出电压为43V。外电路由R934(16kΩ)、VR902(470Ω)、R904(1kΩ)分压后,获得2.5V的取样电压,与偏差放大器同相输入端的2.5V基准电压较量,检出差值,通过输出脉冲占空比的节制使输出电压限制在43V。在调解此电压时,可使充电器空载。调解VR902,可使正负输出端电压为43V。 第3脚为充电电流节制端。在第2脚设定的输出电压范畴内,通过R902对充电电流举办节制,第3脚的举措阈值为1V,在R902压降1V以内,通过内部较量器节制输出电压变革,实现恒流充电。恒流值为1.8A,R902选用0.56Ω/3W。在充电电压被限制为43V时,可通过输出电压调解充电电流为恒定的1.75A~1.8A。蓄电池布满电,端电压≥43V,断绝二极管D908截至,R902中无电流,第3脚电压为0V,恒流节制无效,由第2脚取样电压节制充电电压不高出43V。此时若布满电,在未断电的环境下,将形成43V电压的涓流充电,使蓄电池电压保持在43V。为了防备过充电,36V铅酸蓄电池的此电压上限不宜使电池单位电压高出2.38V。该电路虽为蓄电池取样,现实上也限定了输出电压,如输出电压高出蓄电池电压0.6V,蓄电池电压也随之升高,送入电压取样电路使之低落。 第4脚外接振荡器按时元件,CT为2200pF,RT为27kΩ,R911为10Ω。该例中思量到高频磁芯购置坚苦,将频率设定为30kHz阁下。R911用于外同步,该电路中可不消。 第5脚为共地端。 第6脚为驱动脉冲输出端。为了实现与市电断绝,由T902驱动开关管。T902可用5×5mm磁芯,首次级绕组各用0.21mm漆包线绕20匝,绕组间用2×0.05mm聚脂薄膜绝缘。R909为100Ω,R907为10kΩ。假如Q901内部栅源极无掩护二极管,可在外电路并入一只10~15V稳压管。 第7脚为供电端。为了省去独立供电电路,该电路中由蓄电池端电压降压供电,供电电压为18V。当待充蓄电池接入时,最低电压在32.4V~35V之间,接入18V稳压管均可获得18V的不变电压。滤波电容器C909为100μF。 第8脚为5V基准电压输出端,同时在IC内部经R3、R4分压为2.5V,作为偏差检测基准电压。 充电器的脉冲变压器T901可用市售芯柱圆形、直径12mm的磁芯(芯柱对接处已设有1mm的气隙)。低级绕组用0.64mm高强度漆包线绕82匝,次级绕组用0.64mm高强度漆包线双线并绕50匝。首次级之间需垫入3层聚脂薄膜。 该充电器的节制驱动体系和次级充电体系均与市电断绝,且MC3842由待充蓄电池电压供电,无发生超压、过流的也许,而T901次级仅有的几只元器件,只要选择及格,击穿的也许性也险些为零,因此其靠得住性极高。此部门的二极管D911可选择共阴或共阳极,将肖特基二极管并联应用。D908可选用额定电流5A的平凡二极管。次级整流电路滤波电容器选用220μF已足够,以使初始充电电流较大时具有必然的纹波,而起到脉冲充电的浸染。 该充电器电路极为简朴,然而靠得住性却较高,其缘故起因是:MC3842属逐周节制振荡器,在开关管的每个导通周期举办电压和电流的节制,一旦负载过流,D911泄电击穿;若蓄电池端子短路,第3脚电压必将高于1V,驱动脉冲将当即遏制输出;若第2脚取样电压因为输出电压升高高出2.5V,则使第1脚电压低于1V,驱动脉冲也将被关断。多年来,MC3942被普及用于电脑表现器开关电源驱动器,无论任何环境下(其自己破坏或外围元件妨碍),都不会引起输出电压升高,只是无输出或输出电压低落,此特点使开关电源的负载电路极其安详。在该充电器中MC3842及其外电路都与市电输入部门无关,加之用蓄电池电压经降压、稳压后对其供电,使其妨碍率险些为零。 该充电器中独一与市电输入有关的电路是T901低级和T902次级之间的开关电路,常见开关管破坏的缘故起因无非两方面:一是回收双极型开关管时,因为温度升高导致热击穿。这点对Q901的负温度系数特征来说是不存在的,场效应管的漏源极导通的电阻特征自己具有均衡其导通电流的手段。另外,因为开关管的反压过高,当开关管截至时,反向脉冲的尖峰极易击穿开关管。为此,该电路中通过减小C905的容量,以在开关管导通的大电流状态下恰当低落整流电压。二是回收中心柱为圆型的铁氧体磁芯,其漏感相对小于矩形截面磁芯,并且气隙预留于中心柱,而不在两侧旁柱上,进一步减小了漏感。在此前提下选用VDS较高的开关管是较量安详的。图2中Q901为2SK1539,其VDS为900V,IDS为10A,功率为150W。也可以用规格近似的其余型号MOS FET管代用。假如担忧尖峰脉攻击穿开关管,可以在T901的低级接入凡是的C、D、R接收回路。因为该充电器的初始充电电流、最高充电电压计划均在较低值,且布满电后涓流充电电流极小,根基可以以为是按时充电。如一只12A时的铅酸蓄电池,7小时即可布满电,且布满电后,是否断电对蓄电池、充电器影响均极小。试用中,晚上8点接入电源充电,第二天早7点断电,手摸蓄电池、充电器的外壳温度均未高出室温。 (责任编辑:admin) |




















