最好的电子音响科技diy制作网站

haoDIY创好电子音响电脑科技DIY小制作发明

当前位置: 主页 > 电子DIY > 电源DIY > 升压降压 >

电弧发生器,不能算是DIY,因为是买的套件。

时间:2022-05-16 17:56来源:www.mydigit.cn 作者:ftmssun 点击:
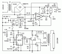
某宝买的套件,主要是因为变压器实在是不好弄,其他的零件自己都可以有。先看外观吧。 用的元器件非常少: 这个变压器还没有固定脚,只能靠拉扣固定: 输入电压的话,5V直接足够了: 紫色的电弧非常漂亮: 但是不能长时间工作,超过半分钟就感觉三极管非常的
某宝买的套件,主要是因为变压器实在是不好弄,其他的零件自己都可以有。先看外观吧。
电弧发生器,不能算是DIY,因为是买的套件。

用的元器件非常少:
电弧发生器,不能算是DIY,因为是买的套件。


这个变压器还没有固定脚,只能靠拉扣固定:
电弧发生器,不能算是DIY,因为是买的套件。


输入电压的话,5V直接足够了:
电弧发生器,不能算是DIY,因为是买的套件。

紫色的电弧非常漂亮:
电弧发生器,不能算是DIY,因为是买的套件。


但是不能长时间工作,超过半分钟就感觉三极管非常的烫:
电弧发生器,不能算是DIY,因为是买的套件。

有没有可以改进的地方:
电弧发生器,不能算是DIY,因为是买的套件。



(责任编辑:admin)
织梦二维码生成器
顶一下
(0)
0%
踩一下
(0)
0%
------分隔线----------------------------
发表评论
请自觉遵守互联网相关的政策法规,严禁发布色情、暴力、反动的言论。
评价:
表情:
用户名: 验证码:点击我更换图片
栏目列表
广告位API接口通信错误,查看德得广告获取帮助
推荐内容
广告位API接口通信错误,查看德得广告获取帮助