|
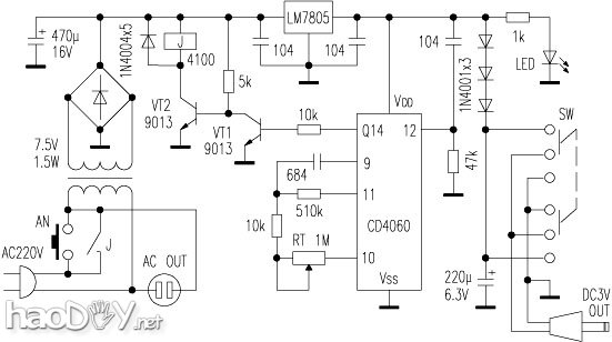
很多人都兴趣躺在床上念书看报、收听广播、浏览音乐,常常是不知不觉地进入梦境,导致床头照明灯一宿长明或其他电器整夜事变。笔者建造的具有按时成果的电源适配器,可以或许很好地办理上述题目。 电路如下图所示。按下微动开关按钮AN,220V的交换电源经变压器降压、二极管桥式整流后,得到9V的直流电压。通过稳压集成块LM7805稳压,供应由CD4060集成电路组成的按时时钟产生器的事变电压。同时,稳压后的5V电压再颠末三只串联的二极管降压,输出约3V电压,可作便携式收音机、随身听等的直流稳压电源;用两挡位的选择开关SW,举办直流稳压电源输出极性的转换。发光二极管LED为电源事变指示灯。 通电初始,按时时钟产生器起首经IC{12}脚的电容清零复位,各输出级均为低电位。因为输出端Q14输出低电平,三极管VT1截至,VT2导通,继电器J得电,触点吸合。AC OUT为交换输出插座,可用作床头照明灯、微型吊扇及其他必要按时却无按时节制的交换电器。 CD4060集成电路为带有内时钟脉冲振荡器的14级二进制计数/分派器。{9}、{10}脚外接的电阻及电容抉择那时钟的振荡频率,调理电位器RT即可改变按时时刻;图中所标数值,按时时刻约莫在20秒~4.5小时之间。当按时时钟产生器逐级计数分派至Q14端输出高电平常,三极管VT1由原本的截至转为导通,VT2由导通酿成截至;继电器J失电而触点开释,割断了交换输入电源,整机立刻遏制事变。 本电路只要元器件正确、焊装无误,不需调试即可乐成。
(责任编辑:admin) |





















