|
设计理念
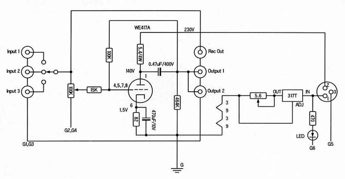
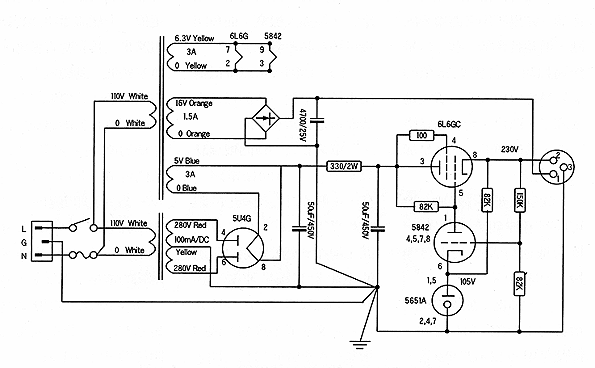
一、宽频带 传统的模拟音响频率响应大约在15KHz左右,到了CD唱盘数字音响时代,频率响应拓宽为20KHz,现今已推出第二代的DVD-Vedio,频率响应更拓宽为44KHz,又最近即将新推出的DVD-Audio,频率响应亦至少为44KHz,因此为因应DVD-Audio时代的来临,这台前级扩大机的频率响应至少要超过44KHz以上。 二、慎选真空管 要设计一台真空管扩大机,首当其冲的就是挑选一支适用的真空管,我们知道一台扩大机中对声音影响最大的二个零件一是输出变压器,二是真空管,而前级的电路很少用输出变压器的,因此一台真空管的前级最重要的部份就是真空管了。 真空管的频率响应要宽,其内阻必定要低,那一类的真空管具备这样的条件呢﹖让我们来分析一下(表一)中各型电压放大管的内阻。 由表中可以见到最常用ECC83/12AX7,屏内阻高达62,500Ω,虽然真空管的骨董级名器如McIntosh C-22、Marantz 7、QUAD 22之类的前级都用这支管子,但那个时代播放的都是些LP、Tape或调谐器等频率响应不宽的音源,而今的DVD频宽已高达44KHz,因此像ECC83/12AX7、ECC81/12AT7、ECC82/12AU7、6FQ7、6CG7、12BH7等小型管,或6SL7、6SN7之类的中型管都已不合用。 能合用的只剩下了ECC88/6DJ8、6463、5687、E188CC/7119/7004、E288CC/8223、5842/417A等真空管。 其中我最中意的还是这支超级电压放大管5842/417A!的管子,原因是5842/417A是一支单三极管,单三极管的内部只有一组三极管,不像其它双三极管会有相互干扰的情形。 三、只用一级放大 您知道一台扩大机中渲染最大的零件是什么吗﹖是真空管。也就是有增益的放大主动零件。我想玩音响的人都会有换零件的经验,尤其是自己装迷们,而每一位自己装迷们也都有换真空管、晶体、IC等主动零件的经验,更不用说是换电容器、电阻、导线、焊锡、插座等被动零件的经验了。您也一定知道换主动零件的影响要比被动零件大的多,这也难怪,我们换不同的被动零件只能用耳来判断,而仪器是测不出来的,但换主动零件就不同了,换不同的主动零件马上就可以用仪器测出不同,也可见主动零件的渲染要比被动零件大的多,所以我们在可能的范围内,最好尽量少用真空管,而且级数也愈少愈好,因为每一个放大级都需要一些被动零件来搭配才能工作。 四、尽量使用最少的零件 道理很简单,多一个零件就会多产生出一个零件声音,也就是多一个音染,因此除非不得已,我是不会多使用任何一个多余的零件的。 五、绝对不用并联 不但真空管不并联,而且其它所有零件也都不并联,电容器、电阻不说,甚至连配线也不采多条线并联。并联会造成什么样的声音影响呢﹖ 1.声音较为模糊。 2.低频较为膨账。 3.高频化不开。 4.中频聚焦不准,细节少,有雾。 5.发声顺序不一致。 但是如果电阻的瓦特数不够,不并联又怎么办呢﹖很简单,用串联的。 六、电源与主机分离 前级扩大机除了音质要好之外,还要杂音低,要杂音低,就必需将电源与主机分离,并且最好还要稳压,以获得干净的电源。 七、真空管整流与稳压 真空管整流与稳压的音质当然要比用二极体或晶体好太多,虽然体积会大很多,但是为了声音的不妥协,当然还是用真空管来整流与稳压了。 单端,又只有一级放大器的设计是非常简单的,请参照5842WA/417A特性规格,由图可以见到417A最佳工作点曲线是1.5V,在-1.5V的曲线上我们再挑选最中心点,也就是Eb=130V,I8mA的地方。 阴极电阻与旁路电容器的设计 有了偏压为1.5V,电流为0.018mA这两项数据,我们就可以先设定阴极电阻Rk的值: R=E/I =1.5/0.018 =83.33Ω 我们可用82Ω来代。 除了阴级电阻之外,我们还要一支阴级旁路电容Rc,因为加上旁路电容的输出阻抗会比较低些,阴极旁路电容的容量与Cut Off的低频截止点(-3db)有关,其计算式为:C=159/fR 其中C的单位为uF,f为Hz,R为KΩ。 例设我们设定低频 -3db的截止点为5Hz,代入公式: C=159/5×0.082 =387.8uF 我们可用330uF~470uF/10V的电容取代。 屏级负荷电阻的设定 设计了阴极电阻及旁路电容器之后,接下来就要决定屏极电阻值了,我们知道屏极负荷电阻范围为rp的3~7倍,一台前级的输出阻抗要尽量低,因此我们选取较低的3倍数值即:1.8KΩ×3=5.4KΩ 知道了屏极电阻Rp值后,就可以计算所需的B+电压值了,我们已知屏极电阻值为5.4K,电流围0.018mA,因此跨在Rp上的电压值为:E=Rp×I=5400×0.018=97.2V 我们已知屏极电压值为130V,加上屏极电阻上的跨压为97.2V,因此B+供应电压值为B+=130+97.2V=227.2V 负荷电阻的功率值 让我们来计算一下屏极负荷电阻RL所需要的功率值: P=Ed×I =97.2×0.018 =1.75W 屏极电阻5.4KΩ用2W的电阻是不够的,而且也找不到这个阻值的电阻,因此我们可用二支2.7KΩ/2W的电阻串起来用,合起来是5.4KΩ。 输出交连电容的设定 交连电容值的设定是一台放大器里很重要的一环,数值的大小与音质有关,是不能乱用的,设定时先要决定低频截止频率(-3db点),然后再依下一级的输入电阻值代入公式就可以了,其公式为:C=159/fR 其中:f为我们希望的低频截止点,负荷电阻R亦即下一级的输入电阻。 这里的负荷电阻并不是单纯的本级负荷电阻值,因为前级扩大机的输出是要交连到后级扩大机去的,会与后级扩大机的输入阻抗并联作用,因此这里的负荷电阻值就不能设定的太低,如果太低的话,并联之后的阻值就会太低,例如本级的负荷电阻设定为100KΩ的话,与下一级的100KΩ并联之后就等于50KΩ,因此在这里我们可用470KΩ~IMΩ的较高电阻值,这样并联后的阻值几乎等于后级扩大机的输入阻抗值,例如我们搭配的后级扩大机输入阻抗为100KΩ,470KΩ并联100KΩ后的阻值为:1/R=1/470KΩ+1/100KΩ =82.45KΩ 如果我们希望的低频截止点是5Hz,代入公式: C=159/5x82.45 =0.38uF 能找到的现成电容为0.47uF,耐压值250V就足够了,用400V就更安全了。 放大增益的计算与负回授量的决定 我曾经多次提到过,真空管的μ值是放大因素,而不是实际放大倍数,因为真空管的实际放大倍数与屏内阻rp及负荷电阻RL有关,其公式为:A=μRL/rp+RL 我们已知417A的μ值为45,rp为1,800Ω,屏极负荷电阻为5.4KΩ,代入公式: A=μRL/rp+RL =45×5400/1800+5400 =33.75倍 这是有阴极旁路电容的增益,如果不用旁路电容的话,增益就会低一些,但是无论如何,这增益实在是太高了,所以一定要加上负回授,把增益降下来。我个人觉得后级扩大机可以不用负回授,但是前级扩大机最好还是用负回授,原因有三: 一、负回授可以降低增益。 二、负回授可以固定放大级的增益,让左、右声道的音量完全一样。 因为前级的灵敏度比后级要高很多,两声道的管子特性只要相差一点点,左、右声道的音量就会差很大。 三、负回授可以拓宽频率响应。为因应DVD-AUDIO的来临,前级扩大机的频率响应最好能超过50KHz以上。 四、负回授可以降低杂音与降低输出阻抗,这对一台前级扩大机而言是非常有需要的。 单管放大的负回授设计只有采用P─G负回授电路一种,我们可以在WE417A的栅极上串一支电阻,约为10KΩ~50KΩ之间,但是栅极串联电阻是会衰减高频响应的,因此我们设定在15KΩ左右,而一般前级扩大机的增益约在6倍至10倍之间,如果我们用100KΩ的电阻,则根据简单的负回授分压比值为:A≒100KΩ/15KΩ =6.66倍 以dB计约为16.5dB左右,如果您想增益高一些,可用150KΩ与15KΩ的分压电阻。 灯丝稳流电路 稳流的声音比稳压要好很多,请参照电路图所示。 电源稳压电路的设计 本刊曾经发表过PS-2真空管稳压器的真空管整流与稳压电源供应器的制作文章,可用于任何真空管前级扩大机的电路,当然也可使用于本次制作的这台417A的前级后级扩大机。 有关真空管整流与稳压的电路的设计,我们曾在本刊79、83、106期多次讨论过,因此在此不再重复。巧的是,这次所制作的前级扩大机需要的B+电压也正好是227.2V,与以前发表过的230V正好合用,连改都不要改,其电路图如图所示。
由于电路非常简单,而且电源又分离,因此本次的主机机箱就可以设计的特别小。
放大电路与灯丝稳流电路的安装
接地线的焊接 |





















