|
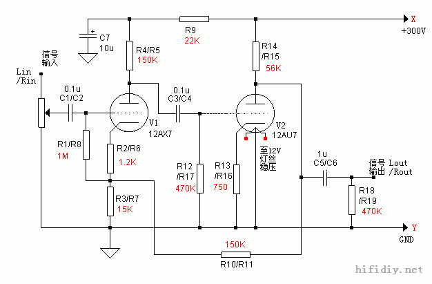
先裸奔哈,管子用的jj的ecc83s推ecc82。灯丝交流供电,噪音贴近喇叭也听不到。下一步准备找个好点的机箱装箱。装机心得:首先要选好自己想做的电路图纸,仔细研究清楚再动手做,做之前最好把元件,走线在脑海中大概布置一下,经验少的可以看看坛上那些大侠的作品,多学习,做上几次就熟练了,这个前级是我的第三个作品,自己感觉在不断的进步,比前面的6p14在元件的布置和走线的路径上面有了不小的提高。耦合电容方面我觉得是正规大厂的产品就可以了,没必要花上百的钱去买个电容,(本来是你玩元件变成来了元件玩你就没意思了)声音主要是由电路形式决定的,电容电阻的影响一般人是分别不出来的。要做到理性发烧。 前级基本架子搭好了,下面就是连线了。
呵呵,本人松下的电容比较多,当时买得也不贵,感觉松下的质量还是相当不错的,电阻有部分也是松下的(马克的机子里面就有松下的电阻)。 这是最终的装机图,目前的效果基本达到了最初目标的90%。主要是在噪音上面还有点差距,一个声道距高音喇叭20cm内有可闻轻微交流噪音,另外一个声道没问题,研究了哈原因,主要是机箱内部空间小,对布线的要求很高,没装顶盖时两个声道都没有噪音,装上顶盖一个声道就出现噪音,调试了一段时间无法解决,只有作罢(耳机接口用耳机听不出噪音),接后级才会出现噪音。音质对得起自己的一番努力,现在用论坛小甲当后级(前后级已改为纯后级),对比原来的小甲前后级在声音的力度上有了质的变化,听大动态交响特别明显,听了原来熟悉的碟子后才知道原以为很厉害的动态根本就没到位。特别是速度上比原来快了很多。高频也比原来纤细很多,久听不累,现在是越听越想把声音开大,原来小甲前后级音量在9点钟位置就不想再调大音量了,现在听音乐的音量相当于原来小甲在11点的位置。 核心部分
总体外观
来个斜视
灯丝滤波电容
大体感觉是觉得这个不是很暖声的风格,而是很现代的风格,动态凌厉,中高频细腻,久听不累。跟j版的初衷完全不同。估计跟用晶体管整流有一定关系,还有在制作的过程中有点体会,就是灯丝用交流供电声音确实要活跃些,不过底噪太大,没办法,还是只有用直流稳压。 (责任编辑:admin) |




































