最好的电子音响科技diy制作网站

haoDIY_音响电子电脑科技DIY小制作发明

当前位置: 主页 > 音响DIY > 胆机DIY > 前级DIY >

DIY一台用12ax7电子管+UTC A20的胆牛前级奖厉自己。

时间:2012-10-22 17:04来源:hifidiy.net论坛 作者:fung668 点击:
作了很多胆前,也卖了不少机,換来的是我心爱的一堆洋垃圾及国产二手牛,一直想作这线路,但各种原因未能开工,现立定主意了哇~ 我一直很爱UTC A20的味道,现在再操刀作一台,希望她能重生,唱歌伴我过每一个夜晚哇~ 线路参考在這个日本网站--------------ht
作了很多胆前,也卖了不少机,換来的是我心爱的一堆洋垃圾及国产二手牛,一直想作这线路,但各种原因未能开工,现立定主意了哇~DIY一台用12ax7电子管+UTC A20的胆牛前级奖厉自己。 DIY一台用12ax7电子管+UTC A20的胆牛前级奖厉自己。 我一直很爱UTC A20的味道,现在再操刀作一台,希望她能重生,唱歌伴我过每一个夜晚哇~DIY一台用12ax7电子管+UTC A20的胆牛前级奖厉自己。 DIY一台用12ax7电子管+UTC A20的胆牛前级奖厉自己。

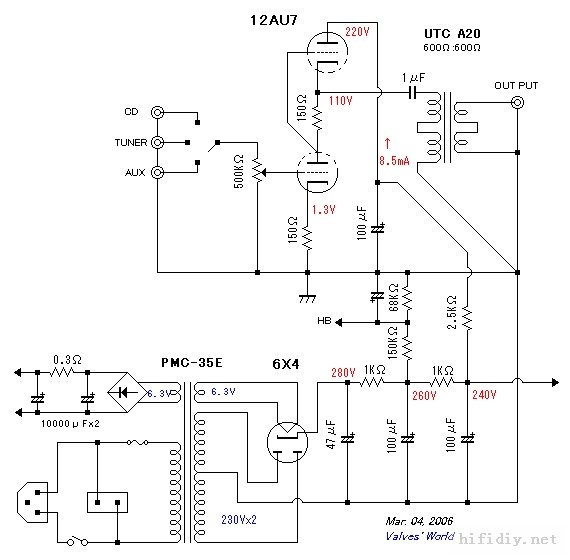
线路参考在這个日本网站-------------->http://www2u.biglobe.ne.jp/~tossie/N-CDB.html

DIY一台用12ax7电子管+UTC A20的胆牛前级奖厉自己。

DIY一台用12ax7电子管+UTC A20的胆牛前级奖厉自己。

 

DIY一台用12ax7电子管+UTC A20的胆牛前级奖厉自己。

UTC A20是1:1阻抗的 其实這个线路就是12AU7搭成SRPP再用她作较声而已DIY一台用12ax7电子管+UTC A20的胆牛前级奖厉自己。


开孔很顺利哇~DIY一台用12ax7电子管+UTC A20的胆牛前级奖厉自己。 DIY一台用12ax7电子管+UTC A20的胆牛前级奖厉自己。
 

DIY一台用12ax7电子管+UTC A20的胆牛前级奖厉自己。

DIY一台用12ax7电子管+UTC A20的胆牛前级奖厉自己。
 

DIY一台用12ax7电子管+UTC A20的胆牛前级奖厉自己。
 


DIY一台用12ax7电子管+UTC A20的胆牛前级奖厉自己。


DIY一台用12ax7电子管+UTC A20的胆牛前级奖厉自己。
 

DIY一台用12ax7电子管+UTC A20的胆牛前级奖厉自己。
 

DIY一台用12ax7电子管+UTC A20的胆牛前级奖厉自己。
 

DIY一台用12ax7电子管+UTC A20的胆牛前级奖厉自己。
 

DIY一台用12ax7电子管+UTC A20的胆牛前级奖厉自己。
 

DIY一台用12ax7电子管+UTC A20的胆牛前级奖厉自己。
 

DIY一台用12ax7电子管+UTC A20的胆牛前级奖厉自己。

完工!!!DIY一台用12ax7电子管+UTC A20的胆牛前级奖厉自己。 DIY一台用12ax7电子管+UTC A20的胆牛前级奖厉自己。 DIY一台用12ax7电子管+UTC A20的胆牛前级奖厉自己。 好好听哇~DIY一台用12ax7电子管+UTC A20的胆牛前级奖厉自己。 DIY一台用12ax7电子管+UTC A20的胆牛前级奖厉自己。

DIY一台用12ax7电子管+UTC A20的胆牛前级奖厉自己。


DIY一台用12ax7电子管+UTC A20的胆牛前级奖厉自己。
 

DIY一台用12ax7电子管+UTC A20的胆牛前级奖厉自己。

我还是用交流电点灯丝的,噪音小到贴到啦叭也只听到很细很细的嘶嘶声,很静DIY一台用12ax7电子管+UTC A20的胆牛前级奖厉自己。 DIY一台用12ax7电子管+UTC A20的胆牛前级奖厉自己。 ,TCC被換了,用薄膜的,主观好像清晰度高点,10μF的DIY一台用12ax7电子管+UTC A20的胆牛前级奖厉自己。
 

DIY一台用12ax7电子管+UTC A20的胆牛前级奖厉自己。
 

DIY一台用12ax7电子管+UTC A20的胆牛前级奖厉自己。
 

DIY一台用12ax7电子管+UTC A20的胆牛前级奖厉自己。
 

DIY一台用12ax7电子管+UTC A20的胆牛前级奖厉自己。

这台UTC A20是作給自己的,我早已知道不可能平民化的,就一对A20收来价已比我作的中价位胆前还贵,如果我有一天听腻了,要卖也可能卖出国DIY一台用12ax7电子管+UTC A20的胆牛前级奖厉自己。 ,好价钱点哇DIY一台用12ax7电子管+UTC A20的胆牛前级奖厉自己。 DIY一台用12ax7电子管+UTC A20的胆牛前级奖厉自己。 DIY一台用12ax7电子管+UTC A20的胆牛前级奖厉自己。

那时候收了两对,另一对就是这对,与作机的参数一样DIY一台用12ax7电子管+UTC A20的胆牛前级奖厉自己。
 

DIY一台用12ax7电子管+UTC A20的胆牛前级奖厉自己。

 

(责任编辑:admin)
织梦二维码生成器
顶一下
(3)
100%
踩一下
(0)
0%
------分隔线----------------------------
发表评论
请自觉遵守互联网相关的政策法规,严禁发布色情、暴力、反动的言论。
评价:
表情:
用户名: 验证码:点击我更换图片
栏目列表
推荐内容