最好的电子音响科技diy制作网站

haoDIY_音响电子电脑科技DIY小制作发明

当前位置: 主页 > 音响DIY > 胆机DIY > 前级DIY >

胆稳压供电的6922(6dj8 6n11)电子管 胆前级

时间:2012-08-29 20:58来源:未知 作者:admin 点击:
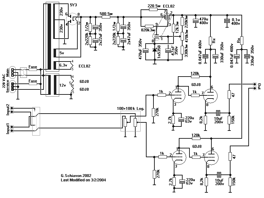
6922放大部分的电路设计和我的想法有很大区别,对他的一些元件参数我持保留意见,建议制作的时候参考最下面的电路,那个我作过,效果还可以。
6922放大部分的电路设计和我的想法有很大区别,对他的一些元件参数我持保留意见,建议制作的时候参考最下面的电路,那个我作过,效果还可以。

 
胆稳压供电的6922(6dj8 6n11)电子管 胆前级
 
胆稳压供电的6922(6dj8 6n11)电子管 胆前级


胆稳压供电的6922(6dj8 6n11)电子管 胆前级
(责任编辑:admin)
织梦二维码生成器
顶一下
(2)
40%
踩一下
(3)
60%
------分隔线----------------------------
发表评论
请自觉遵守互联网相关的政策法规,严禁发布色情、暴力、反动的言论。
评价:
表情:
用户名: 验证码:点击我更换图片
栏目列表
推荐内容