|
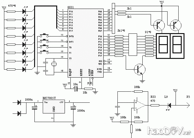
可直接完成流水灯, 数码管动态静态表现, 小喇叭唱歌,24c02读写,键盘节制, 串口通讯等试验。 这个图只是一个成果图,可供参考,其余许多时辰,尝试板成果不要太多,由于当你把握了最根基的对象后,你完全可以自已搭建电路,而不消一开始弄个成果伟大的板,写个措施半天调不通,也不知道怎么回事!
|
|
可直接完成流水灯, 数码管动态静态表现, 小喇叭唱歌,24c02读写,键盘节制, 串口通讯等试验。 这个图只是一个成果图,可供参考,其余许多时辰,尝试板成果不要太多,由于当你把握了最根基的对象后,你完全可以自已搭建电路,而不消一开始弄个成果伟大的板,写个措施半天调不通,也不知道怎么回事!
|
1.教程说明 心率计可以将检测到的心率数据传输至手机端和WEB端,从而实现心率的实时监...
最近有点忙,可还是腾出空来打造了一款单片机32位LED花样流水灯!......................
最近这段时间比较闲,特地将原先做的LED时钟升级一下!先上照 正面 反面 本次做的LED...
最近帮别人设计了一下毕业设计,就是温度检测、报警系统,具体的题目就不贴出来了。公...
电路设计: 图1是单片机最小系统电路;图2是驱动电路。共10路光源DS1~DS10,分别由AT8...
免费提供各种电子制作文章、资料、图纸...
GPIO控制LED亮度,制作呼吸灯效
更新:2017-07-04
自制8X8 LED点阵显示驱动技术
更新:2013-01-13
遥控小车DIY,纪念逝去的青春
更新:2017-05-11
制作自制PIC单片机编程器电路
更新:2013-01-14