|
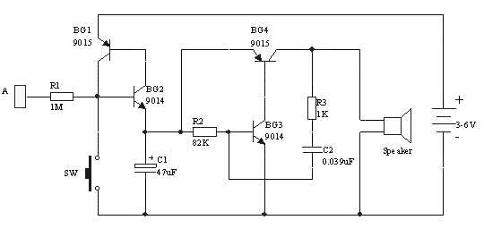
电路概述: 以下是一个触摸式报警器,电路平时是不工作,而一旦触发即发出报警声,直至主人前来关闭方可解除报警。 工作原理: 见下面的原理图,三极管BG1和BG2等组成模拟开关电路,平时两管处于截止状态,当有人触及金属板A时,两管就迅速导通。 三极管BG3和BG4等组成互补音频振荡器,在BG1和BG2管截止时,振荡器停振。BG1及BG2管一旦导通,振荡器立即起振,扬声器中马上发出持续不断的报警声。 按钮开关SW为报警解除开关,当SW按下后,三极管BG1和BG2截止,振荡器也停止振荡。 ![]() 元器件选择与制作: 编号 名称 型号 数量 R1 电阻 1MΩ 1 R2 电阻 82K 1 R3 电阻 1K 1 C1 电解电容 47u 1 C2 瓷片电容 0.039uF 1 BG1,BG4 三极管 9015 2 BG2,BG3 三极管 9014 2 SW 开关 小型开关 1 Speaker 扬声器 8Ω 1 A 金属片 自制 1 三极管可选用一般的通用管子9014和9015,所有电阻均为1/8W碳膜电阻。开关SW用常开不带自锁的小型开关,A可用一块金属铜片装于门框或窗户框处。 (责任编辑:admin) |
















