最好的电子音响科技diy制作网站

haoDIY_音响电子电脑科技DIY小制作发明

当前位置: 主页 > 电子DIY > 综合DIY >

ht7610一款人体感应开关

时间:2012-09-03 15:58来源:未知 作者:admin 点击:
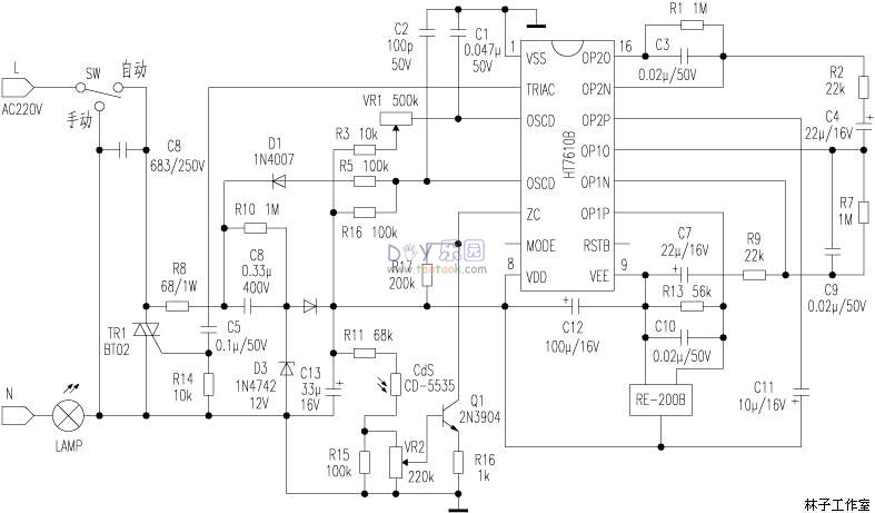
人体感应开关,它采用了专用感应集成电路ht7610,外围电路简洁,性能颇佳,可靠性高,现介绍如下: 根据实物绘出的电路见图。当开关SW置于自动位置时,RE-200B将感应到的人体释放的红外线转换成微弱的电信号送至HT7610B的{11}脚,经内部二级
人体感应开关,它采用了专用感应集成电路ht7610,外围电路简洁,性能颇佳,可靠性高,现介绍如下:
    根据实物绘出的电路见图。当开关SW置于“自动”位置时,RE-200B将感应到的人体释放的红外线转换成微弱的电信号送至HT7610B的{11}脚,经内部二级放大和阻容选频网络选频后,在{20}脚输出0.3~3Hz的交变信号,当此信号幅度大于2V时,{2}脚就会输出一个与交流电源电压同步的方波电压,驱动双向可控硅过零触发导通,点亮电灯。
    VR1为延迟时间调节电位器,灯点亮后,延迟熄灯时间可在8秒至6分钟之间任意调节;VR2为亮暗起控调节电位器,可以调节在白天和夜晚之间的任一亮度时起控,此时电灯点亮。亦脚(VDD端)设计的点灯阈值电压为8V,亦脚电压低于8V灯不能点亮,只有高于8V灯才能点亮。ht7610一款人体感应开关 (责任编辑:admin)
织梦二维码生成器
顶一下
(0)
0%
踩一下
(0)
0%
------分隔线----------------------------
发表评论
请自觉遵守互联网相关的政策法规,严禁发布色情、暴力、反动的言论。
评价:
表情:
用户名: 验证码:点击我更换图片
栏目列表
推荐内容