最好的电子音响科技diy制作网站

haoDIY_音响电子电脑科技DIY小制作发明

当前位置: 主页 > 音响DIY > 功放DIY > 后级DIY >

准备开工焊音乐传真A2功放

时间:2012-09-11 20:24来源:www.diypchifi.com 作者:天边云 点击:
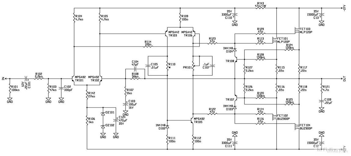
近来无所事事,也没有焊神马套件,问了问几个锅们,说A2确实不错,又能交响,所以在LA大处拍了2只A2来焊焊,板子收到了,到时候上图,慢慢来更新 2012-4-18 06:34 上传 下载附件 (48.46 KB) 收到的板板 2012-4-18 06:34 上传 下载附件 (88.86 KB) 国际惯例先
准备开工焊音乐传真A2功放

近来无所事事,也没有焊神马套件,问了问几个锅们,说A2确实不错,又能交响,所以在LA大处拍了2只A2来焊焊,板子收到了,到时候上图,慢慢来更新


准备开工焊音乐传真A2功放
2012-4-18 06:34 上传
下载附件 (48.46 KB)
 

收到的板板

准备开工焊音乐传真A2功放
国际惯例先焊电阻

准备开工焊音乐传真A2功放
在焊小管

准备开工焊音乐传真A2功放
这样就差不多了

准备开工焊音乐传真A2功放

准备开工焊音乐传真A2功放

准备开工焊音乐传真A2功放

还好吧,那牛有250W,卖家说有300W,进口牛,不是国产牛


正 一一直都想听一听MusicalFidelity的A2。这部MF公司用以取代一代经典名机A1的纯甲类合并式功放,样子毫不起眼,功率也不惊人:25W×2(A类,8欧),但近来却好评如潮,听过的人都说令人难以忘怀

准备开工焊音乐传真A2功放 (责任编辑:admin)
织梦二维码生成器
顶一下
(1)
100%
踩一下
(0)
0%
相关文章
------分隔线----------------------------
发表评论
请自觉遵守互联网相关的政策法规,严禁发布色情、暴力、反动的言论。
评价:
表情:
用户名: 验证码:点击我更换图片
栏目列表
推荐内容