怎么diy制作优质的矿石无源收音机(2)
时间:2013-03-08 17:37来源:bbs.leowood.net 作者:boris5741 点击:
次
但是在绝大多数的情况下,信号的幅值远未达到二极管的正向压降值之大小,这个时候的二极管检波就处于一个叫做平方律检波的状态。由于工作在二极管伏安特性的弯曲部分,不但有非常大的失真而且检波效率很低但对于矿
但是在绝大多数的情况下,信号的幅值远未达到二极管的正向压降值之大小,这个时候的二极管检波就处于一个叫做平方律检波的状态。由于工作在二极管伏安特性的弯曲部分,不但有非常大的失真而且检波效率很低——但对于矿石机来说也许只能认命罢了,即使是给二极管加上一定的偏压也未必能好到哪里去。所以我要说的是矿石机的声音失真从理论上来说应该是很大的,但我们也不必灰心,毕竟失真和音质是两个不同的概念嘛。
(2) 平方律检波对LC谐振回路的影响及最佳匹配
既然矿石收音机的检波器都是工作在平方律检波的状态下,那么研究它与前后级之间的最佳匹配显然具有最现实的意义。我们都知道信号源与负载之间实现了匹配就能够让负载从信号源吸收到最大的功率,对于高频信号来说还可以防止信号在负载与信号源之间反射。
念了书的人都知道要实现信号源与负载之间的匹配,就是让负载阻抗和信号源的内阻相等。老大说过了,平方律检波器的二极管内阻RD就是信号源也即LC谐振回路的负载。这个RD的具体数值只与二极管本身及环境温度有关系,而与前面的谐振回路以及后面的负载无太大关系,但它对于我们来说是个比较重要的数字,所以后面我会详加研究和讨论如何测试,计算或估计它的大小。
上面已经说过了我们的LC调谐回路它是有一个等效阻抗的RP,理论上来说只要作为它的负载即检波器RD值与它相等也就是在RD=RP时即可以实现最佳匹配,但实际测量下来的结果并非如此,根据老大的实验结果,可以认为在谐振回路的负载在等于它的三倍等效阻抗RP时,也即RD=3*RP时可以获得最佳的效果。因为谐振回路接上负载后它的优值会大大的降低,使机器的选择性下降;同时输出的有效电压值也大大地降低。对于平方律检波来说,输入电压降低到一半时,输出电压就会降低到原来的1/4,所以在进行谐振回路与检波器匹配时,让RD=3*RP应该是个最佳的匹配。
上面我们已经计算过了,LC谐振回路空载Q值如果是300的话它的等效阻抗就已经达到226千欧姆了,对于制作优秀的矿石机来说300的优值其实并不算高,而后面在分析二极管的RD时我们会发现这个值根据不同型号的二极管差异非常之巨大,从几个千欧姆到几千千欧都是有可能的。当我们选定了某个型号的检波二极管,那么它的RD值也就确定了,大多数情况下和3倍RP的数值是相去甚远的,在这种情况下就需要实现检波器与谐振回路的匹配才能取得比较好的效果。当然后面会说到我们可以通过加偏流的方法来改变RD值,但增加一个电流源终归是一件麻烦事,还是用匹配电路来得方便些。
书上说了,可以用电容分压,电感抽头以及变压器绕组等方法实现阻抗匹配。
由于调谐回路中的电容是在变化的,所以用电容分压实现匹配会很麻烦,便当的方法就是采用电感抽头或者根据变压器阻抗变换原理在原来的谐振电感上加绕耦合输出绕组。电感抽头显然会使Q值下降,但由于不需要增加另外的线圈可以减少能量的损耗,是可行的方法;如果RD与3*RP的数值相差很大,而谐振电感本身圈数不是太多时加绕一个圈数很少的输出绕组也很方便,而且不会破坏高Q值的谐振线圈。
根据变压器的阻抗变换公式或者谐振线圈的接入系数之定义,可以得到下面的一个实用公式:
n1^2/n^2=Z1/Z
公式中n1为接入的线圈匝数(抽头位置或者输出线圈的匝数),n为我们绕制的电感线圈的总匝数。Z1为检波二极管的RD值,Z为计算出来的RP三倍值即3*RP。
下面举例说明:对于一个等效阻抗为226千欧姆的调谐回路,配谐电感的总匝数为40圈,如果配用一只RD值为19.7千欧姆型号2AP9的二极管检波,如何实现最佳匹配涅?
根据上面的公式计算:n1^2/n^2=Z1/Z=19.7/(226*3)=0.03
两边开平方得到:n1/n=0.17
现在n=40,计算得到n1=6.8~7
所以我们可以在谐振线圈的冷端(接地端)向上数的第7匝处抽头,或者在同一个绕制骨架上单独绕制一个与原线圈直径相同圈数为7圈的线圈接2AP9的检波二极管(23摄氏度环境条件下)即可实现与调谐回路的最佳匹配。
(3) 检波二极管的选用以及平方律检波条件下内阻的估算与测量
根据mak1939老大的实验结果,我觉得检波二极管和耳机负载以及谐振回路之间如果匹配良好的话与具体使用哪种型号的二极管似乎关系不是非常大,我们可以用常见的2AP9,也可以使用肖特基二极管,至于矿石,由于那个东西实在太不稳定,用来制作优质的矿石收音机显然是不合适的,硅二极管由于有非常高的死区电压,用在这里如此之弱小的电压场合肯定是不行的。
上面说到过二极管的RD值对我们来说是一个很重要的参数,那么怎样才可以知道它的具体数值涅?可以根据下面的这个公式计算出他的RD来:
RD = 0.000086171 x n x TK /(Ib + Is)
上面的公式中,TK为开氏温度,数值为当前的环境温度摄氏度加273;n为理想系数,通常取n=1.08。
Ib为偏流,是我们为人为的改变RD值而附加的一个电流源,通常情况下我们不加偏流,也就是Ib=0,Is是某个温度TK条件下的饱和电流,这个电流值通常可以在这种型号的二极管的说明资料中找到它。
当然如果我们没有资料查不到这个参数也不要紧, mak1939老大给出了一个很简单的电路以及计算公式,可以很方便的测出我们手头上各个二极管的RD值。
用下面的电路通过高阻电压表测出在1个微安的电流条件下二极管的VD值,根据下面的公式先计算出它的反向饱和电流Is:
Is = ID / (e^ (VD /(0.0257xn))-1)
公式中ID是指图中测试中通过的电流值,我们已经把它设定为1个微安,1000个纳安;
VD就是我们用内阻大于10兆欧的高阻万用表测得的电压;
e是自然对数的底e=2.718;^代表幂(需要用函数计算器来计算了,反正我是不会笔算这个东西的)
n代表一个理想系数,一般情况下我们取它的值为n=1.08

为此我用手头的一颗2AP9做了一个测试,在实验室温度为23摄氏度的环境下测得VD=0.015V,15个毫伏,根据上面的公式计算出它的反向饱和电流:
Is= ID / (e^ (VD /(0.0257xn))-1)=1000/(e^ (0.015 /(0.0257x1.08))-1)=1396.8nA
再由上面计算的RD公式计算RD值:
RD = 0.000086171 x n x TK /(Ib + Is)= 0.000086171 x 1.08 x 296 /(1396.8*10^-9)=19.7KΩ
我又找了一个型号SS12的肖特基二极管重新进行了测试,在实验室温度为23摄氏度的环境下它的VD=6.8mV,
计算Is=1000/(e^ (0.0068 /(0.0257x1.08))-1)= 3602.45nA
RD=0.000086171 x 1.08 x 296 /(3602.45*10^-9)= 7.65KΩ
写到这里,我想起了上次在电罗经的办公室和大长今三个人一起做的那个试验:分别用2AP9,SS12以及一个叫做75号检波器的组件三个检波器件在矿石机里进行了比较,通过装置的微安表显示出来三个试验结果:75号检波器的输出最大,达到100多个微安的电流,2AP9检波出来的电流大约30多个微安,而使用SS12作为检波器件时输出电流只有十几个微安!现在根据上面的计算结果分析,2AP9的RD值只有不足20 KΩ,显然远远的小于矿石机的谐振电路的最佳匹配阻抗,而SS12的RD值更加小,显然输出的电流会变小。我们当时仔细的研究了那个“75号检波器”的组件,它上面有一只大约几十个皮法的电容串接有一个线圈,在线圈和电容的串接点接有检波二极管,很明显,这个组件起了两个作用:一是电容和电感构成了一个低Q值宽带谐振网络,使得线圈两端的电压值升高;二是匹配作用,具有较低的RD值的二极管通过一个小电容接入主调谐回路,使接入阻抗变大,使之与主调谐回路的高阻抗特性匹配状况大为改善,从而大大的增加了输出。

1. 耳机及其匹配
(1) 耳机和发声器的灵敏度测试和选用
矿石机所有的能量来自于接受天线,极其微弱,所以对于放声器件不管是耳机或者是喇叭对它的灵敏度就提出了非常高的要求,要求以微弱的功率(不超过1个微瓦有可能小到只有几十个纳瓦级别)播放出具有足够的响度的声音来。
以前有很多说法认为对于像耳机这些发声元件要求它的阻抗是越高越好,我觉得这是不全面的。灵敏度的概念是建立在功率的基础上的,以相同的电功率驱动,谁能够发出响度更大的声音;或者发出相同响度的声音谁需要的驱动电功率越小,我们就可以说这个耳机或者发声元件的灵敏度更高,而和它的阻抗并无直接的关系,阻抗需要和电路进行匹配,这可以通过音频变压器来实现。
矿石机中的能量是以电功率来计量的,而电功率等于电流和电压的乘积,匹配良好的机器总是要让耳机工作在最大功率点上,从这一点看起来很像太阳能电池的输出电路。
我们选用发声器件显然要求它的灵敏度或者是电声转换效率越高越好。而对微弱的响度,我们每个人的耳朵无疑就是最佳的测量设备了,当然人耳也存在一个灵敏度的问题,统计表明人的耳朵对300Hz-3KHz频率范围内的声音最为敏感,这个频带以外的声音耳朵的灵敏度将大为降低,而我们的矿石机由于接收到的能量非常微弱,只能考虑这个敏感音频范围内的接受而没有足够的能量去顾及其他了。
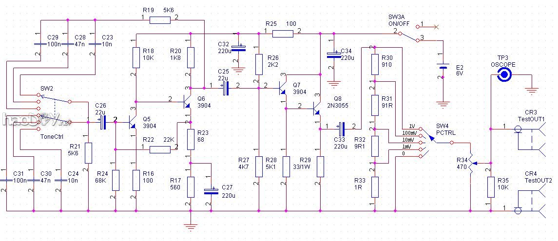
我们可以找到好多各式各样的耳机,扬声器等等发音元件,如何选用灵敏度最高的发音元件是个很现实的问题。为此我又杜撰了一个电路,他可以产生出300赫兹,1000赫兹和3000赫兹三个频率点的电信号,输出的电压可以调节。


图中的Q5和Q6配合外接阻容件构成一个RC正弦波振荡器,它的输出频率通过SW2切换后可以分别输出300赫兹,1000赫兹和3000赫兹三个频率的音频信号,经过Q7,Q8射随器缓冲放大后通过衰减器R30-R35以及衰减选择开关SW4向耳机或者发声元件输出可控的微弱音频信号。用示波器在TP3处测量输出到耳机上的音频电压值,根据耳机或者发声元件的阻抗可以计算出它吸收到的电功率,吸收的电功率越小同时发出的声音响度越大,这个东西也就越好。
(责任编辑:admin) |
织梦二维码生成器
------分隔线----------------------------