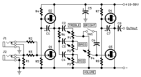
因为喜欢弹吉他,所以我打算做一个便携式音箱,可以代替电吉他的前置放大器,也可以用来做耳放。![]() 第1步原理图这个制作的电路原理图见上图,我用的是最简单的前置放大器设计图。
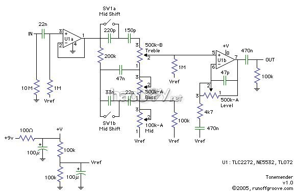
音色调整电路是从网上找到的http://www.runoffgroove.com/tonemender.html。 第2步布线结合两张原理图,我把我的小型音箱布局如上图。
有一点需要注意,FET的引出脚实际上可能不同,所以你需要阅读其规格说明书。如果你使用的器件跟我的一样,那么你可以用我这张图。 第3步制作根据布线图焊接元件。
我用屏蔽线作为信号通道。电源电压为18伏,我用废旧的9V电池制作成18V电池线夹。 第4步完工把所有的线整理好,并全部放进箱子里。
在开关和旋钮上贴好标签。 第5步测试最后进行测试。我用的是我的功放进行测试,连接其背后的前放输入/输出接口。我还用一对耳机进行过测试,觉得效果也不错。
该制作唯一的问题是增益比较大,所以大家可以看看怎么样改进。 |



























