最好的电子音响科技diy制作网站

haoDIY_音响电子电脑科技DIY小制作发明

用PCM2702制作高音质小体积USB声卡

时间:2012-09-23 12:45来源:hifidiy.net论坛 作者:daixiaoxiao3824 点击:
在无线电杂志上多次见到使用PCM2702制作声卡的文章,但是无一例外的需要外加电源,体积(PCB面积)较大,不方便日常使用,(如2008年6月号上的姜兰举先生的制作)。或者电路省到不能再省,连滤波电容都吝于加上,背离了提高音效的初衷。于是萌发了制作一个体
在无线电杂志上多次见到使用PCM2702制作声卡的文章,但是无一例外的需要外加电源,体积(PCB面积)较大,不方便日常使用,(如2008年6月号上的姜兰举先生的制作)。或者电路省到不能再省,连滤波电容都吝于加上,背离了提高音效的初衷。于是萌发了制作一个体积小,无需外加电源并且音质较好的USB声卡的想法。

电路设计及元件选择
因为要在高音质的前提下使用USB供电,故先对USB电源的开关噪音的去除进行了研究。使用示波器量测USB供电的噪声,发现峰峰值约在60-80mV左右(电脑是SONY NOTEBOOK),波形如图1。对高频噪声的去除最好的方法是用大电感滤波。之前设计一个类似的电路使用了共模电感,也没有去验证是否有效,用耳机在安静时明显听得出高频噪声。用示波器一量,电源噪声比未加电感还严重。吸取之前教训,此次用一个大电感对VBUS进行滤波。首先串了个mH级的电感,后面接一个三洋OS-CON 820u电容,效果非常明显,但是电感体积太大,于是逐渐减小电感值,最后定在手头有的小体积贴片电感中最大电感值的,47uH,效果也很明显。此电感原用于电源升压,承受电流值较大,使用扁平铜线绕制,可满足整机电流要求。滤波后波形如图2。
    用PCM2702制作高音质小体积USB声卡

用PCM2702制作高音质小体积USB声卡
图1  滤波前,P-P约80mV              图2 滤波后,p-p约9mV
PCM2702的Datasheet中要求每路电源都要使用大小不等的几个电容滤波,在一个日本爱好者的制作中也看到了用很大的滤波电容给其滤波的情况。为了尽量提高音质,也按同样的思路进行,选取0.1u、1u的MLCC与6V 220u的OS-CON 电解电容并联对模拟部分的每路电源进行滤波。选用0.1u的MLCC与47u的钽电感用于数字部分的每路电源滤波。3.3V的取得用了一个LDO TD63133SCL。网上曾有爱好者疑惑于PCM2702极易受外部干扰,只要一开关附近的其它电器,PCM2702就无输出,其实只要数字部分供电取自提供信号的同一USB,就不会有这个问题。
很多电路都省略了D/A之后的低通部分,或者用一阶的电阻电容作简单的滤波,其实是不妥的。用示波器观察D/A的输出,类似于阶梯状,转角较尖锐,谐波很多,见图3 。


用PCM2702制作高音质小体积USB声卡
图3 20KHz时D/A后的波形
毫无疑问会传至后级影响听感。因此设计了巴特沃斯二阶低通滤波,为便于选择元件,计算了一个常用的电阻值,电容则使用多个COG级MLCC并联。转折频率约为36KHz,可保证20KHz以内频响曲线的平直。受电压限制,低通及放大部分IC可选择的余地不大,查询仅有几款运放可在5V下还有较好表现。考虑网购在同一网店较节约邮费,选择了AD823。因PCM2702的输出峰峰值已达3.1V左右(62%电源电压),再进行放大会超出电源电压出现失真,故只做跟随器降低输出内阻。为提高声道分离度,每个IC一半用于低通,一半作为跟随放大器。
电阻类元件全部选用1005封装1%精度的贴片电阻,低通部分的COG电容误差为5%,使用220pF、100pF与10pF的并联取得合适的值,0.1u 与1u的MLCC封装尽量不要一样。
为了确保电路安全,在电源中串入一个500mA的保险丝,加一个反向接在VBUS与GND之间的肖特基二极管,这样如果电脑的USB接口内部电源反向,只会烧掉保险丝,不会烧坏昂贵的IC。
电路中使用PCM2702第12脚的ZERO信号驱动一个发光二极管作为数据流指示。
音频输出部分选用了220u的OS-CON与10u的钽电解并联。因我有一个60Ω的铁三角耳机,这样转折频率约在30Hz左右,可满足直接接耳机听音的需求。
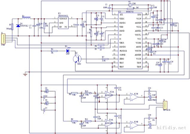
最终的电路如图。

PCB设计
电路的性能与PCB设计有很大关系,对此部分单独交待。
因需要尽量减少体积,采取两个措施,一是选用小型贴片元件,二是使用双面板提高布线密度。
本人在工厂工作,所接触元件全部为贴片封装,有很好的条件选择贴片元件用于制作,并且工具齐全,作业方便。(如果没有,也可以在大量的报废电路板上拆取。现在的很多电路都使用贴片元件,基本上可以找到。)所以包括USB接口与HP接口在内全部选用贴片元件。
使用PROTEL设计时,封装库自带元件的丝印层较封装本体大很多,元件布置时难以保证尽量小的占用空间,因此专门建立了封装库,并取消了元件过近警告,以方便尽量将元件布得紧凑一些。滤波用的小电容尽量靠近IC。
选用双面板,因手工制作没有办法制作过孔,故扩大过孔的孔径,用连线接通上下两层。考虑到手工制作PCB,过孔不能做在元件下方,以免焊入过孔连线后将元件顶高或引起短路,出现问题时也便于检查。在IC下方及数字部分的底层铺铜接地,以起到屏蔽作用。可能的情况下线路选用弧形走线,对高频的部分降低辐射有好处。
    电源部分的设计原则是一点接地。数字部分与模拟部分只在一处相连。每个运放的电源及地单独走线,PCM2702模拟部分的左右声道供电也是分开的,锁相环模拟电源VCCP与左通道模拟电源VCCL共用一组走线,模拟电源VCC与右声道模拟电源VCCR共用一组走线,各组电源及地最后汇合在一点。这样虽然增大的布线的难度,但可减少声道串扰,提高声道分离度。HP输出的地也是单独的一路,防止较大电流干扰其它电路。
    最后设计完成的PCB板尺寸为58*35mm,非常小巧。


 
用PCM2702制作高音质小体积USB声卡

制作过程
    手工制作的难点在于PCB制作,尤其是双面板。我的方法是用热转印法印制好图形后(记得Top层要镜像),在正反两面的图形四个螺丝孔上扎四个小孔(在画PCB的时候这个孔就要画小一些如0.8mm,方便定位),一定要扎正,否则会影响与底层的对位。用熨斗熨好正面的热转印纸,先不要撕下,找到四个小孔,用电钻垂直钻穿,将Bottom层碎屑去掉并刮平整,再将Bottom面的热转印纸放上去,依靠四个小孔对准位置后熨平。凉后撕去正反两面转印纸,对破损的图形用油性笔补好后,在四个小孔中扎上塑料带,以防止腐蚀时有一面贴在底部刮坏线路。按通常方法腐蚀后,打孔,涂松香酒精溶液。本来是想用紫外光固化绿油制作防焊层的,发现菲林片在HP的打印机上打印的图形较打在转印纸上有约1mm的扩大,无法使用,只好作罢。
    用风枪拔取报废电路板上的电阻电容贴在PCB上,由于元件本身有锡,PCB上就不用预先加锡,这样板子会比较美观,对锡量过少的元件事先可用烙铁适当补锡。但电路板上IC的PAD上要预先加一层锡,并涂上助焊剂,用风枪将IC吹上去。OS-CON电容虽然是固态的,可以承受高温,我还是选择用烙铁焊上去,以降低对电容本身的影响。Mini USB接口由于只有两只定位Pin,不是太稳固,拔取时容易损坏,加了一个支撑圈。
    焊接完成后检查电路,检查元件是否反向,量测电源与地是否短路,数字地与模拟地是否相通(没有相连时二者之间有20Ω左右电阻,是IC内部的回路电阻),输出是否短路等之后就可以上电了。上电后检查3.3V与5V是否正常,运放输出是否在2.5V左右。接上USB线,播放音乐,指示灯应亮起。
    在电脑上播放音频测试信号,使用示波器测量, 1KH正弦波峰峰值均在3.16V左右,20KHz时下降到3.01V。听感上与电脑自带声卡相比,明显的高频较亮,细节更多,得益于IC本身的高素质与PCB设计,在任何情况下听不到一丝背景噪声。但推我的耳机还是力度不足,需加耳放,且较电脑自带声卡输出音量低。测试电脑声卡,20KHz输出较1KHz时峰峰值由3.29V降至2.79V,下降达15%,难怪会显得高频较暗。
    量整机静态电流在46mA左右。与各IC静态电流相加基本一致,证明没有元件有明显的短路。至此制作完成,给其做一个漂亮外壳就OK了!
用PCM2702制作高音质小体积USB声卡


用PCM2702制作高音质小体积USB声卡 




用PCM2702制作高音质小体积USB声卡

 



pcm2702 应用线路:

用PCM2702制作高音质小体积USB声卡

用PCM2702制作高音质小体积USB声卡

用PCM2702制作高音质小体积USB声卡
(责任编辑:admin)
织梦二维码生成器
顶一下
(0)
0%
踩一下
(0)
0%
------分隔线----------------------------
发表评论
请自觉遵守互联网相关的政策法规,严禁发布色情、暴力、反动的言论。
评价:
表情:
用户名: 验证码:点击我更换图片
栏目列表
推荐内容