最好的电子音响科技diy制作网站

haoDIY_音响电子电脑科技DIY小制作发明

將DVD ROM改成極級CD机改良版

时间:2012-08-27 20:29来源:未知 作者:admin 点击:
筆者曾介紹過電腦DVDROM可挑戰HiEndCD機,今次再向讀者提供更深入的改良方式,包括電源穩壓,石英晶體,拆除有礙好聲的電容器,CDBUFFER放大電路。 上次所介紹的電源穩壓巳足夠一般的要求,現在提供難度高少許的穩壓圖給閣下選擇,圖(一)當然是有進步的,電源
筆者曾介紹過電腦DVD ROM可挑戰 Hi End CD機,今次再向讀者提供更深入的改良方式,包括電源穩壓,石英晶體,拆除有礙好聲的電容器,CD BUFFER放大電路。

上次所介紹的電源穩壓巳足夠一般的要求,現在提供難度高少許的穩壓圖給閣下選擇,圖(一)當然是有進步的,電源牛供應5V部的單繞組改為兩組9V,用兩粒二極管D1,D2作全波整流,減少二極管整流的開關次數,聲音是有不錯的改善,另外在穩壓IC 7805之前加多兩粒無元件,D3二極管和D833達靈頓管,可誠減少從電源帶來的雜訊號波紋,請留意這粒D3是對聲音極大影響的,應選優質材料或自行試聲決定,多了D3和D833聲音吏更加充實及開揚通透,增加不少分力及動態。
拆除有礙好聲的電容請參閱下表,共43粒,這手術對銲機初哥來講可能有些難度,在足夠亮度的室內加緊小心行事,相信是可行的,有必要時在下可代勞。
 (圖一)將DVD ROM改成極級CD机改良版
將DVD ROM改成極級CD机改良版

再一提,這件電路板是雙面的,(即底和面都有靈件),必須細心認定電容的編號才動手,因為拆錯了是不易裝回原位的。若成功拆去所有43粒電容,可將線路板裝回DVD ROM再接上電源,記住每次改料要拔除電源(電腦白色的四腳插)之前必須將總電源關掉,等穩壓器儲的電慢慢放後才拔插或插上電源插,否則很有可能燒毀電路板。

再此一提,這部DVD ROM的聲頻輸出是直接從解碼D/A IC 引出的訊號,很多時解碼IC的聲頻輸出處L和R是帶有低電壓的直接流電,通常是3V以下,是不應直連接到前級或CD BUFFER AMP,因為帶有直流電壓會影響前級或CD AMP的工作穩定。最方便直接是在輸出位置加上交連電容和輸出阻抗電阻,如圖(二)和圖(三)各類電容,包括美國古董油質電容及電解質電容,不同物料對聲音也有很大分別的,交連電容的數值通常是0.33m至1u,耐壓值200V以下巳足夠了。電解質的電容最好用PHILIPS 或歐洲裝造的,聲音巳很不錯了,因電容價錢平宜及體積細小易安裝。
( 圖二) 
將DVD ROM改成極級CD机改良版

(圖三)
將DVD ROM改成極級CD机改良版

若選用古董油質電容音色就更上一層樓,聲音柔順自然而富音樂感,筆者試用過三疑牌子1.Good-all .47 MFD 100V音色平均樂器前後位置感強,人聲甜美高貴,2.GUDEAN .47 200V聲音潤滑,稍強調少許人聲,中音段略突出,但絕不誇張,最深刻記憶的是聽那EMI錄音的小提琴Nathan Milstein演繹的Bach sonates No.1 in G mimor BWV 1001 第二Tack Fack Fuga (Allegro),這張碟是雙CD,是1955-1966,MONO 錄音獨奏 ”奏鳴曲”,單聲道的錄音竟然有如此通透,音域平衡度甚佳而且定位很準,加上Milstein 的早期演繹風格是大刀闊釜,拉琴亳不留力的「擘」,但更佩服的是恰到好處「激」得來很董得收火,強弱輕重波動很大,絕對容易吸引你全情投入去聽那單小提琴的SOLO,你會講他是為音樂而演繹而不是為表演而表演。GUDEMAN 是好聲的電容,就能吸引到你聽音樂多過「攪」音樂器材。3. JOHN E Fast .68MFD 100V這電容音域特廣,高低音伸延很闊,樂器位置前後感強,很從容不迫的人聲,嬌美艷麗的音色,當我播放著陳潔麗的 CD「心曲」第8 Track的「小村莊」是「雨林」原作歌曲、作曲、詞、編曲都是王巍先生,是大膽的嘗試和勇於特破,溫馨的歌詞加上甜美艷麗聲線的陳潔麗,竟然以明快節奏感的編曲並配上部落民族風格強勁的鼓,Lily「唱」到甚激昂,熱血沸騰而奔放,她仍然收放自如,更難能可貴的是,唱得出村女的少女味,且有泥土農村味又活潑可愛,另方面低沈而強勁的鼓墊托得這「小村莊」穩重而實在,這CD是我試音必備的軟件,但閣下的器材要「夠班」才有這樣“過癮”(或作痛快)。這John E. Fast 電容正是這麼痛快。
將DVD ROM改成極級CD机改良版

跟著就是放Crystal 石英晶體,請看圖(四)細細粒的DVD ROM原裝晶體,頻率是33.86 MHZ ,現在要出補品了,正是圖上較大粒方形金屬外殼的那粒,頻率是33.8688 MHZ,準確度高多兩個位數字,而還要獨立提供5V的電源,高班的零件當然是不簡單,收效亦是不簡單的,這晶體的準確度是對聲音有很直接的影響。當石英晶體接在合適的電路上就會產生固定的振盪頻率,這頻率用在CD或DVD ROM是提供固定的參考頻率取樣作數碼的參考穩定,因此數碼頻率愈穩定,聲音質素就愈高和愈低失真,更接近LP的ANALOG味。若果讀者對於這DVD ROM有更一步的興趣,再玩盡多一步的話,可將這ROM改做Top Loading型式,即是在頂放CD碟,將轉盤(包括雷射頭,馬達等機部份拆下)放在機頂,請看圖(五)這樣做可對聲音大大改良,第(一)減少原有密封式的金屬外殼所產生的聲箱共鳴效應,亦即共鳴聲箱的渲染,第(二)CD碟高速轉動時產生的諧振噪聲可以得繹放。第(三)當雷射頭閱讀CD時是將雷射先射上CD面的數碼刻紋再反射回另一部份接收的雷射頭,而得到的數碼訊號,但這個過程在密封的鐵殼內是涉及很多的不必要折射而產生渲染,對聲音是很大的破壞,這個Top Loading就能解?這三大問題了。
(圖四)
將DVD ROM改成極級CD机改良版
將DVD ROM改成極級CD机改良版

(圖五)
將DVD ROM改成極級CD机改良版

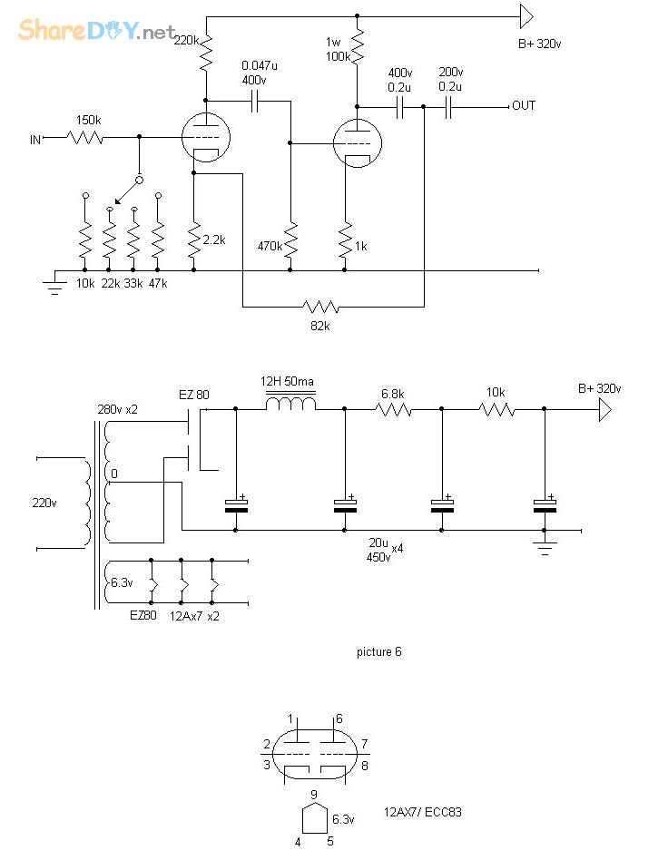
若閣下有玩黑膠碟的經驗就知道,未開聲之前,第(一)要拆去唱盤面透明遮塵的膠蓋,第(二)拆去唱盤底的保護底,第(三)唱頭也要拆殼,(要找專業師傅才行)。做足這三部功夫玩黑膠碟有幾大幫,玩TOP Loading CD一樣有異曲同工的收效,高中音通透開揚而增強層次及空氣感是兩者共有的,但有一點不同之處是TOP Loading CD 改善低音的幅度很大,這收獲似乎不單是玩諧振問題,而是能改善機箱可減少雷射光的多次折射而減少失真,令聲音更加真實,玩黑膠盤拆殼的經驗收效是預期好,玩TOP Loading CD 的收獲是超出要求的,細膩的高音,更實在活現的人聲,低音豐厚的質感更令我雀躍萬分。但是機殼的處理會是讀者的主要難題,筆者找到一個焗漆的機箱,鐵的厚度約1mm巳足夠,難處是將CD轉盤放上機箱頂,而線路板及穩壓部份裝在機箱裹,計算位置開孔要準確,螺絲位、雷射頭引線,馬達連接線等,要細心準確,尤其是雷射頭的扁帶形引線是活動的,要留意計算它的活動範圍,量度位置要準,金工手藝要精,確是大工程,但當完成後的喜悅與那繁複的工序比巳是微不足道了。接下來就是介紹CD放大的製作,請看線路圖(六),是簡潔而易於製作,放大部份用兩隻12AX7分兩級放大,第一級是主要增益,第二級是緩衝放大,有些製作者喜歡一支膽全供應一聲道,即另外一支供另一聲道;但筆者卻推薦每支膽分左右而作兩級放大,即第一支作左右聲道的增益放大,而第二支膽則作左右的緩衝放大,因此可避免配對膽的煩惱,而甚至可以兩支12AX7不同牌子或不同年期,更增添玩膽的樂趣。輸入方面筆者慣用兩刀六選擇制作輸入靈敏度調校,亦即等效於分流電阻volume,因採用的是選擇制,故此最好在靜止無音樂時調校,否則在格與格之間會有 “啪” 聲,電源部份用一支EZ80整流,簡單的一級CHOKEπ型濾波巳足夠,總結而論這CD放大是簡易又價簾的製作,只要用料上乘加上高質素膽就容易好聲。
 (圖六)
將DVD ROM改成極級CD机改良版
(责任编辑:admin)
织梦二维码生成器
顶一下
(6)
100%
踩一下
(0)
0%
------分隔线----------------------------
发表评论
请自觉遵守互联网相关的政策法规,严禁发布色情、暴力、反动的言论。
评价:
表情:
用户名: 验证码:点击我更换图片
栏目列表
推荐内容