|
摩托车上的电能均由车上的磁电机供应。磁电机的输出电压经车上的硅整流稳压调理器稳压后,供应车上的电器行使并给蓄电池充电。今朝,海内很多摩托车都普及回收并联式开关稳压整流装置,如图1所示。该装置是当磁电机的输出电压高出额定电压时,操作硅整流稳压器内部的可控硅SCR1和SCR2的导通对磁电机的输出电压举办削波而实现稳压的。这样,在白日,车上的电器多半不消电,但可控硅大部门时刻均处于导通短路状态,磁电机发生的电能大部门白白挥霍,以热量的情势耗损掉,这些能量的耗损归根结底是燃油的耗损。据估算,一辆五羊本田WH125T车一年耗损在硅整流稳压器上的燃油至少有30L(天天按运行1小时计),耗油相等可观)。
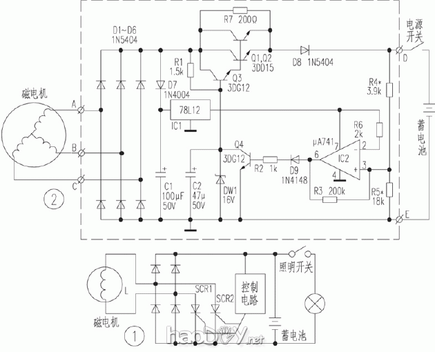
本装置电路如图2所示。磁电机输出的交换电压经二极管D1~D6整流后酿成脉动直流电压分两路输出。一起由Q1、Q2、Q3、R1、R7、DW1,以及C2构成的典范晶体管串联稳压电路稳压后输出16V电压,经D8给蓄电池充电;另一起经D7断绝后由C1滤波、IC1稳压获得12V直流不变电压对运算放大器IC2供电,而且经电阻R6接至IC2的②脚作基准电压,蓄电池的电压经R4、R5分压后送至IC2的③脚作为较量电压。当蓄电池的电压低于14.4V时,加至IC2③脚的较量电压比②脚的12V基准电压低,运算放大器输出低电平,Q4截至,Q1~Q3正常事变输出16V电压。当蓄电池的电压高于14.4V时,IC2的③脚较量电压高于②脚基准电压,IC2输出高电平,Q4饱和导通,分流掉流入Q3基极的电流,从而造成Q1Q2的输出电压大幅降落,D8截至,遏制向蓄电池充电和向电器供电。此时,车上的电器均由蓄电池供电。当蓄电池的电压再次低于14.4V时,则IC2又输出低电平,Q1、Q2又正常输出。显然,当蓄电池布满电时,磁电机险些事变在空载状态,而不像通例的硅整流稳压器那样处于大负荷短路状态,这就到达了节能的目标。电路中R3为IC2的正反馈电阻,R7用于在Q1Q2截至时给蓄电池举办涓流充电,D9的浸染是担保某些运算放大器的微量零漂输出不至于导致Q4导通,而发生误举措。 电路调试 该电路只要元件精采,焊接好后一样平常无需调试。如想改变蓄电池的终止充电电压值,只需改变R4可能R5的阻值,即改变IC2③脚取样电压的巨细即可。 安装行使 Q1、Q2在安装时需加散热片,电路接好后用环氧树脂封装起来。拆除车上的原硅整流稳压器,把A、B、C三端接至磁电机输出端,如原车磁电机为单相电机,则只接恣意两头即可。D、E接至原硅整流稳压器的输出端。如原车所用的蓄电池为6V,则应把电路中的IC1和DW1别离改用78L06和9V稳压管,别的元件均不消改变。 (责任编辑:admin) |
















