|
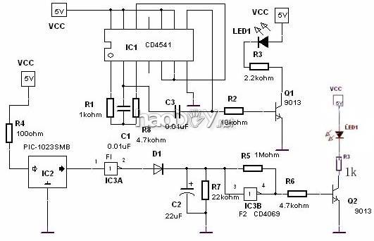
CD4541是具有振荡计数的IC。事变时1脚接振荡电阻R1,2脚接振荡电容C1,3脚接稳频电阻R8,R8=(2~3)R1*C1,8脚为输出脚,9脚可以选择8脚输出状态,10脚为"0"时IC为按时器。8脚设定的时刻输出状态会跳变,要从头复位。10脚为"1"时IC为振荡器,8脚输出为2脚振荡频率多少次分频后的信号。12和13脚可以设按时刻或8脚输出频率设定,CD4541分频或计数见附表。 IC1的2脚发生频率约40 kHz的信号。10脚置高电平IC为振荡器,12脚接低电平,13脚接高电平,8脚输出39Hz的方波。三极管9013基极获得一串调制过的40kHz波形,驱动红外发射管LED1。
IC2为红外吸取组件,只吸取40kHz红外线。当吸取时1脚输出39Hz的脉冲,F1、F2是CD4069(IC3)的两个非门。IC2吸取不到信号时,1脚输出高电平,收到信号后1脚跳酿成低电平,以是用F1对IC2的1脚信号反相,再颠末D1整流,C2滤波,其R7是泻放电阻,在F2的3脚获得一高电平信号,F2接成放大器情势,经放大反相后,Q2基集获得低电平信号,电路不举措,当有物体盖住红外线时,IC2收不到信号,IC2的1脚输出高电平,经F1反相后,F1的2脚为低电平,F2的3脚为低电平,Q2基集获得高电平信号,驱动继电器J1举措,驱动报警机构举措。
元件选择: (责任编辑:admin) |














