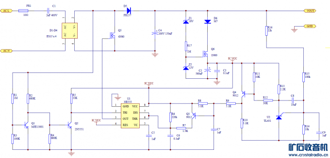
![]() 图8 容性电源控制的分立器件电路 电路的调试是比较辛苦的,但充满乐趣,分块测试是比较好的实验习惯。先上低压交流电测试也是一个测试技巧,不担心很快损坏器件以及触电。我采用了一个多路输出隔离变压器来测试的,大部分测试是在36V交流输入下完成的。如果直接市电测试,相信会艰难很多。先上一下我的实验电路板图9,非常廉价的纸基板子,由于没有高频部分,电路对于板子基材以及走线方式要求很低。电路板是边调整边测试边修改,不是很规整。 图9 容性受控电源电路板 首先测试555脉冲发生电路,这个电路是核心,图10是典型波形,红色输出信号随着黄色信号的到来马上建立,而且其高电平宽度可以调节。这个波形是在36V交流信号下面测试的。电路工作很正常,不过从使用角度考虑,最好选择CMOS型555,因为普通型555的计时电容不能太小,这样为了获得小脉宽需要很低的阻值,消耗电流过大。如果是CMOS型号的555,电路功耗可以控制在0.5mA以内,普通型几乎翻好几倍。 图10 脉冲发生电路 黄:555输入信号 红:555输出脉冲 当所有模块基本测试完成,即可进入反馈加脉宽生成的调试,这时先不要把555输出连接到MOS管。主要是观察反馈环路是否能工作。当看到图11这样的波形时,电路已经接近完成,因为反馈环路和脉宽调节工作都正常。红:555输出 黄:输出电压 图11 脉宽调节以及反馈回路的测试波形 图12 整体电路的测试波形 最后连接电路所有节点。即使焊接无误,上电实验也会遇到问题,比如调整R2到D5前端就是这个时候遇到的问题的解决方案。当看到图12这个测试波形时(红:555输出脉冲 黄:输出电压),恭喜,电路已经基本正常工作。 由于反馈环路增益过大,电路经常进入非线性区域,所以输出电压会有大的跳变。但平均输出电压和理论值符合,只要微调反馈环路即可获得完美的输出波形了。当然如果是单片机控制的电路,只需要程序的调整即可。 在容性电源的控制上,这个制作只是走出了一条路,这条路还比较崎岖,但毕竟有路了,只要多走走,路就会好走多了。希望感兴趣的可以多实践下。 希望能与所有爱好电子技术的人探讨交流。 (责任编辑:admin) |


























