|
答应给朋友做一台6P3P小单端玩玩,要求体积尽量小,以前弄的250W胆机专用开关电源有点大,干脆重新再弄个小点的。
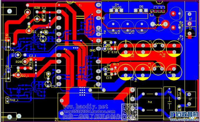
(责任编辑:admin)以前做过高低压只用一只变压器的电源,虽然也能用,但有些缺点不算很满意。后来再做电源都换成高、低压分开的双路电源了,灯丝和高压分别由相对独立的电路输出,高压电源再加上适当的延时和缓启动,避免高压冲击。 这个电源也是高低压相对独立的结构,每路最大功率70W。 正在布的板子,差不多了,再花点时间优化优化,就送去打板: ![]() ![]() ![]() 成品外观是这个样子,铝机壳既当散热片又起到屏蔽作用: ![]() 三围大概是157*96*40的样子,置于胆机机箱内部、输出变压器下方。 大概参数6.3V10A+300V220mA左右吧。高压可以定制,总功率(高压)不超过70W就行。再大的功率就需要换方案、重新画板、换壳了。 因为是双面板自己腐蚀PCB比较麻烦,这次送出去打板。板子发回来大概有10块,自己用不完,如果有感兴趣的朋友想试试开关电源,备件时可以多买点,多做出几个。 补充内容 (2017-7-5 15:40): 统一回复感兴趣的朋友: 因为是两路电源合体,成本不会很低,具体的还没细算。打算先做个样品自己装机用,表现好的话再测算成本,做几个大家一起玩。 我的300B用的开关电源: ![]() ![]() ![]() ![]() |

































