|
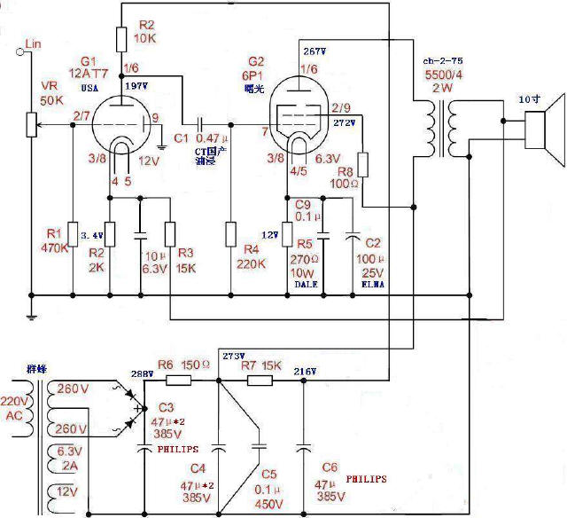
这台本来是6N2推6P1的 灯丝换成12V后直接插上12AT7效果居然不错噢!“清丽”了许多… 不足的就是电源变压器使用2小时左右就热的很`但不会烧坏```制作到现在都使用了半年多了 制作时候还是比较细心的``` 12AT7的阴极电容“清新”很多``不加的时候又感觉多了东西``最后取舍还是没加``` 没可能出现310V啦```不过其实6P1很好伺候的 电压高点也不会出现打火``` 6P14的就不同了 比较难伺候 同样的电源牛同样的电压6P14既然打火了```换了几个管都是一样 按要求给出实际使用中的数据``` (责任编辑:admin) |



























