最好的电子音响科技diy制作网站

haoDIY_音响电子电脑科技DIY小制作发明

当前位置: 主页 > 音响DIY > 胆机DIY > 后级DIY >

新手入门,6sn7,马兰士7胆前级 6v6,300b,el34,805等胆机搭棚图

时间:2012-10-06 22:32来源:hifidiy.net论坛 作者:天狼 点击:
6H8C前级搭棚图 下载次数:506 2009-9-29 20:58 6N8P二级放大前级 6sn7+6v6胆机: 6SN7+EL34(kt66)单端胆机 6sn7+300b单端胆机: 6SJ7+EL34+805SE搭棚.jpg (208.9 KB) 下载次数:92 2009-12-1 23:43 马兰士7胆前级: 请结合原理图稍有修改 12au7+6v6推挽胆机: 6dj

6H8C前级搭棚图

新手入门,6sn7,马兰士7胆前级 6v6,300b,el34,805等胆机搭棚图

新手入门,6sn7,马兰士7胆前级 6v6,300b,el34,805等胆机搭棚图




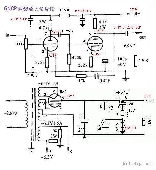
6N8P二级放大前级
新手入门,6sn7,马兰士7胆前级 6v6,300b,el34,805等胆机搭棚图
新手入门,6sn7,马兰士7胆前级 6v6,300b,el34,805等胆机搭棚图





6sn7+6v6胆机:
新手入门,6sn7,马兰士7胆前级 6v6,300b,el34,805等胆机搭棚图

新手入门,6sn7,马兰士7胆前级 6v6,300b,el34,805等胆机搭棚图



6SN7+EL34(kt66)单端胆机

新手入门,6sn7,马兰士7胆前级 6v6,300b,el34,805等胆机搭棚图



新手入门,6sn7,马兰士7胆前级 6v6,300b,el34,805等胆机搭棚图

新手入门,6sn7,马兰士7胆前级 6v6,300b,el34,805等胆机搭棚图





6sn7+300b单端胆机:
新手入门,6sn7,马兰士7胆前级 6v6,300b,el34,805等胆机搭棚图



新手入门,6sn7,马兰士7胆前级 6v6,300b,el34,805等胆机搭棚图





6SJ7+EL34+805SE搭棚.jpg (208.9 KB)

 

新手入门,6sn7,马兰士7胆前级 6v6,300b,el34,805等胆机搭棚图





马兰士7胆前级:
请结合原理图稍有修改
新手入门,6sn7,马兰士7胆前级 6v6,300b,el34,805等胆机搭棚图


新手入门,6sn7,马兰士7胆前级 6v6,300b,el34,805等胆机搭棚图





12au7+6v6推挽胆机:
新手入门,6sn7,马兰士7胆前级 6v6,300b,el34,805等胆机搭棚图

新手入门,6sn7,马兰士7胆前级 6v6,300b,el34,805等胆机搭棚图




6dj8+12au7+kt88(kt90 6550)单端胆机

新手入门,6sn7,马兰士7胆前级 6v6,300b,el34,805等胆机搭棚图

新手入门,6sn7,马兰士7胆前级 6v6,300b,el34,805等胆机搭棚图





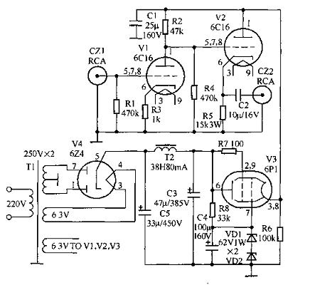
6C16前级

新手入门,6sn7,马兰士7胆前级 6v6,300b,el34,805等胆机搭棚图

新手入门,6sn7,马兰士7胆前级 6v6,300b,el34,805等胆机搭棚图




6SN7前级JB
新手入门,6sn7,马兰士7胆前级 6v6,300b,el34,805等胆机搭棚图




QUAD22前级
电源部分参照M7
新手入门,6sn7,马兰士7胆前级 6v6,300b,el34,805等胆机搭棚图

新手入门,6sn7,马兰士7胆前级 6v6,300b,el34,805等胆机搭棚图





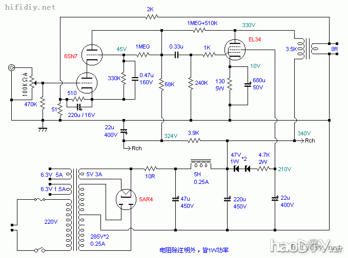
日本黑川达夫氏2A3改进版电路图
日本黑川达夫氏2A3单端改进版特点:采用6SL7(6N9P)并管一级推动,失真更小,频响宽,功率大(4W)。
新手入门,6sn7,马兰士7胆前级 6v6,300b,el34,805等胆机搭棚图

新手入门,6sn7,马兰士7胆前级 6v6,300b,el34,805等胆机搭棚图




6SN7(6N8P,6H8C)胆前级搭棚
新手入门,6sn7,马兰士7胆前级 6v6,300b,el34,805等胆机搭棚图

新手入门,6sn7,马兰士7胆前级 6v6,300b,el34,805等胆机搭棚图


 

(责任编辑:admin)
织梦二维码生成器
顶一下
(64)
87.7%
踩一下
(9)
12.3%
------分隔线----------------------------
发表评论
请自觉遵守互联网相关的政策法规,严禁发布色情、暴力、反动的言论。
评价:
表情:
用户名: 验证码:点击我更换图片
栏目列表
推荐内容