最好的电子音响科技diy制作网站

haoDIY_音响电子电脑科技DIY小制作发明

当前位置: 主页 > 音响DIY > 胆机DIY > 后级DIY >

满堂生辉的6J8P推807单端胆机

时间:2012-10-11 11:43来源:hifidiy.net论坛 作者:水东芥菜 点击:
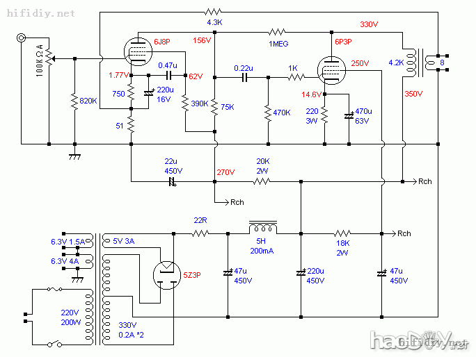
几年前做过一台807的单端,它美丽的声音一值在我的记意中隐隐约约出现.近期有空就想再做一台来重新听到那声音. 线路参考J版的6J8P推6P3P.功率部分按807改动了.机子做好了竟然是满堂生辉的音效再一次喜欢有辫子的.. 下载 (93.54 KB) 2011-4-2 16:19 下载 (117.
几年前做过一台807的单端,它美丽的声音一值在我的记意中隐隐约约出现.近期有空就想再做一台来重新听到那声音.

线路参考J版的6J8P推6P3P.功率部分按807改动了.机子做好了竟然是满堂生辉的音效再一次喜欢有辫子的..

满堂生辉的6J8P推807单端胆机

满堂生辉的6J8P推807单端胆机

已旱好的管座板
满堂生辉的6J8P推807单端胆机

装上牛
满堂生辉的6J8P推807单端胆机

内部图
满堂生辉的6J8P推807单端胆机
.
内部图
满堂生辉的6J8P推807单端胆机


试机用的假负载
满堂生辉的6J8P推807单端胆机
满堂生辉的6J8P推807单端胆机



兄弟,让你久等了,迟补的前面照片。。

有蛋蛋啦满堂生辉的6J8P推807单端胆机
满堂生辉的6J8P推807单端胆机




满堂生辉的6J8P推807单端胆机
(责任编辑:admin)
织梦二维码生成器
顶一下
(3)
37.5%
踩一下
(5)
62.5%
------分隔线----------------------------
发表评论
请自觉遵守互联网相关的政策法规,严禁发布色情、暴力、反动的言论。
评价:
表情:
用户名: 验证码:点击我更换图片
栏目列表
推荐内容