最好的电子音响科技diy制作网站

haoDIY_音响电子电脑科技DIY小制作发明

当前位置: 主页 > 音响DIY > 胆机DIY > 后级DIY >

新手上路,来秀一秀我的纯二6N1+6P6P(6v6)单端胆机

时间:2012-10-06 17:44来源:hifidiy.net论坛 作者:xds75 点击:
6N1+6P6P。因小时候捡到一脸盆怪灯泡,但都是普通的管子,慢慢了解到了电子管。 一直想DIY个小胆机放电脑旁用用。 后来看到了纯二,心动 因手头无6SN7,参考Gautau 版的《再谈串叠式(Cascode)放大电路》,设计修改成6N1的电路。 网购了价格适中的一对6P6P
6N1+6P6P。因小时候捡到一脸盆“怪灯泡”,但都是普通的管子,慢慢了解到了电子管。
一直想DIY个小胆机放电脑旁用用。
后来看到了纯二,心动……
因手头无6SN7,参考Gautau 版的《再谈串叠式(Cascode)放大电路》,设计修改成6N1的电路。
网购了价格适中的一对6P6P单端牛进行了电路验证
新手上路,来秀一秀我的纯二6N1+6P6P(6v6)单端胆机
输出变压器占了很大空间,怎么才能将电源也一并塞进这个小瓶子呢?
新手上路,来秀一秀我的纯二6N1+6P6P(6v6)单端胆机

只有开关电源了,可搜遍网络,都没有275V输出的小开关电源,怎么办?只好再花几个月学习了开关电源的设计制作(本人只是名会计哦)
电源的手刻PCB:
新手上路,来秀一秀我的纯二6N1+6P6P(6v6)单端胆机

新手上路,来秀一秀我的纯二6N1+6P6P(6v6)单端胆机
开始,设计不到位,发热很严重。后来在前辈的指点下作了改进,发热降低,试机 新手上路,来秀一秀我的纯二6N1+6P6P(6v6)单端胆机

终于能放进去了
新手上路,来秀一秀我的纯二6N1+6P6P(6v6)单端胆机
完成后的样子,够小巧够漂亮吧新手上路,来秀一秀我的纯二6N1+6P6P(6v6)单端胆机

新手上路,来秀一秀我的纯二6N1+6P6P(6v6)单端胆机

但声音还不够完美,共有6只80年8 月产的曙光J级6P6P,但听音能明显听出不同。HIFI涉及很多因素,正边听边想怎么改进


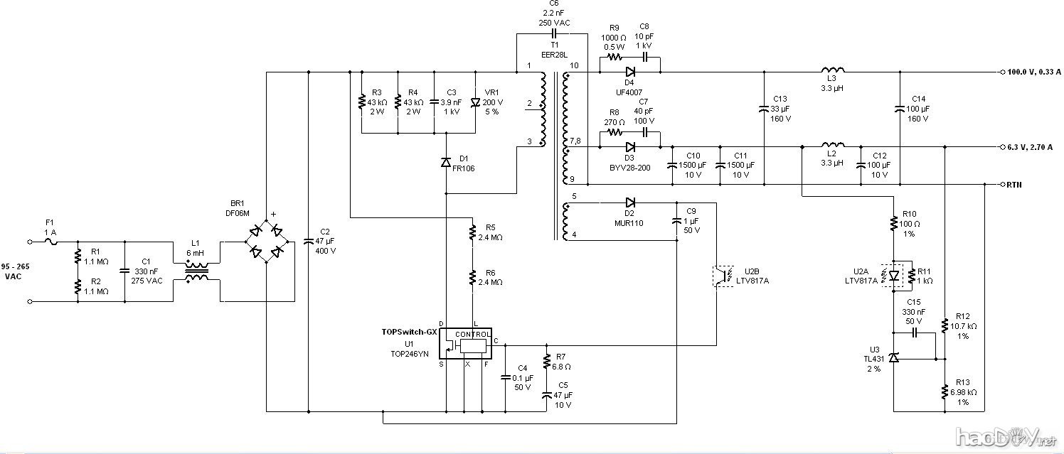
开关电源:
是用PI器件的TOP246YN设计的
新手上路,来秀一秀我的纯二6N1+6P6P(6v6)单端胆机
由于软件中限定最高输出电压只有100V,所以275V120mA的绕组在这里转换成100V的,
变压器图:
新手上路,来秀一秀我的纯二6N1+6P6P(6v6)单端胆机

输出绕组27T改成79T,线径0.2
磁隙0.54MM



用6N1的纯二线路(黑色修改部分)
新手上路,来秀一秀我的纯二6N1+6P6P(6v6)单端胆机


回复几个问题:
1、本人天生喜欢小巧精致的东东,外壳是宜家一个放餐具的陶瓷罐,最大外径14CM,高16CM。所有的设计都是围绕怎么将胆机装进这个小东东的。
   个人认为,输出牛才是胆机的精魂之所在,是万万不能省的。所以,能小型化的只能是电源了,还有,就是怎么将电路设计的紧凑而又干扰最低最好声。
2、陶瓷外壳开孔是用玻璃开孔钻头开的。
3、开关电源设计功率50W,而整机静态功耗约44W,起先是想设计成70W左右的电源的,但发热太大,只好退而求其次了,虽然是甲类,但大动态时的确有供电不足的现象,周末加大电源滤波电容试试。
4、开关电源的设计是通过百度自学的,主要是电源网。
5、准备设计一款输出电压250v-400V可调的开关电源,这样基本可以通吃各款纯二线路了新手上路,来秀一秀我的纯二6N1+6P6P(6v6)单端胆机

开关电源的变压器是难度最高的(不过其原理及绕制要点很像输出牛),磁隙都是手工磨的呢。最主要是空间有限,电路板面对的是个凹状的空间,稍高点的元件都只能放中间部位。3842等电路太复杂了,不用贴片元件放不进那么小的地方,自制有难度啊。TOP246功率是小了点,如果用TOP249YN会更好,但只买到246的正品,没办法,DIY就是个将就的过程…… (责任编辑:admin)
织梦二维码生成器
顶一下
(5)
100%
踩一下
(0)
0%
------分隔线----------------------------
发表评论
请自觉遵守互联网相关的政策法规,严禁发布色情、暴力、反动的言论。
评价:
表情:
用户名: 验证码:点击我更换图片
栏目列表
推荐内容