最好的电子音响科技diy制作网站

haoDIY_音响电子电脑科技DIY小制作发明

当前位置: 主页 > 音响DIY > 胆机DIY > 后级DIY >

英國GEC AF-100稀有後級重出生天

时间:2012-08-31 11:16来源:未知 作者:admin 点击:
在古董膽機系列,英國名牌機包括Quad、Leak、Rogers、Radford、Mullard,Mullard和Genalex除了在製造膽聞名外;亦有少量生產的膽機,GEC亦是「手執牛耳」的英國名膽廠,就單以KT-66和KT-88這兩型號,足可令人對這名字肅然起敬!原因有兩:(一)價錢不斷的暴升
在古董膽機系列,英國名牌機包括Quad、Leak、Rogers、Radford、Mullard ,Mullard 和Genalex除了在製造膽聞名外;亦有少量生產的膽機,GEC亦是「手執牛耳」的英國名膽廠,就單以KT-66和KT-88這兩型號,足可令人對這名字肅然起敬!原因有兩:(一)價錢不斷的暴升,似乎只向「富貴一族」招手,無緣者正是可望而不可即,其(二)是聲音質素是無懈可擊的,再者,在買少見少之下起了一定炒賣價值,這GEC就穩居英國名牌膽中的「一哥」地位,另方面GEC在音響廣播器材市場中也佔一席不輕的地位。
筆者現在介紹的是一對50W單聲道用四支KT-66的專業擴音體系,就以GEC為名Audio Frequency Equipment Series AF-100 / General Electric Co。圖(1, 1A) ,外型就似兩台四分三匹窗口的冷氣機,其重量也差不多啊!就以表面眼見的五隻油罐電容,就令「土砲友」羡慕不已了圖(2)。



圖1
英國GEC AF-100稀有後級重出生天 

圖1a
英國GEC AF-100稀有後級重出生天

圖2
英國GEC AF-100稀有後級重出生天 

圖3
英國GEC AF-100稀有後級重出生天 

圖3a
英國GEC AF-100稀有後級重出生天 

不能不提的是「高信賴」的專業儀器,往往會將電源牛部份拆分為高壓部份和燈絲部份;分成兩隻獨立的電源牛,因高壓電源部份和低壓電源部份的分拆,可減少互相干擾而令電壓供應更穩定,發熱量減少和減低火牛高壓跳火所產生短路現象,這是不惜工本的製作。還有的是這兩台恐龍時代(未進入文明商業招徠路線的原始時期) 的「洪荒猛獸」AF-100,是有輸入牛和推動「交連牛」的,正是其心臟的命脈圖(3) ,(3a),可算是毫不吝嗇「玩到盡」的大製作。輸入牛是咪放大之用,連接輸入的咪Jack插座,即是可不用前級(前置)就可以獨立工作的擴音體系,若我們將前置直接輸入到此機的咪Jack處,音量相當大,甚至無法控制前置的Volume,此時就算將前置Volume調至最細,它也會將前置「本機」的噪音誇張的放大,仿如傾盆大雨般的聲音從喇叭發出。可能有某部份的讀者未明之處是,單以前置來說,音量控制器Volume是在前置放大部份之先,即使就是Volume調至最細時,其實前置放大的電子電路是與後級直接相連;而每份放大的電子電路是有一定的噪音,若太高增益的後級會毫不保留的將前置的噪聲放大。

抽離輸入牛
所以若將這GEC AF-100作後級使用時,第一個手術是必須將輸入牛抽離,而將輸入訊號線直接銲到6J7五極管的柵極(柵極帽)處,還要加上500K的輸入阻抗電阻。

交連牛的好處 
這兩台「洪荒猛獸」的特點心臟是推動「交連牛」,是置於兩支三極推動管6J5與KT-66之間,作上下半波分相和提高KT-66的輸入高電壓擺幅,即使KT-66不用太高的屏電壓和電流也能在穩定和耐用的程度下提供50W的有效值功率RMS,再者交連牛的好處是,推動管與功率管之間沒有直流飄移或直流起震,另一點是提供功率管極平衡的分相幅度。「交連牛」推動方式從聲音表現的角度看是完美的,最大優點是能提供更高的功率,而且有氣勢中亦帶幼細,為何現今的廠家不樂於採用「交連牛」? 因這「牛」的質素是全機高嚴謹的製作,包括牛鐵芯材料,漆皮線(銅線)的「初」「次」級分層疊繞技術太倚賴人手,因此是一極大的挑戰和難題。「未有靚牛;不如無牛」,這個觀念演變成70至80年代所出現的OTL膽後級,但至現今「OTL膽後」不太受市場接受,於是眾廠家只好專注發展傳統牛輸出後級了。另類的古董派更沉醉於多「牛」的個人空間中,即前級MC牛,Line AMP輸入牛和輸出牛,後級輸入牛加交連牛和輸出牛等---,真是那麼過癮!可算是「無牛不歡」。
這兩台「龐然巨物」從頂視圖看近機中間與5U4整流旁細小的就是交連牛,而在近6J7旁邊的是輸入牛圖(3)。

線路結構 
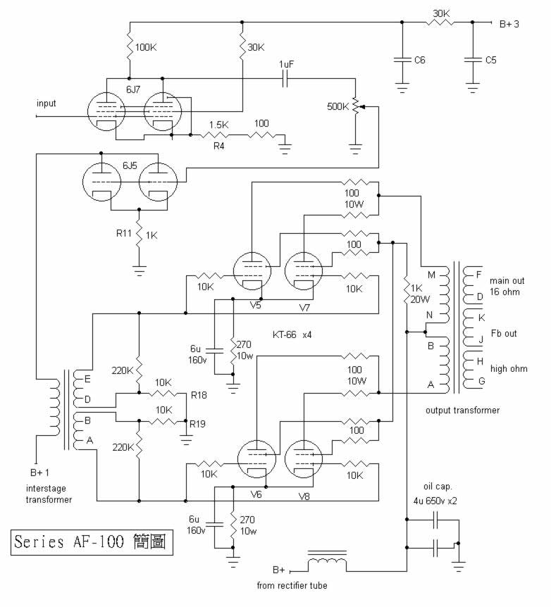
這機是稀有的品種,確實不易找原廠線路圖,現奉上的線路圖(4)是筆者按著零件的接線以手繪初稿,再用電腦繪圖軟件繪劃出來;又因只著重放大電路部份,欠奉的省略部份,請見諒!看圖(4)兩支五極管6J7是並聯的,而兩支推動三極管6J5亦是並聯的,即使是抽起其中的任何一支6J7或6J5,這機也能操作的,這是因設計和使用都要達「高信賴度」。可減輕因其中「惟一」支膽失效而令全機癱瘓的機會。

圖4
英國GEC AF-100稀有後級重出生天 

圖5
英國GEC AF-100稀有後級重出生天 

另外一點是高壓膽整流後與扼流圖(choke)是沒有電容濾波的,在choke之後才見濾波電容,請看附圖(5)雖不是GEC原廠提供的圖,但因結構是相同,可供參考之用,這樣的電源處理通常只會出現在「高信賴度」的專業儀器上,只因要求整流後的直流電源穩定高,同時亦借助扼流圖(choke)在未濾波前所帶的電源噪音(雜波)過濾,雖然在能源效率轉換方面較低,這機的電源牛高壓是500V x 2,若在choke前加電容,即一般的濾波方式,直流電輸出可連550V至600V左右;但現在只有400V DC而已,是為了穩定度和電源質素高的緣故,這理論用在音響上是優勝於複雜的穩壓電路;另方面講這扼流圖的質素正又操縱了聲音表現的很大部份,因選擇靚choke是很大的難題。在現今的音響廠家已完全放棄這做法。

動手術 
很多時高齡的古董機少不免要經歷修理的過程,這GEC. AF-100也不例外,又再令我感心酸的又是修理工匠的草率,筆者當然是「對事不對人」;也不知來自「何方神聖」的高人,亦無心指責別人的不是,他們不竟都是為兩餐糊口的;我只是有感而發!並希望讀者多點認識修理與摩機的正確觀念,同時若能引起「同行」修理技師們的進取心,樂哉!
看圖(6)不知何故在6J7的陰極電阻1.5k R4並聯上電容1000u 25V(即陰極旁路電容),另外又在6J5的陰極電阻1k R11上並聯同樣的電容,這做法是會提高放大的靈敏度,又因這兩台機原本的靈敏度已超出一般的後級很多倍,何解再提高這放大的靈敏度呢?另外在油罐電容上再並聯上的電解電容也是不必要的圖(7),此舉也會影響音域平衡和連貫感,既然原裝料已經是最好,又何須費神或浪費物料來作此劃蛇漆足呢?若有足夠的理論支持和收到實質改善效果,那麼不論「小摩」或「大摩」?一於照摩可也!



圖6
英國GEC AF-100稀有後級重出生天 

圖7
英國GEC AF-100稀有後級重出生天 

圖8
英國GEC AF-100稀有後級重出生天

圖8a
英國GEC AF-100稀有後級重出生天 

圖9
英國GEC AF-100稀有後級重出生天

銲錫的技巧:
使用電烙鐵(棘雞、或銲槍)往往是易學難精;就容筆者逞一時之勇獻醜,,常見學藝未成者,往往難以控制所銲合點的大小,和銲錫點失去光澤(啞而粗糙),甚至乎常見不良的接合點(假錫) 圖(9)。在這科技進步的現今,我們可算是幸福的世代,就以錫線來說,在幼細的錫線中間已灌注入松香的物料;高級版可分「三孔」或「五孔」錫線,同樣是內芯注入松香,松香的作用可算是摧化劑,清潔銲點氧化表面和帶動受熱而溶化的「液態錫」平均附在銲點上。最好的方法是錫線與「棘雞」同時碰在銲接口上,看圖(8 , 8A);相反,若先將錫溶在「棘雞」上,然後再將溶在「棘雞」咀上的「錫」堆放在銲接點上,就弄得反效果了,原因就是松香早落在「棘雞」高熱之中很快就揮發,故此失去松香的效力。

負回輸
這兩台機在原設計是沒有負回輸的,雖然用料足是無庸置疑,但又因原設計是會場擴播或可能軍艦用途,未能全面照顧Hi Fi發燒友,靈敏度特高,大聲而粗豪是難免的,若加上少量負回輸;則潻加幾分優美,又因有了負回輸而可降低某程度的高增益,看線路圖(4)有多另外一組同是16 ohm的輸出繞組K/.J,此時可將 “J” 點接地,而 “K” 接上50K至100K電阻引線接往R4 ( 1.5k)電阻處,即6J7的陰極便可。關於負回輸電阻的數值是提供回輸量的阻限,也可隨不同的要求而作不同的選擇,最安全而又可靠的決定回輸電阻的數值;則最好有示波器測試方為準確。不可不知的是此機的交連推動牛是有四倍的放大,因此也限制了頻?的響應,所以加上少量回輸亦可同時減低「諧波失真」和令放大器擴闊了頻?響應,這也是負回輸的優點,亦是有必要的作用。


結語:
經過這次的還原手術(不必要的拆去)後,再加上合適的負回輸,正好就是調校至接近正常後級的靈敏度,輸出功率和氣勢不變,所改變的是多幾分優美的音色表現,擴闊頻率響應和減低因過高增益而帶來的噪聲,這就是筆者所強調改機和摩機的合理「理據」,而且亦易於還原。
(责任编辑:admin)
织梦二维码生成器
顶一下
(1)
100%
踩一下
(0)
0%
------分隔线----------------------------
发表评论
请自觉遵守互联网相关的政策法规,严禁发布色情、暴力、反动的言论。
评价:
表情:
用户名: 验证码:点击我更换图片
栏目列表
推荐内容