最好的电子音响科技diy制作网站

haoDIY_音响电子电脑科技DIY小制作发明

当前位置: 主页 > 音响DIY > 胆机DIY > 后级DIY >

把我的6n2+6P1电子管推挽胆机功放也发上来

时间:2013-05-12 17:11来源:www.crystalradio.cn 作者:lck88lck 点击:
喜欢玩垃圾,适合不发烧的初鸟,随便装不用调试也很不错的, 电牛原以为是96片的,拆开是94片26*54,还是F片 全部都是用垃圾配件做的,旧彩电拆下的电解,电磁炉里的整流桥和电容,用了三个进口黑白电视机电源变压器铁芯,0.5的76片. 机箱用了华硕电脑机箱上
喜欢玩垃圾,适合不发烧的初鸟,随便装不用调试也很不错的,
电牛原以为是96片的,拆开是94片26*54,还是F片把我的6n2+6P1电子管推挽胆机功放也发上来 
把我的6n2+6P1电子管推挽胆机功放也发上来 
把我的6n2+6P1电子管推挽胆机功放也发上来 
把我的6n2+6P1电子管推挽胆机功放也发上来

全部都是用垃圾配件做的,旧彩电拆下的电解,电磁炉里的整流桥和电容,用了三个进口黑白电视机电源变压器铁芯,0.5的76片.
机箱用了华硕电脑机箱上盖做的,还算比较厚的

把我的6n2+6P1电子管推挽胆机功放也发上来 
把我的6n2+6P1电子管推挽胆机功放也发上来 
把我的6n2+6P1电子管推挽胆机功放也发上来 
把我的6n2+6P1电子管推挽胆机功放也发上来

电磁炉上拆下来的,50khz算高频电容了吧,耐压AC800V
把我的6n2+6P1电子管推挽胆机功放也发上来


把我的6n2+6P1电子管推挽胆机功放也发上来 
把我的6n2+6P1电子管推挽胆机功放也发上来 
把我的6n2+6P1电子管推挽胆机功放也发上来 
把我的6n2+6P1电子管推挽胆机功放也发上来

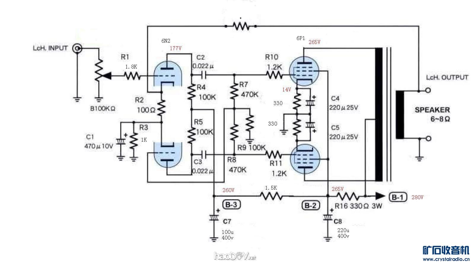
电路

电牛输出牛参数 

把我的6n2+6P1电子管推挽胆机功放也发上来
  (责任编辑:admin)
织梦二维码生成器
顶一下
(18)
75%
踩一下
(6)
25%
------分隔线----------------------------
发表评论
请自觉遵守互联网相关的政策法规,严禁发布色情、暴力、反动的言论。
评价:
表情:
用户名: 验证码:点击我更换图片
栏目列表
推荐内容