最好的电子音响科技diy制作网站

haoDIY_音响电子电脑科技DIY小制作发明

当前位置: 主页 > 音响DIY > 胆机DIY > 后级DIY >

不搭棚,菜鸟自己设计6N8P(6sn7)推6P3P(6l6)电路板单端胆机

时间:2012-10-06 17:35来源:hifidiy.net论坛 作者:paul979 点击:
低烧很久了,也潜水良久,但的确没有自己做过一个胆机。高中毕业前存了一抽屉的胆,读完大学回家发觉已经被老妈河蟹了,欲哭无泪。革命尚未成功,如今只有从头来。 听音乐嘛,我觉得器材不是第一,音乐本身才是第一位的。器材搞多了,比来比去的,很可能当初
低烧很久了,也潜水良久,但的确没有自己做过一个胆机。高中毕业前存了一抽屉的胆,读完大学回家发觉已经被老妈河蟹了,欲哭无泪。革命尚未成功,如今只有从头来。

听音乐嘛,我觉得器材不是第一,音乐本身才是第一位的。器材搞多了,比来比去的,很可能当初听着是天籁的东西已经味同嚼蜡了,这真有点杯具的意思。所以我的意思是,先入胆门,等胆好了,再继续折腾蛋疼的事情,争取把低烧提升到中烧。

如今生活稳定下来了,偷得几日闲,烧个胆机玩。买的淘宝的套件,随机给了个电路图,结果发觉才是坛子里的,看来淘宝真是很万能,也很与时俱进。
不搭棚,菜鸟自己设计6N8P(6sn7)推6P3P(6l6)电路板单端胆机

本人不是不喜欢搭棚,主要是手里没有几根像样的电线,话说电线这玩意儿也不便宜就是了。
加上最近比较迷PCB制作,借此机会看能不能设计一块好声的板子,希望各老鸟给点批评,我这个软件改电路板好改,呵呵。这次也是第一次用光敏蓝油做板子(最早做pcb还是初中的时候用刀刻),一切都是第一次。

不搭棚,菜鸟自己设计6N8P(6sn7)推6P3P(6l6)电路板单端胆机

目前只做到纸面设计完成,还在等做PCB 的原料。所以是否好声,是否不放烟花,一切都是未知数。谁要敢吃螃蟹,把我这图去晒一个试试,哈哈,我偷乐。

不搭棚,菜鸟自己设计6N8P(6sn7)推6P3P(6l6)电路板单端胆机

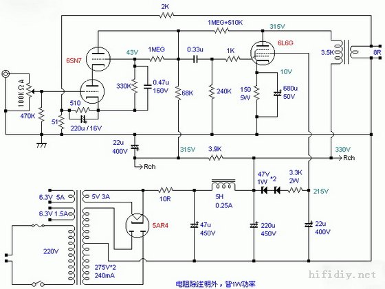
这个图发上来精度比较高,不知道能看否。为了读图方便,没有反白,打印之前要反相一次。


好了,就发到这里,如果有机会,做板和焊机的过程我也弄几个图上来。
还有,请老鸟们给点意见。

买的制板的东西到了,现在快递涨价,东西超过1kg就划不来了,而且含了很多化工的东西,只能走汽运。有些东西本地应该能买到,但是我自己跑一趟电子城和化玻店,各种交通费用也不便宜就是了。

不搭棚,菜鸟自己设计6N8P(6sn7)推6P3P(6l6)电路板单端胆机

几年前就囤了一块覆铜板,一直没用,如今已经锈迹斑斑了。论尺寸来讲,完全是给我这个胆机机箱定做的,恰好。洗干净后刷上耐蚀油墨,没有晒成功,估计是表面太脏了,铜锈对油墨的附着能力不强。只好用1000#的砂纸打磨了一下,才露出本来面目。
打印那个胶片也不满意,昨天一直小雨,胶片拿出来后就卷曲了,并且墨水上去半天都干不了,一直是黏糊糊的。还有就是路边小店的喷墨打印机那才是一个糟糕,断线,黑色不黑,精度不够……改天弄激打才行。

不搭棚,菜鸟自己设计6N8P(6sn7)推6P3P(6l6)电路板单端胆机

我晒图用的是原来做的一个led的紫外线灯,不过功率很小,只有1w,晒了50分钟,结果还是没有固化,用显影剂一洗就掉了。看来此阶段进程只能到这里暂停了,我得把紫外线灯搞定了再说。

不搭棚,菜鸟自己设计6N8P(6sn7)推6P3P(6l6)电路板单端胆机

接下来便是切割和打磨,把边缘搞整齐。切割这个板子的时候没有拍照,用的其他的一张图。
我用的一个小台钻改的小铣床,搞点切割啥的很方便。不搭棚,菜鸟自己设计6N8P(6sn7)推6P3P(6l6)电路板单端胆机
不搭棚,菜鸟自己设计6N8P(6sn7)推6P3P(6l6)电路板单端胆机

完了就开始钻孔……大孔小孔巨孔……不搭棚,菜鸟自己设计6N8P(6sn7)推6P3P(6l6)电路板单端胆机 没有台钻不可想象,特别是使用开孔器:
不搭棚,菜鸟自己设计6N8P(6sn7)推6P3P(6l6)电路板单端胆机

钻孔完毕后放机箱里面的感觉,严丝合缝的,哈哈。不搭棚,菜鸟自己设计6N8P(6sn7)推6P3P(6l6)电路板单端胆机 板子虽然有点丑,不过远看还是比较协调。
胆座用的是搭棚的,我觉得还不错,焊接很牢固。
不搭棚,菜鸟自己设计6N8P(6sn7)推6P3P(6l6)电路板单端胆机

好了,开始焊小零件。没有出错,空间安排很合理,赞一个。不搭棚,菜鸟自己设计6N8P(6sn7)推6P3P(6l6)电路板单端胆机
不搭棚,菜鸟自己设计6N8P(6sn7)推6P3P(6l6)电路板单端胆机
织梦二维码生成器
顶一下
(5)
71.4%
踩一下
(2)
28.6%
------分隔线----------------------------
发表评论
请自觉遵守互联网相关的政策法规,严禁发布色情、暴力、反动的言论。
评价:
表情:
用户名: 验证码:点击我更换图片
栏目列表
推荐内容