最好的电子音响科技diy制作网站

haoDIY_音响电子电脑科技DIY小制作发明

当前位置: 主页 > 音响DIY > 胆机DIY > 后级DIY >

1C38A-Q毛毛电子管推动6P1的试验

时间:2013-05-10 15:53来源:未知 作者:admin 点击:
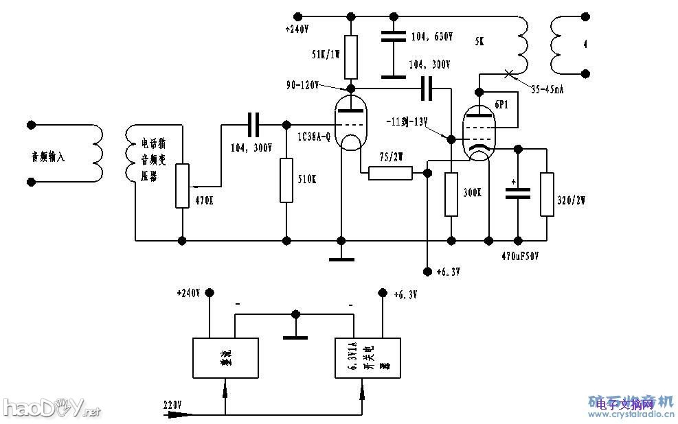
我使用了一个电话猫咪里的音频变压器,我直接代替输入隔离变压器。事先使用摇表测,绝缘电阻在20兆欧以上。输出变压器是标准的6P1输出,3W的。灯丝电源是一个5V的开关电源,把电压调整到6.4V ,毛毛电子管的灯丝里串联了一个75欧姆2W的电阻,这样毛毛电子管
我使用了一个电话猫咪里的音频变压器,我直接代替输入隔离变压器。事先使用摇表测,绝缘电阻在20兆欧以上。输出变压器是标准的6P1输出,3W的。灯丝电源是一个5V的开关电源,把电压调整到6.4V ,毛毛电子管的灯丝里串联了一个75欧姆2W的电阻,这样毛毛电子管的灯丝电压为0.7V电流为69毫安。连续通电1晚上,没发现什么异常,灵敏度很好。我这个毛毛电子管是代替2P2的那只。目前已经工作了20多天了,有500小时了。没发现衰老迹象。看来这个管子能用住了。我用MP3播放邓丽君的歌曲音质音色比较优秀的。我这个试验毕竟没用专门的变压器(电源和 输出)没能真正听出来是否HI FI。开关电源供灯丝,背景噪声比较大,在距离扬声器20厘米处就能听到嘶嘶声。使用一个开关电源,比使用两个开关电源的效果好。没有因差拍而产生的唧唧声。
1C38A-Q毛毛电子管推动6P1的试验

1C38A-Q毛毛电子管推动6P1的试验

1C38A-Q毛毛电子管推动6P1的试验

1C38A-Q毛毛电子管推动6P1的试验

1C38A-Q毛毛电子管推动6P1的试验

1C38A-Q毛毛电子管推动6P1的试验

1C38A-Q毛毛电子管推动6P1的试验

1C38A-Q毛毛电子管推动6P1的试验 (责任编辑:admin)
织梦二维码生成器
顶一下
(6)
100%
踩一下
(0)
0%
------分隔线----------------------------
发表评论
请自觉遵守互联网相关的政策法规,严禁发布色情、暴力、反动的言论。
评价:
表情:
用户名: 验证码:点击我更换图片
栏目列表
推荐内容