最好的电子音响科技diy制作网站

haoDIY_音响电子电脑科技DIY小制作发明

当前位置: 主页 > 音响DIY > 胆机DIY > 后级DIY >

为朋友组装一台12ax7+6V6(6p6p)单端胆机小功放

时间:2012-09-19 23:03来源:未知 作者:admin 点击:
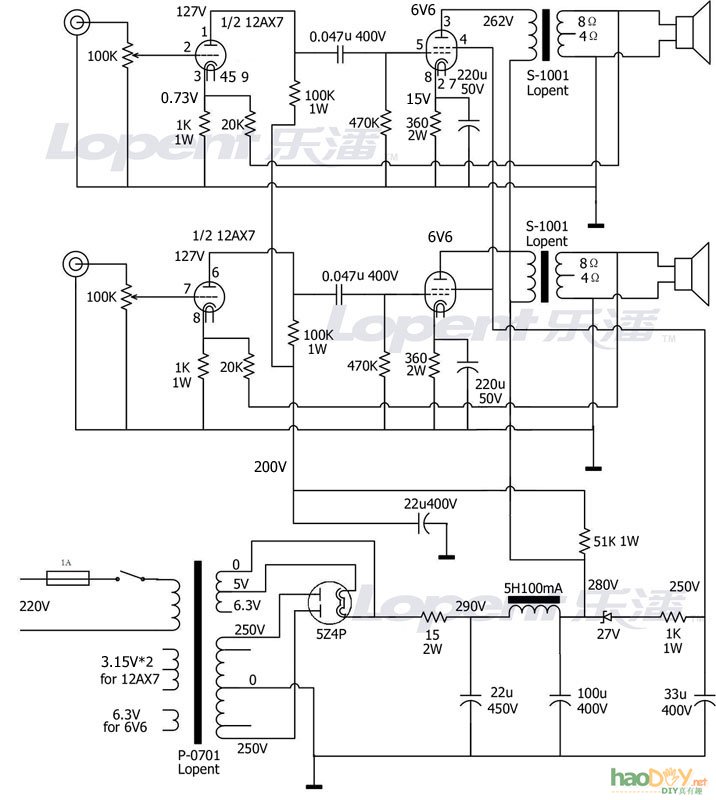
朋友放在书房接电脑听。 前两天回来的套件,今天上午没事就先动动。 就这个套件来说,只要严格按照图纸施工、选用合格元器件、焊接无误,是不需要调整工作点的,但要有做完后测量下各工作点电压的习惯,只要跟图纸要求相符就可。呵呵,这是比较保守的做派,
为朋友组装一台12ax7+6V6(6p6p)单端胆机小功放


朋友放在书房接电脑听。
前两天回来的套件,今天上午没事就先动动。

为朋友组装一台12ax7+6V6(6p6p)单端胆机小功放

为朋友组装一台12ax7+6V6(6p6p)单端胆机小功放

为朋友组装一台12ax7+6V6(6p6p)单端胆机小功放

为朋友组装一台12ax7+6V6(6p6p)单端胆机小功放

为朋友组装一台12ax7+6V6(6p6p)单端胆机小功放

为朋友组装一台12ax7+6V6(6p6p)单端胆机小功放

就这个套件来说,只要严格按照图纸施工、选用合格元器件、焊接无误,是不需要调整工作点的,但要有做完后测量下各工作点电压的习惯,只要跟图纸要求相符就可。呵呵,这是比较保守的做派,对胆机认识更深的朋友可以自由发挥,爱咋玩随意


可以交付使用了。
最后再看一眼。

为朋友组装一台12ax7+6V6(6p6p)单端胆机小功放



为朋友组装一台12ax7+6V6(6p6p)单端胆机小功放 (责任编辑:admin)
织梦二维码生成器
顶一下
(1)
50%
踩一下
(1)
50%
------分隔线----------------------------
发表评论
请自觉遵守互联网相关的政策法规,严禁发布色情、暴力、反动的言论。
评价:
表情:
用户名: 验证码:点击我更换图片
栏目列表
推荐内容