最好的电子音响科技diy制作网站

haoDIY_音响电子电脑科技DIY小制作发明

当前位置: 主页 > 音响DIY > 胆机DIY > 后级DIY >

一起做台ecc81+12ah7推211单端胆机

时间:2012-09-14 16:30来源:hifidiy.net论坛 作者:cnn828 点击:
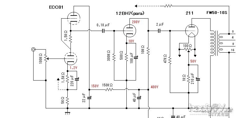
准备用民主集中制的方法做一台211,用日本仔的电路,修改了电源部分。买了厂家处理的机箱,油漆很差。牛和元件都用存货,有什么用什么。 请大家戏说:电路有什么不妥?制做中要注意什么?如何做才能达到比较好的效果? 谢谢!

准备用民主集中制的方法做一台211,用日本仔的电路,修改了电源部分。买了厂家处理的机箱,油漆很差。牛和元件都用存货,有什么用什么。
请大家戏说:电路有什么不妥?制做中要注意什么?如何做才能达到比较好的效果?
谢谢!
一起做台ecc81+12ah7推211单端胆机

一起做台ecc81+12ah7推211单端胆机


一起做台ecc81+12ah7推211单端胆机

一起做台ecc81+12ah7推211单端胆机

一起做台ecc81+12ah7推211单端胆机

一起做台ecc81+12ah7推211单端胆机

一起做台ecc81+12ah7推211单端胆机

一起做台ecc81+12ah7推211单端胆机

一起做台ecc81+12ah7推211单端胆机

一起做台ecc81+12ah7推211单端胆机

一起做台ecc81+12ah7推211单端胆机

低压灯丝牛
一起做台ecc81+12ah7推211单端胆机

 

高压牛

一起做台ecc81+12ah7推211单端胆机

 

前级电感5H

一起做台ecc81+12ah7推211单端胆机

 

左边是高压电感10H

一起做台ecc81+12ah7推211单端胆机

 

输出牛10K

一起做台ecc81+12ah7推211单端胆机

 

211功率放大部分

一起做台ecc81+12ah7推211单端胆机

 

电压放大和推动部分

一起做台ecc81+12ah7推211单端胆机

 

电源和211灯丝整流部分

一起做台ecc81+12ah7推211单端胆机

 

电源和灯211丝整流部分

一起做台ecc81+12ah7推211单端胆机

 

211整流部分

一起做台ecc81+12ah7推211单端胆机


一起做台ecc81+12ah7推211单端胆机
调试中!


一起做台ecc81+12ah7推211单端胆机

外观!

一起做台ecc81+12ah7推211单端胆机

一起做台ecc81+12ah7推211单端胆机


一起做台ecc81+12ah7推211单端胆机

开声!
一起做台ecc81+12ah7推211单端胆机

一起做台ecc81+12ah7推211单端胆机




(责任编辑:admin)
织梦二维码生成器
顶一下
(1)
33.3%
踩一下
(2)
66.7%
------分隔线----------------------------
发表评论
请自觉遵守互联网相关的政策法规,严禁发布色情、暴力、反动的言论。
评价:
表情:
用户名: 验证码:点击我更换图片
栏目列表
推荐内容