最好的电子音响科技diy制作网站

haoDIY_音响电子电脑科技DIY小制作发明

当前位置: 主页 > 音响DIY > 胆机DIY > 后级DIY >

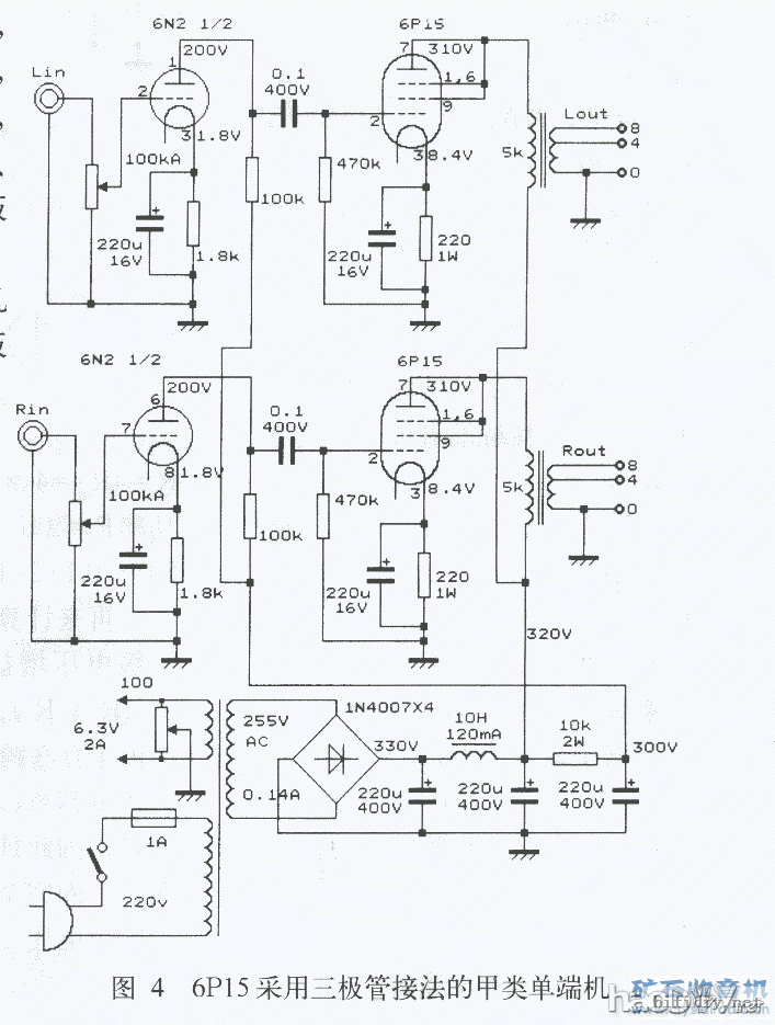
找了个图,搞了部6n2+6p15单端胆机,感觉还不错

时间:2012-10-16 19:45来源:hifidiy.net论坛 作者:爱歌音响 点击:
图纸好像是贾萍舟老师的。不知道有没有记错。如果记错请作者不要见怪。上图。 下载次数:7 2012-6-22 20:19 成本体积所限。呵呵。个人感觉已经不错了。开环测试的。 手画了个你看看。 加点负反馈会好点。原线是开环放大的。 电压不能给到320的。很多管子都会
图纸好像是贾萍舟老师的。不知道有没有记错。如果记错请作者不要见怪。上图。

找了个图,搞了部6n2+6p15单端胆机,感觉还不错

找了个图,搞了部6n2+6p15单端胆机,感觉还不错

找了个图,搞了部6n2+6p15单端胆机,感觉还不错

成本体积所限。呵呵。个人感觉已经不错了。开环测试的。

手画了个你看看。
找了个图,搞了部6n2+6p15单端胆机,感觉还不错
找了个图,搞了部6n2+6p15单端胆机,感觉还不错

加点负反馈会好点。原线是开环放大的。

电压不能给到320的。很多管子都会短命的 (责任编辑:admin)
织梦二维码生成器
顶一下
(1)
100%
踩一下
(0)
0%
------分隔线----------------------------
发表评论
请自觉遵守互联网相关的政策法规,严禁发布色情、暴力、反动的言论。
评价:
表情:
用户名: 验证码:点击我更换图片
栏目列表
推荐内容