最好的电子音响科技diy制作网站

haoDIY_音响电子电脑科技DIY小制作发明

当前位置: 主页 > 音响DIY > 胆机DIY > 后级DIY >

6NI推6P14(el84)推挽胆机已出声

时间:2012-10-18 09:56来源:hifidiy.net论坛 作者:不爱折腾 点击:
一直想拥有一台小体积的推挽机,在6P1、6P6P、6P14之间纠结,最终选择了6P14。 机壳采用网购的20元一个的铝制开关电源外壳,正面和侧面加装木条。 下载 (42.93 KB) 2011-12-30 10:49 电源变压器采用86片叠厚60的铁芯自己缠,计算功率130W。输出变压器网购的
一直想拥有一台小体积的推挽机,在6P1、6P6P、6P14之间纠结,最终选择了6P14。
机壳采用网购的20元一个的铝制开关电源外壳,正面和侧面加装木条。
6NI推6P14(el84)推挽胆机已出声

6NI推6P14(el84)推挽胆机已出声

6NI推6P14(el84)推挽胆机已出声

6NI推6P14(el84)推挽胆机已出声

6NI推6P14(el84)推挽胆机已出声

6NI推6P14(el84)推挽胆机已出声


6NI推6P14(el84)推挽胆机已出声

6NI推6P14(el84)推挽胆机已出声


电源变压器采用86片叠厚60的铁芯自己缠,计算功率130W。输出变压器网购的,为避免替人打免费广告,就不上图了。


6NI推6P14(el84)推挽胆机已出声

6NI推6P14(el84)推挽胆机已出声

6NI推6P14(el84)推挽胆机已出声



搭棚、完工、出声一次性搞定。


6NI推6P14(el84)推挽胆机已出声


6NI推6P14(el84)推挽胆机已出声


6NI推6P14(el84)推挽胆机已出声


6NI推6P14(el84)推挽胆机已出声

 

 
6NI推6P14(el84)推挽胆机已出声

 

6NI推6P14(el84)推挽胆机已出声
 

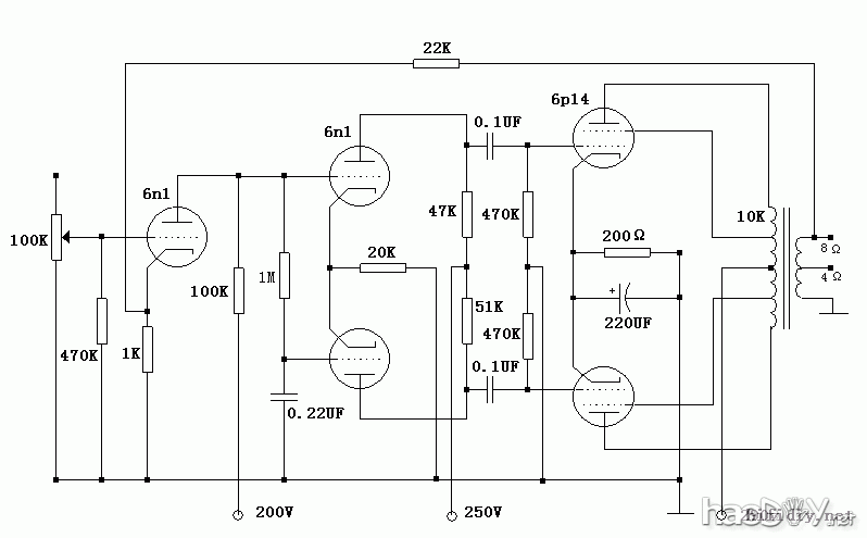
电路图论坛里找到的


6NI推6P14(el84)推挽胆机已出声


为本机准备的3套进口平价管,NOS的EL84哦!还有一大把北京的6P14就不上图了。


6NI推6P14(el84)推挽胆机已出声


 

(责任编辑:admin)
织梦二维码生成器
顶一下
(1)
33.3%
踩一下
(2)
66.7%
------分隔线----------------------------
发表评论
请自觉遵守互联网相关的政策法规,严禁发布色情、暴力、反动的言论。
评价:
表情:
用户名: 验证码:点击我更换图片
栏目列表
推荐内容