最好的电子音响科技diy制作网站

haoDIY_音响电子电脑科技DIY小制作发明

当前位置: 主页 > 音响DIY > 胆机DIY > 后级DIY >

我做的12ax7+6P6P(6v6)单端小胆机

时间:2012-10-20 21:56来源:hifidiy.net论坛 作者:mzfzm 点击:
自从爱好上了音乐,就经常自己做一些前级、功放之类的,比较一下不同的线路,有哪些不同的效果。而电子管做出的机器音色更是讨人喜欢,让人百听不厌,自然也做得比较多了,由于经济条件有限,选择的都是一些评价不错、价格又相对便宜的一些器件,进口电子管
自从爱好上了音乐,就经常自己做一些前级、功放之类的,比较一下不同的线路,有哪些不同的效果。而电子管做出的机器音色更是讨人喜欢,让人百听不厌,自然也做得比较多了,由于经济条件有限,选择的都是一些评价不错、价格又相对便宜的一些器件,进口电子管相对比较少用,线路选取也是网上流传的较成熟的,下面是我做的一台6P6P小单端机,图片根据进度适时更新。
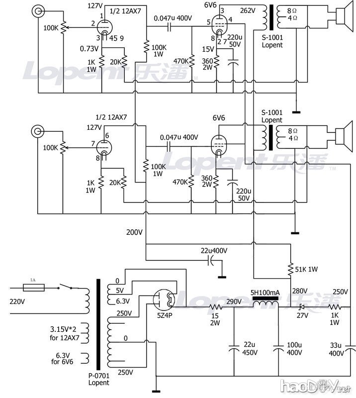
选取的是乐潘电路,原电路是12AX7推6P6P,我改用6N2推,6N2特性跟12AX7相近,有国产12AX7之称。

我做的12ax7+6P6P(6v6)单端小胆机

电源变压器和音频输出变压器
我做的12ax7+6P6P(6v6)单端小胆机

元件的摆位,一是要美观,二要减少相互间的干扰。
我做的12ax7+6P6P(6v6)单端小胆机

根据定好的摆位开孔了,用的是手电钻,有几个孔开偏了,呵呵,没关系,天气冷呗,冻的手发抖

我做的12ax7+6P6P(6v6)单端小胆机


我做的12ax7+6P6P(6v6)单端小胆机

再把元件摆上,看效果如何啊、、、,还比较满意。
我做的12ax7+6P6P(6v6)单端小胆机

开电源插座孔,用小钻头开。
我做的12ax7+6P6P(6v6)单端小胆机

开好了,犬牙交错啊,没有专业工具,只好这样开了,没办法啦
我做的12ax7+6P6P(6v6)单端小胆机

开好的孔修整后装上插座,呵呵,好看多了,呵呵,再乐一下我做的12ax7+6P6P(6v6)单端小胆机
我做的12ax7+6P6P(6v6)单端小胆机

音频输入、输出插座孔开好并安装好后的屁股图,看上去还挺性感的、、、
我做的12ax7+6P6P(6v6)单端小胆机

电源开关孔没有合适的钻头,开小了,用锉刀扩孔中、、、
我做的12ax7+6P6P(6v6)单端小胆机

我做的12ax7+6P6P(6v6)单端小胆机

我做的12ax7+6P6P(6v6)单端小胆机


另我担心输出牛间会不会相互干扰,距离太近了;
以前做的机输出牛都距离较远,没干扰问题。

机器做好了,已褒了一天了,将音量调到最大,贴近喇叭听不到交流噪音,亦无所谓的50HZ-100HZ的低频噪音,说明变压器间无干扰,放心了。我做的12ax7+6P6P(6v6)单端小胆机
不废话了,上图,看看有没有要改进的。
我做的12ax7+6P6P(6v6)单端小胆机

我做的12ax7+6P6P(6v6)单端小胆机 (责任编辑:admin)
织梦二维码生成器
顶一下
(2)
100%
踩一下
(0)
0%
------分隔线----------------------------
发表评论
请自觉遵守互联网相关的政策法规,严禁发布色情、暴力、反动的言论。
评价:
表情:
用户名: 验证码:点击我更换图片
栏目列表
推荐内容