最好的电子音响科技diy制作网站

haoDIY_音响电子电脑科技DIY小制作发明

当前位置: 主页 > 音响DIY > 胆机DIY > 后级DIY >

做了一个6N1二级差分推EL34的推挽胆机

时间:2012-10-22 15:58来源:hifidiy.net论坛 作者:断翅孤雁 点击:
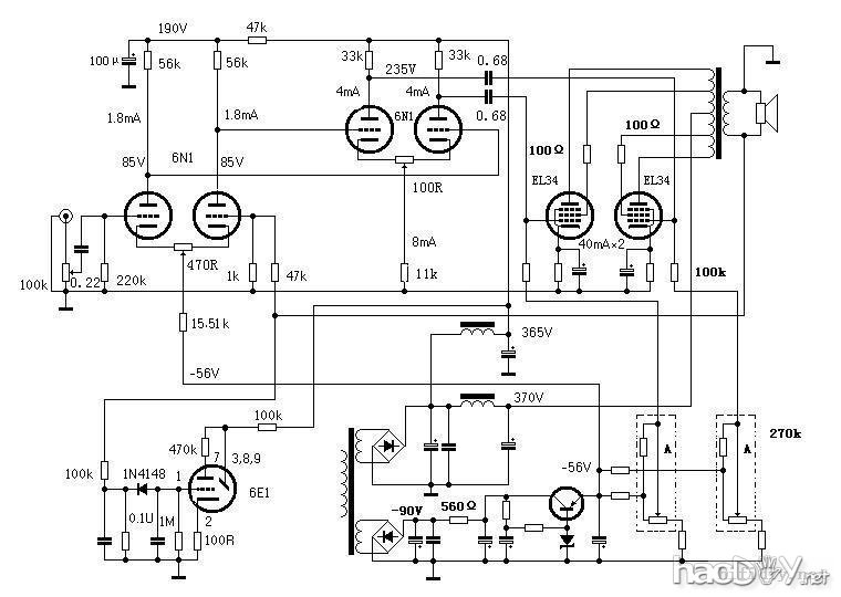
改了好几次,从PCB到半PCB,再到半搭棚,再到搭棚。目的是想实验一下最大路的6N1能不能推好EL34推挽。 实验结果较理想,发现调整到如图示数据,声音较入耳。 先上线路图,另一声道完全一致。 感谢J版和楼上兄弟给予肯定、支持和帮助。 先谈一下设计思路。 这
改了好几次,从PCB到半PCB,再到半搭棚,再到搭棚。目的是想实验一下最大路的6N1能不能推好EL34推挽。
实验结果较理想,发现调整到如图示数据,声音较入耳。
先上线路图,另一声道完全一致。
做了一个6N1二级差分推EL34的推挽胆机

感谢J版和楼上兄弟给予肯定、支持和帮助。
先谈一下设计思路。
这是一个利用旧机箱、旧变压器完成的东西,如图。
做了一个6N1二级差分推EL34的推挽胆机

1、电路程式确定。可以看到,变压器都是环形的,机箱上的电子管孔已经存在,前排6个小九脚,后排4个大八脚。原机是6N3SRPP,直耦6N3长尾倒相,再直耦6N6阴极跟随推动,EL34推挽。所以,有6个小九脚的孔。从实际听感觉得,一是推动EL34、6L6等管子,用不着加跟随器;二是6N6用于音响好象不合适,那种肥的腻人的声音确实不讨人喜欢。所以,前排无论如何是多余了两个孔。因此想到,如果采用两级差分推EL34 的话,多余的孔可以装个管子,用作差分级的恒流源。于是形成了二级差分推EL34 的思路

2、差分管和恒流管的选定。当时在原机上,用6N1代换6N6做过试验,感觉6N1比6N6要好听的多,温暖且不腻人,敦厚中有几分清秀,再考虑到6N1的易得性(手头就有近20颗,不信挑不出几对管子)、廉价性等,就决定使用6N1做差分管。6N1做差分管,两管的工作电流在3到10毫安之间,合适的恒流管可以选6F1、6N1等,但在50到100V之间的屏压情况下,6F1更合适。因此,开始选择6F1做恒流管,三极部分用于第一差分级,五级部分接成三极管用于第二差分级。

3、电路参数的设计。首先应当对使用的主电源电压有明确的了解,本机的主电源为AC300V,用晶体管整流加CLC滤波后,在负载电流200毫安时,端电压370V左右。负电压稳压后为56V。
查了《电子管手册》中6N1的曲线,感到做这个曲线的人有点可笑,这样曲线让具体的电路设计人员无所适从。幸亏,本坛(记得好象是J版)曾经发过三张很实用的6N1的曲线图,分别是6N1-3mA、6N1-10mA和6N1-300V(现再贴一次,方便大家使用)。
据此,可选第一差分级的工作点为1.8mA/200V/85V/-1.75V(即屏流/供电电压/屏压/栅压,下同),计算得Ra=56k,降压电阻=47k,若不用电子管恒流,可得阴极电阻为15.5k。试过几种工作情况,唯电流在1.5毫安到2毫安之间声音最入耳。
亦可选第二差分级的工作点为4ma/265V/150V/-3V。计算得Ra=33k,若不用电子管恒流,可得阴极电阻为11k。

做了一个6N1二级差分推EL34的推挽胆机


做了一个6N1二级差分推EL34的推挽胆机

做了一个6N1二级差分推EL34的推挽胆机

线路图上为设计值,实际与设计值吻合的很好。
第一差分级屏压为85V,实际栅压没有测。因为这个电压是由管子特性和周边元件限定的。负电压为56V,栅极电位为0,此时我们已经知道栅负压为1.5V左右,所以阴极电位应当是1.5V左右,所以,双管屏流=(56+1.5)/(15.51k+235),约为3.65毫安,即每管1.825mA。
屏压=365-47×3.65-56×1.825,计算是90V左右,但原设计取得就是85V,由于元件的误差,实测正好是85V。
第二差分级也是如此计算,实测屏压在235-240V之间
4、安装方式的选定。二级差分部分开始选用制作PCB的方式,但是试验的结果是一个声道自激,想了N多办法没有解决,后来改半搭棚,即把主要的阻容件安装在一块板上,还是不理想,最后改成了搭棚。结论是:胆机用PCB是一件吃力不讨好的事情。现在只有电源部分在一块板上,电源板(含负压及功放级栅负压调整部分)如图。

做了一个6N1二级差分推EL34的推挽胆机

4、使用6N1的困惑。在实际调试时,我深切感受到对6N1,要说爱你不容易。我们对6N1的抱怨,集中在它的参数的离散性,也许这是许多人喜欢洋管子的原因之一。在我的这一大批6N1管子(约20枚)中,其离散性主要表现为以下两点:
一是同一个管子左右不对称。按2%误差配对,一只也没有。按5%误差配对,只有3只,而且清一色的第一三极管的数值大于第二三极管。安装时还得注意前后管的第一、第二部分要交叉一下;
二是两两配对的管子也很少见,只找到一对管子。
所以,为解决差分两臂的平衡问题,不得已在差分管阴极加了平衡电位器。第一差分级使用470欧、第二差分级使用100欧,这两个的电位器是不能省的。当然,当管子误差不是太大,又注意交叉一下的话,也可以省去第二差分级的电位器,只调整第一级就可以达到要求。这个电位器,我选用了线绕的、带锁紧螺帽的那种,很好用,如图。

做了一个6N1二级差分推EL34的推挽胆机

5、使用恒流源的得失。差分级要求阴极对地有较大的动态阻抗,最合适的办法是使用恒流源,这在晶体管电路中很普遍,在直流放大器中尤为重要。考虑到胆机内部温度较高、变化较大,使用晶体管做恒流源并非十分合适,因此一开始选了一枚6F1做恒流源。
无独有偶,6F1的参数离散性与我的那批6N1如出一辙,区区5枚6F1根本就不是玩这个的数量级。用6F1,调整的要命,还是感到不理想,难不成今后坏了一个,也要如此这般折腾?又改成用6N1,也是折腾了好久。最后把她换成了电阻,一是感觉声音几无差别,二是方便简单。所以建议,没有必要使用恒流源,用电阻恒流即可。
另外,本机是有负电压电源的,一般情况下,如果没有负电压,第一差分级应当选用最佳工作栅负压在-5V以下的如6N8P、6N10等管子,其理由可以自行分析。

6、指示电路的出现。把恒流源换成电阻后,那两个多余的孔又成了一块心病,最简单的办法是插个点着灯丝的6N1。后来想想,有几个6E1,弄个指示电路也未尝不可,晚上一定很好看。于是,最后成了一个有指示电路的版本。

做了一个6N1二级差分推EL34的推挽胆机


7、差分电路的调整。电路的工作点由设计基本保证,误差不会很大,需要调整的只是差分两臂的平衡。调整的原则是充分预热、零信号、逐步逼近。
将直流电压表(应当使用可以显示正负极性的数字表)跨接在第一差分对的屏极,调整相应的470欧电位器,使得电表指示的绝对值最小。一般可调整到几十毫伏数量级。
第二差分级的调整也如法炮制,也可调整到几十毫伏数量级。
反复数次,直到稳定,锁紧电位器的螺母。

做了一个6N1二级差分推EL34的推挽胆机

8、反馈电路的调整。本机的大环路反馈信号从输出变压器8欧端子取得。
设在中频段,输入端信号电压为500毫伏(峰值),350mV(rms),本机功率放大级为超线性程式,输出功率约为30W,此时8欧端信号电压约为16V(rms),故闭环增益约44倍。
整个放大器可以看作是一个同相线性放大器,其增益约等于1+Rf/Rk,这里,Rf就是反馈电阻的阻值,Rk就是第一差分级右边三极管栅极接地的电阻,本机为1k欧,所以Rf约为43k。为留有余量,我适当减少了负反馈的量,实际Rf取47k。

做了一个6N1二级差分推EL34的推挽胆机

至于指示部分、功率放大部分和电源部分的设计、调整,坛上有太多好的作品,不敢班门弄斧,故不再赘述。
需要说明的是,本人实乃一菜鸟,手上功夫实在拿不出手,更兼照相设备简陋、技术水平低下,所以没有配以大量的图片。仅有的几张也是模糊的可以,望各位同学见谅。

做了一个6N1二级差分推EL34的推挽胆机

对13楼“十月花”兄弟的意见,我很认同。但是,就目前的电路,对6N1的要求已经不高,本机基本可以应付我的那近20枚管子,均可调整到差不多的工作点。极个别的需要前后差分级联调,或者适当调整第一差分级的阴极电阻。
另外,有兴趣时,也可以试试反相放大的形式,即将反馈网络接成如下图,当然要注意反馈的相位。 (责任编辑:admin)
织梦二维码生成器
顶一下
(1)
33.3%
踩一下
(2)
66.7%
------分隔线----------------------------
发表评论
请自觉遵守互联网相关的政策法规,严禁发布色情、暴力、反动的言论。
评价:
表情:
用户名: 验证码:点击我更换图片
栏目列表
推荐内容