可爱的条件,放大器的制作的请求。
用什么样的球,无论怎样的电路的反而是很难做到的事情才赫然发现他承诺后。既然她小型和シャーシー25厘米×15厘米最大吧。

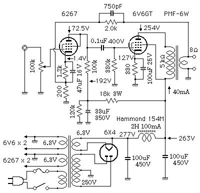
单从这一点来说,在变压器输出功率放大器单曲作为野口小型的卡。输出管候选人中,有6 bq们管5、6 aq 5、gt管6 v6 gt,但是在们管是个有点危险的体形,所以6 v6 gt上挂着一幅较低的通用电气公司(ge)生产的球,并使用了。这就能极管连接到4.5、3级管子连接到1.8 w的输出。司机坐在看上去的漂亮的网眼松下生产的6267(ef 86)3级管连接中使用。リニアリティー良好。在6267众所周知三接是单纯的电路中。”我说,最适合目的。至此,增加?

最后的回路图:当初的b电源过滤器47 uf进行220Ω
25 cmx 15 cmx 6厘米的1 mmm厚アルミシャーシー使用、配件的配置6 v6 gt
正面中央,能够看到卡,令观众,最终得出以上(24岁,女)的照片。电源变压器照例铁锤灰色相间的球穴区重新涂上了语气。一旦各奔东西后就会意识到我们只靠在酒红。シャーシー有酒红色和黑色的变压器输出不一样。(2000 / 10 / 15)
变压器输出野口的色调的“铁锤灰色也能重新油漆。然后組み上げ的右下方的照片。前排左起为,6267 6267、6 v6 gt,v6 gt、6×4吃着。一看就可爱真空管放大器是非常值得期待。一到这里的变压器输出也从5平方公里,5平方公里,8 kΩ,所以输出管6 l 6、6 f - 6个gt管交换,而且3级管她也连接的。
当然,明显了,不要再说了!”
 
布线nfb已过,因此不能和1名20多岁的通信频率特性和输出功率特性进行测定。
变压器输出特性是频率是“那样出现一扫而光,了解的间隔的不理想。音质带着不知道,不过nfb特征是,决定尽快结束,表面上是非常有利于恢复经济的繁荣。”输出比预料中的还要虽有小幅降低3w,夹子又开始了。在这个阶段的音质,内心也叫人,但没有收音机的声音。在音质,考虑到为nfb吧。令人感兴趣的是100 hz残留的噪音上和实用的mv 38

nfb餐桌前左右的频率特性和容量的追加更正结果
以下是5级管放大器上的声音,形成倾销(决定控制)nfb 1名20多岁男子。nfb餐桌前左右的频率特性的变化图显示。rf =两房一厅Ω连接日益高涨的情况下,トータルゲイン1千赫9数据库。这是归还给出了db约为19
请(rf / rk 2 k / 200 10”,20分贝)。归还中,装有仅在10khz以上的高区域,下降了。对此,750 pf裂缝电容器的rf让高区域的上升能阻止。这样?不使用归还负
主要部品表 (2000.11.11)
6V6GT x2 |
GE |
6267 x2 |
松下 |
6X4 |
東芝 |
電源トランス |
ノグチ PMC-100M |
出力トランス(出力6W) |
ノグチ PMF-6W |
電源チョーク |
Hammond 154M |
シャーシー |
25 x 15 x 6cm 1t |
入力ボリューム |
100kΩA 2連 |
ソケット US 8p |
OMRON |
ソケット MT |
タイト9p x2, 7p x1 |
|
抵抗(記載無し) |
1/2W金属皮膜(東京光音) |
6267カソード抵抗 |
1/4W金属皮膜(東京光音) |
容量47μ16V |
ATOM |
出力管バイアス抵抗 |
1/2W金属皮膜(東京光音) |
容量100μ25V |
ATOM |
容量0.1μ400V |
ASC |
NFB回路用750pF |
スチロールコンデンサー |
抵抗(3W) |
酸化金属皮膜(松下) |
容量100μ 450V |
電解コンx2 |
容量33μ350V |
電解コン |
|
(责任编辑:admin) |