|
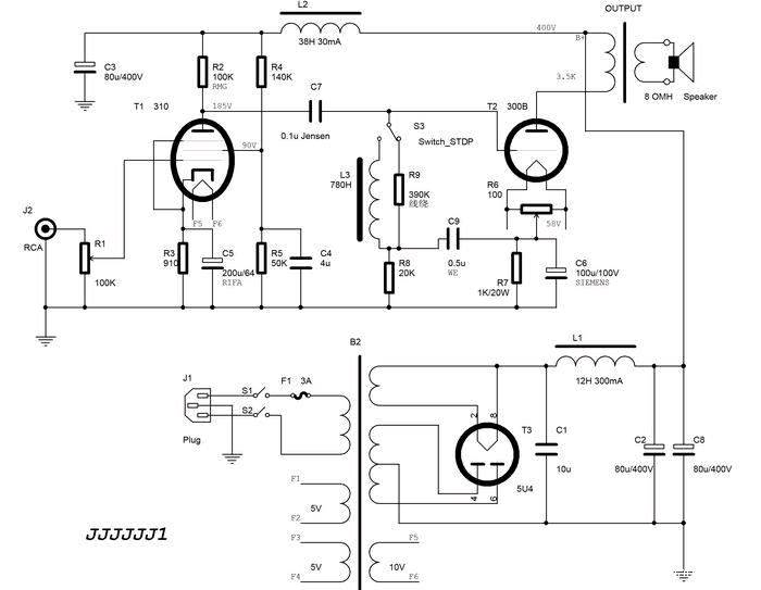
返璞归真,用回西电原始线路。去掉机内特氟隆镀银信号线,全部改为纯铜线或西电铜线。声音比原来润泽、稳重了许多,终于显现了西电WE310推300B应有的素质 先看看内部。 再看看局部特写。 西电细网WE310风采依旧 看看重新焊机以前的布线吧,那是万恶的旧社会呀! 本机的电路图 基本忠实于西电经典电路,jjjjjj1根基实际情况,作了些许调整 (责任编辑:admin) |
|
返璞归真,用回西电原始线路。去掉机内特氟隆镀银信号线,全部改为纯铜线或西电铜线。声音比原来润泽、稳重了许多,终于显现了西电WE310推300B应有的素质 先看看内部。 再看看局部特写。 西电细网WE310风采依旧 看看重新焊机以前的布线吧,那是万恶的旧社会呀! 本机的电路图 基本忠实于西电经典电路,jjjjjj1根基实际情况,作了些许调整 (责任编辑:admin) |
用2毫米厚铝板自己动手制作了小机壳,沙金片输出牛装了一台小单端,声音感觉还不错...
首先感谢白居不易老师!再谢谢直热胆老师还有sun26210老师!他们的指导和帮助!!! ...
很久很久以前~~~那时候喜欢音乐 喜欢单机甜美醇厚通透的音色,所以自己做啦一个,当时...
灯丝电压0-15V可调,两个317并联可达4A.B+现用变压器加调压0-450V,准备改用开关电源,电...
以前做了个6P1,但摆在那里总觉得不爽,于是就把它推倒重来。这台机全是用旧物品作,...
两年多以前,我无意间闯入了本坛,恰巧这时我弟弟给了我两对配好对的6L6和2只用C型铁...
曙光电子管厂技术科关于 电子管
更新:2012-10-17
菜鸟第一机:超线性12ax7+6sn7+K
更新:2012-10-20
分享一下自己做的胆机小音响
更新:2014-10-02
仿进修老师的6P14一6P15共用电路
更新:2017-09-24