开篇语:
我出世在北方的一个乡村,小时分在老家,那时分三分钱一根的冰棍,都要两天赋能吃到一根,至于玩具,那时只能自己做,这应该是最早的DIY了吧,弹弓,用自行车的链子做的火药抢,弓箭,冰车,拉土的小车,陀螺,这些货色都是自己动手制造,如今想想这些孩子真幸福,什么货色都买现成的,包罗万象,不过这也是造就咱们这代人最早的动手才干吧。
言归正传,论坛混了好久了,坛内高手如云,平时只是看看大家的,由于自己知道,自己的技术是半桶水,照葫芦画瓢的功夫也不怎样的,,然而手痒,总宿愿自己动手做机器,之前也做过两台机器,然而不缎阑是顺便满意,所以封冻半年决议从新布局一台机器
布局思绪:
1,要单端机器,由于电子管的单端缩小是强项,这点晶体管是可望不可即的
2,功率要在10W以上,之前做的300B机器由于功率稍小,推进我的音箱有些费力。
3,思考老本,自己制造不能过高。
4,相对省电,这样老本就升高很多,由于不需求大功率的变压器
5,制造相对简略,805 845这样的大管子费电,制造难度有些大,调试也相对费事。
综合以上各种要素,通过筛选,决议抉择EL156这尽管子,刚好满足要求,所以绝对用EL156做一对单端机器
图无假相,看图谈话:
由于没有适合的任务台,所以把一个小茶几铺好一些垫物,用他唱任务台,实践任务中这个抉择错了,由于太矮,蹲在那里焊,时间长了,真实是舒服
-
-
2.jpg (34.88 KB)
#p#分页标题#e#

先上好两个管座,这个机箱是通用的,这两个要加一个转接板,然而买回来发现没有孔,打电话咨询下,人家说要自己开,郁闷
|
上好左右的管坐,搭好地线,上好搭棚架,由于没有适合的搭棚底板,自己在光绝缘板上锯下一条,用电钻钻孔 |
-
-
4.jpg (37.04 KB)

焊完灯丝和电路部分,由于没有找到适合的机内衔接线,就把绕牛剩下的1.0的漆包线漆皮刮掉,外套绝缘管,用起来还不错,信号部分用屏蔽线,飞线用特富龙银线,电阻全副DALE,电解用红宝石(这个自己的,不用钱),巧合电容用蒙多福,没什么猛料,然而都是质量巩固的材料.

-
-
9.jpg (41.81 KB)

接上"炮灰"音箱,预备调试,不过这个不要给石岩老刘看见,由于这个音箱是他送我的,假设他看到拿他送我的音箱我做炮灰用,不得自己默默独自流泪啊

调试停止中,首先调整EL156的任务点,电压调到410V,有些低了,屏流90MA,也有些低了,等管子任务一段时间后,把阴极电阻阻值改小,

调试基本实现后,声响还算基本满意,要把牛牛停止一番修缮,首先要给浸漆,上次刚好剩下一个金龙鱼油桶,因地制宜,剪掉一半,把一灌漆倒出来,把变压器扔出来浸漆
#p#分页标题#e#
|
土法烤漆,买了一只200W的大灯泡,把一个饭锅端进去,把变压器扔到里面,点上灯泡,停止土法烤漆 |
-
-
13.jpg (31.43 KB)

看看还不错吧,哈哈

完工后内部图,

最后定妆,买了一对牛罩,起初发现装不上,这样裸看觉得有一种原始美,也不错,有时间自己DIY一个罩子

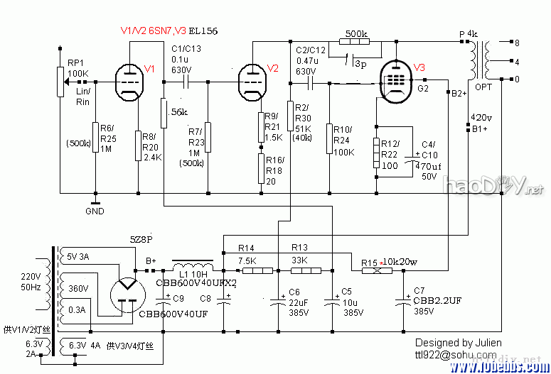
用的是现成的电路,J版的

输出牛的参数
我用的是105*60的死心,高级0.27线,2980T,次级0.74线,8欧姆146T,4欧108T抽头,初四夹次三,高级串联,次级并联.
你也可能用96*60的死心,高级0.27 2500T,次级8欧128T,4欧姆96T,4+3结构,
(责任编辑:admin) |