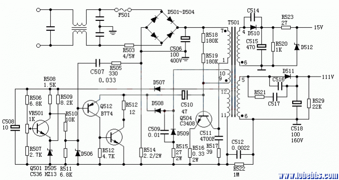
19.5元哪款可以玩一下了,不用自已做变压器。 这原理图是19.5元哪款的原理图,也就是三洋80系列CRT彩电电源原理图。 过来人都知电路十分成熟,一百几十瓦无须风冷。 还有一款35元的更大力更好玩,可惜下架了。 补充内容 (2017-7-6 10:57): 采用三洋80P开关电源的机芯有:三洋CTP-3515、CTP-3525、CYP3915、CTP6916、CTP6921、CTO3227、昆仑S371、上海Z651-1及康艺彩电等。 振荡电路 300V电压经R518、R519加到开关管Q504的B极,Q504开始导通。T501的(9)、(10)脚为正反馈绕组,正反馈电压极性是(9)正(10)负,经Q504的B、E极、R516、R515和D509构成正反馈,使Q504迅速饱和。 Q504饱和后,T501的初级绕组电流线性增大,该线性增大的电流在R514上产生上负下正的锯齿波压降,此压降经R505、C507送到Q502的B极,锯齿波电压迭加在Q502B极的6.8V直流电压上。当Q502的B极电压低于某值时,Q502导通,使C510的左端几乎接地,C510右端的负电压使Q504截止。 三洋80P彩电开关电源 电视机反激电源电路 Q504截止后,T501的各绕组感应电压极性全部翻转,次级绕组使D510和D511导通,经C515、C518滤波后得到12V和111V的之流电压。 Q504的截止由T501的(10)、(9)绕组产生的(10)正(9)负的反馈电压经D508和C510来维持,同时C510被充电,产生左正右负的电压(约4V),与此同时,T501电平(7)、(1)绕组与C511、R517和C506产生自由振荡,半个周期后,T501中各绕组的感应电压极性再次翻转,Q504又进入饱和状态,如此循环便形成了振荡。 稳压过程 Q501及周边元件构成取样稳压电路,T501的(11)、(12)脚为误差电压取样绕组,正常时C508上的电压为30V,显然,输出电压的大小变化将在C508上反映出来,Q501的E极接基准电压,取样电压经R506、VR501、R507分压后送到Q501的B极,从而控制了Q501的导通程度,也就控制了Q502的B极电位,从而控制了Q504导通期的长短,也就控制了输出电压。调节VR501可改变输出电压的大小。 D506为保护管,当Q502的B极电压大于9V时,D506便击穿导通,Q502也导通,开关管Q504停振。 补充内容 (2017-7-6 16:08): 下面是OKI5860SP打印机配置菜单的修改步骤,LZ自己操作下: 1、关闭打印机电源; 2、按住“换页/高速打印”键,打开打印机电源,打印头移动后,再松开按键; 3、装纸,打印机会打印出“菜单打印设置”等内容; 用于PWM电源(dcdc、acdc)冷阻启动的辅助电路。 先上实物,再上电路。 voltage doubler;: ![]() filter: ![]() 图1: ![]() 图2: ![]() 图3: ![]() 图4: ![]() 图5: ![]() 图6: ![]() 图7: ![]() 经过修改达至与IBM兼容机相同标准的安装尺寸(大机箱中电源): ![]() ![]() ![]() ![]() ![]() 所用的肖特基: ![]() ![]() (责任编辑:admin) |































