最好的电子音响科技diy制作网站

haoDIY_音响电子电脑科技DIY小制作发明

当前位置: 主页 > 音响DIY > 胆机DIY > 后级DIY >

DIY一台6SL7+EL34单端胆机

时间:2012-10-27 16:11来源:hifidiy.net论坛 作者:fung668 点击:
没什么好说的,直接上图大家分享好了~ 参考这图~ 內照~ 帖一张接壳点~ 自我感觉声音非常良好~ a
没什么好说的,直接上图大家分享好了~DIY一台6SL7+EL34单端胆机

DIY一台6SL7+EL34单端胆机


DIY一台6SL7+EL34单端胆机


DIY一台6SL7+EL34单端胆机

 

DIY一台6SL7+EL34单端胆机

 

DIY一台6SL7+EL34单端胆机

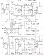
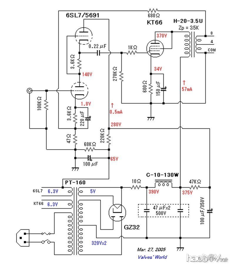
参考这图~
 

DIY一台6SL7+EL34单端胆机

內照~
 

DIY一台6SL7+EL34单端胆机

 

DIY一台6SL7+EL34单端胆机

 

DIY一台6SL7+EL34单端胆机

 

DIY一台6SL7+EL34单端胆机

DIY一台6SL7+EL34单端胆机


帖一张接壳点~
 

DIY一台6SL7+EL34单端胆机




DIY一台6SL7+EL34单端胆机 自我感觉声音非常良好~DIY一台6SL7+EL34单端胆机
 

DIY一台6SL7+EL34单端胆机
 

DIY一台6SL7+EL34单端胆机

 


(责任编辑:admin)
织梦二维码生成器
顶一下
(11)
84.6%
踩一下
(2)
15.4%
------分隔线----------------------------
发表评论
请自觉遵守互联网相关的政策法规,严禁发布色情、暴力、反动的言论。
评价:
表情:
用户名: 验证码:点击我更换图片
栏目列表
推荐内容