最好的电子音响科技diy制作网站

haoDIY_音响电子电脑科技DIY小制作发明

当前位置: 主页 > 音响DIY > 胆机DIY > 后级DIY >

6sl7+EL34(6ca7)单端放大器胆机 附搭棚电线路图纸

时间:2013-01-17 18:44来源:未知 作者:admin 点击:
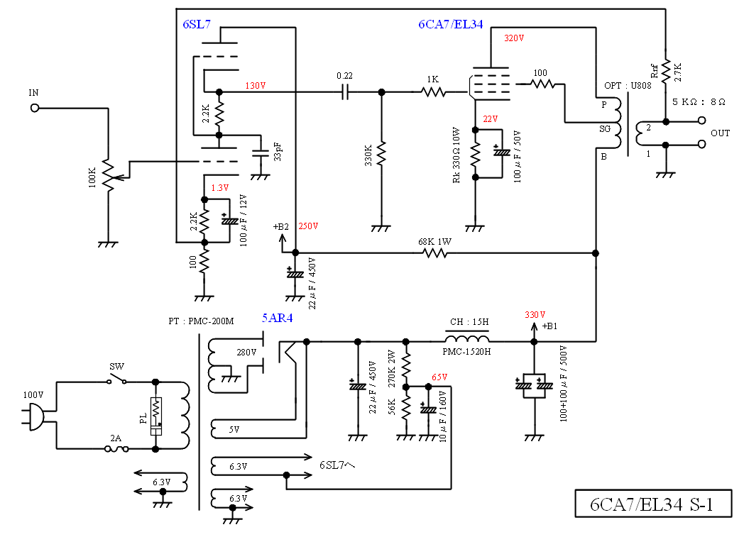
单端放大器在这里的意思不是单声道放大器意思,而是用一尽管子实现正半周和负半周输出的方法 这里先容的是日本的网站上的电路有具体的配线图,得当初入门的同窗。 输入输出线路 灯丝的配线

单端放大器在这里的意思不是单声道放大器意思,而是用一尽管子实现正半周和负半周输出的方法

这里先容的是日本的网站上的电路有具体的配线图,得当初入门的同窗。

6sl7+EL34(6ca7)单端放大器胆机 附搭棚电线路图纸

6sl7+EL34(6ca7)单端放大器胆机 附搭棚电线路图纸

6sl7+EL34(6ca7)单端放大器胆机 附搭棚电线路图纸

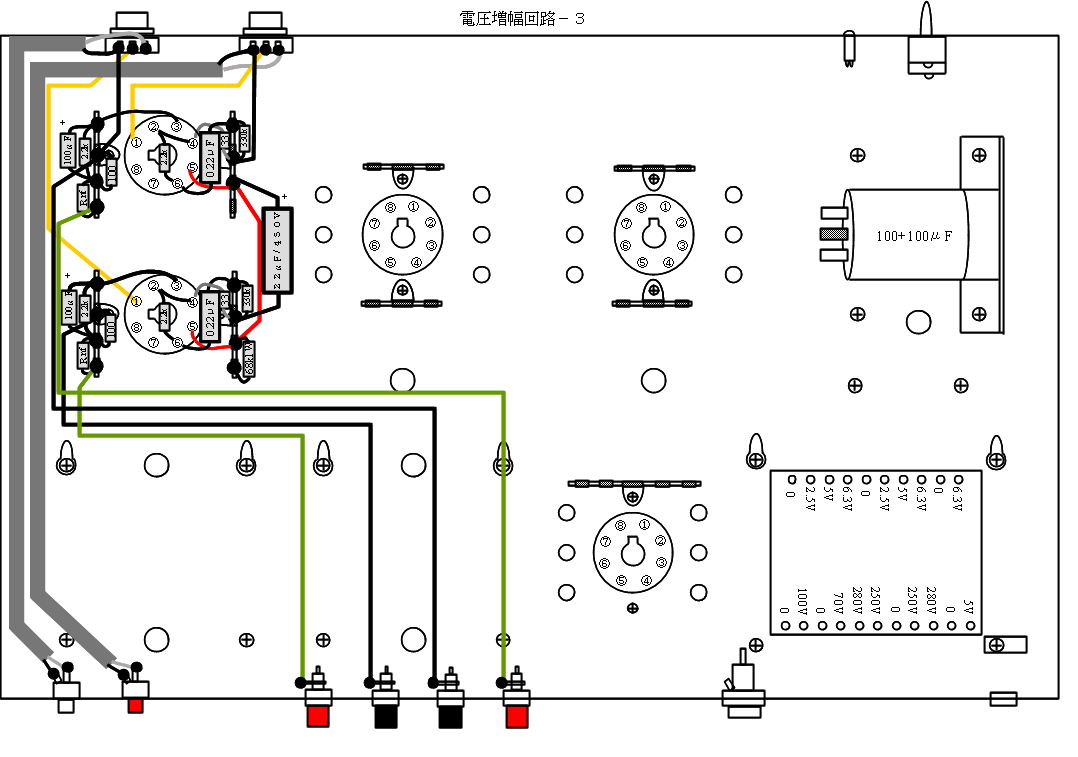
输入输出线路

6sl7+EL34(6ca7)单端放大器胆机 附搭棚电线路图纸

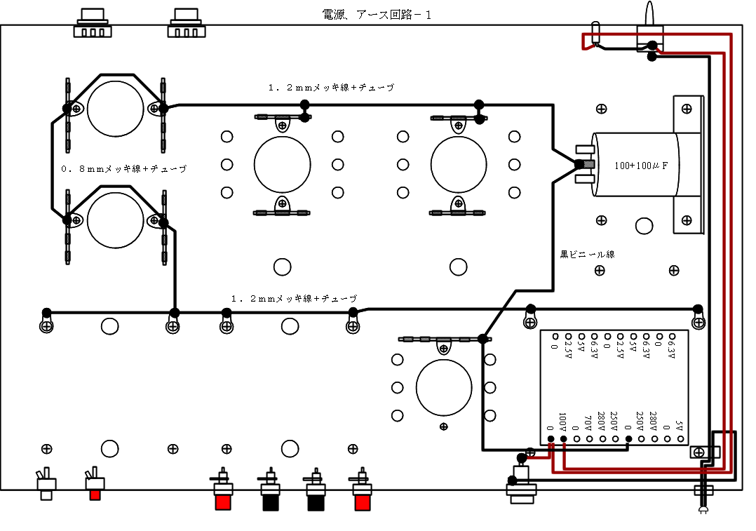
灯丝的配线

6sl7+EL34(6ca7)单端放大器胆机 附搭棚电线路图纸

(责任编辑:admin)
织梦二维码生成器
顶一下
(4)
50%
踩一下
(4)
50%
------分隔线----------------------------
发表评论
请自觉遵守互联网相关的政策法规,严禁发布色情、暴力、反动的言论。
评价:
表情:
用户名: 验证码:点击我更换图片
栏目列表
推荐内容