最好的电子音响科技diy制作网站

haoDIY_音响电子电脑科技DIY小制作发明

当前位置: 主页 > 音响DIY > 胆机DIY > 前级DIY >

月上柳梢头,人约黄昏后---品尝6N3+6N6电子管胆前级

时间:2012-09-06 22:02来源:未知 作者:admin 点击:
去年元夜时,花市灯如昼,月上柳梢头,人约黄昏后。 今年元夜时,月与灯依旧,不见去年人,泪湿春衫袖。 ------宋词《人约黄昏后》 经过1个多月的幸苦奋战,从设计、取材、购买元件、金工、焊接伴随着邓丽君《人约黄昏后》淡淡的素唱在我耳边响起,我的6N3+6
去年元夜时,花市灯如昼,月上柳梢头,人约黄昏后。
    今年元夜时,月与灯依旧,不见去年人,泪湿春衫袖。

                                                       ------宋词《人约黄昏后》
    经过1个多月的幸苦奋战,从设计、取材、购买元件、金工、焊接……伴随着邓丽君《人约黄昏后》淡淡的素唱在我耳边响起,我的6N3+6N6胆前也算顺利完工!一边听着歌,一边仿佛看见音乐信号畅快流过电子管的情形,心里好不惬意~!月上柳梢头,人约黄昏后---品尝6N3+6N6电子管胆前级
   二话不说,上图先~

月上柳梢头,人约黄昏后---品尝6N3+6N6电子管胆前级



月上柳梢头,人约黄昏后---品尝6N3+6N6电子管胆前级

月上柳梢头,人约黄昏后---品尝6N3+6N6电子管胆前级

月上柳梢头,人约黄昏后---品尝6N3+6N6电子管胆前级

月上柳梢头,人约黄昏后---品尝6N3+6N6电子管胆前级

月上柳梢头,人约黄昏后---品尝6N3+6N6电子管胆前级

月上柳梢头,人约黄昏后---品尝6N3+6N6电子管胆前级

月上柳梢头,人约黄昏后---品尝6N3+6N6电子管胆前级

月上柳梢头,人约黄昏后---品尝6N3+6N6电子管胆前级

月上柳梢头,人约黄昏后---品尝6N3+6N6电子管胆前级

月上柳梢头,人约黄昏后---品尝6N3+6N6电子管胆前级

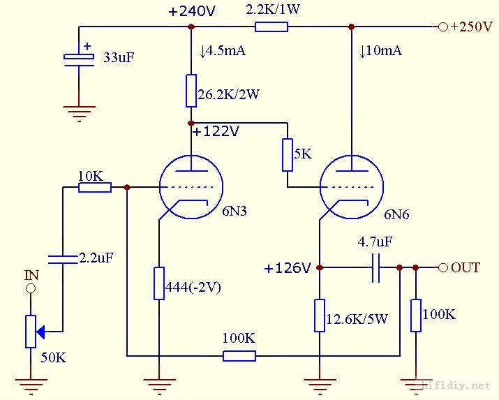
整机采用大环路反馈,闭环放大倍数约6.7(计算值)。3个胆管由3个独立6.3V绕组交流点灯丝,因为购买的变压器容量稍小,且只有2个灯丝绕组,故用两个变压器,高压组230V-0V-230V并联供电。月上柳梢头,人约黄昏后---品尝6N3+6N6电子管胆前级
    电源电路没有画出来,具体是6Z4→120Ω→10uf→1KΩ→220uf→1KΩ→220uf。其中6N3的灯丝并联2个120Ω中心接地,6N6同样电阻抽头接80V,用电阻在DC高压分得。试听结果非常满意,没有一丝噪音!月上柳梢头,人约黄昏后---品尝6N3+6N6电子管胆前级 月上柳梢头,人约黄昏后---品尝6N3+6N6电子管胆前级
    现在我是用魅族的PT800耳机接上试听的,很意外的是32欧的耳机完全可以推得动,而且声音很平衡,特别是中音带有淡淡的胆味,这正是我想要的~!月上柳梢头,人约黄昏后---品尝6N3+6N6电子管胆前级 又试了一条sony的16欧耳机,推起来就很吃力了,不好听!
    依据我的设计,6N3的工作点为Ua=120V,Ia=4.5mA;6N6为Ua=126V,Ia=10mA。这个工作点是取其线性尽可能平坦,声音尽量平衡。不过事与愿违,当我接上电源测量的时候,发觉电源输出降到了214V---我设计的时候以为6Z4只有十几伏的压降~!月上柳梢头,人约黄昏后---品尝6N3+6N6电子管胆前级 现在测得的结果是6N3的Ua=113.6V,Ia=3.5mA;6N6阴出116V,Ia=9.25mA。不过万幸的是,声音还是挺满意的,遂不想改成4007晶体整流了~月上柳梢头,人约黄昏后---品尝6N3+6N6电子管胆前级 换句话说,工作点是6Z4帮我设计的,真是谋事在人,成事在天啊~偶阴功啦~月上柳梢头,人约黄昏后---品尝6N3+6N6电子管胆前级



DIY花絮:
    初次想做这台胆前,是2006年我在肇庆读大二的时候了,那时候还刚刚入门DIY,连电子管的工作点都分析不了,看着别人的图纸一头雾水,呵呵~这台机的管子是当时在肇庆跟标叔买的,因为看不懂电路没敢动手,一拖再拖,也就到了今天……快4年了~罪过啊~月上柳梢头,人约黄昏后---品尝6N3+6N6电子管胆前级
    这个电路的工作点,我差不多花了2个星期的晚上,结合变压器的电压翻来覆去的改动才设计完成的。接着又从亲戚家打劫了一台当时90年代汕头地区比较流行的CATV(电影台的解扰器)机箱,买了开孔器、喷漆,慢慢定位、钻孔、锉平喷漆……想想那时为了把大电容装上机箱,没买到合适的开孔器,愣是用锉刀把25的孔锉成26的,那个累啊~月上柳梢头,人约黄昏后---品尝6N3+6N6电子管胆前级 不过幸苦归幸苦,当我听到自己设计的胆前传来悦耳的乐声时,之前的疲惫一扫而空,那个美啊!月上柳梢头,人约黄昏后---品尝6N3+6N6电子管胆前级
    我对这台机总体的听音评价是:平衡,干净,中频是农夫山泉一般甜美,总之俩字:好听~!月上柳梢头,人约黄昏后---品尝6N3+6N6电子管胆前级 缺点也有---这是个反相放大器,不过我没听出来~月上柳梢头,人约黄昏后---品尝6N3+6N6电子管胆前级

DIY感言:
    还是那句老话,做音响如同做人。做音响我们追求的是声音的HIFI,是平衡,而不是极端;我们也要追求做人的平衡,慢慢积累,生活有得有失,不要太计较;不要过于追捧拥有诱人的收入,不追求过于奢华的生活,不攀比别人占有的漂亮的老婆。。。月上柳梢头,人约黄昏后---品尝6N3+6N6电子管胆前级 其实整台机子做下来,成本不过300多,但是个中的平淡,却可以听出无限的细节来,只要我们有这份闲心。

    末了,在这里还要特别祝福我的好友赖同学7月30号生日快乐!谨以此机的漂亮照片送给她,祝她生日快乐~!机子就不送了,因为我太喜欢了~ 月上柳梢头,人约黄昏后---品尝6N3+6N6电子管胆前级

    现在工作了,难得有闲情常来论坛玩,还祝论坛各位烧友发烧快乐~!
    好了,也就这样了,谢谢观赏HIFIJJ本次“大作”,大家可以开始灌水了,哈哈~
                                                                              HIFIJJ    2010年7月25日

(责任编辑:admin)
织梦二维码生成器
顶一下
(8)
100%
踩一下
(0)
0%
------分隔线----------------------------
发表评论
请自觉遵守互联网相关的政策法规,严禁发布色情、暴力、反动的言论。
评价:
表情:
用户名: 验证码:点击我更换图片
栏目列表
推荐内容