|
用的是两级马蹄斯线路 只要布线,做工,元件没有问题 一点电流声也不会有,声音很好 (责任编辑:admin) |
手里有几只6J1和6N3,没事就寻思着制作一台胆前级玩玩,以前搭过一台6N3的前级,感觉...
某天整顿货色时发现它呆在一个角落里, 预备摈弃时突发灵感, 怎样不应用它做胆前级? 用...
这台是2011年初diy的6n8p音调前级,之前做了一台el34推挽低音不足,才制作这台6n8p音...
在这里SHOW一SHOW,不是因为认为自己水平高,想是和喜欢直热古董胆的同志们一起分享DI...
想想自己玩音响几十年,由于条件有限,很多底盘都自己设计,因陋就简,既不好看、外观...
这个是日本人做的胆缓冲,对比教而言 音乐传真的 那款缓冲器简直是玩具了...
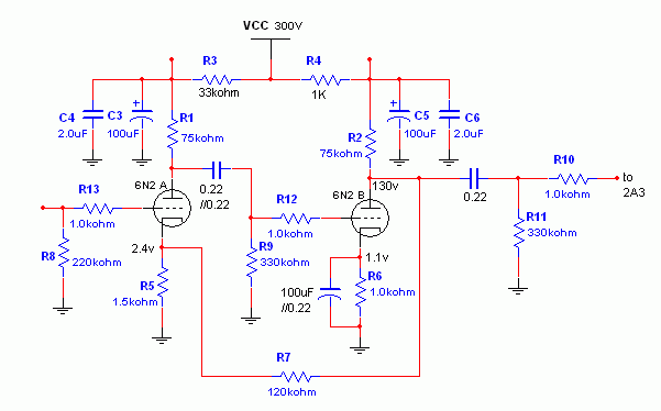
深夜发贴,仿做Marantz马兰士7 电
更新:2012-10-13
《西电》胆前级珍品 106A 大解構
更新:2012-08-31
经典名机jadis jp200(12ax7)旗舰
更新:2012-08-28
6F2胆前级制作
更新:2012-08-30