|
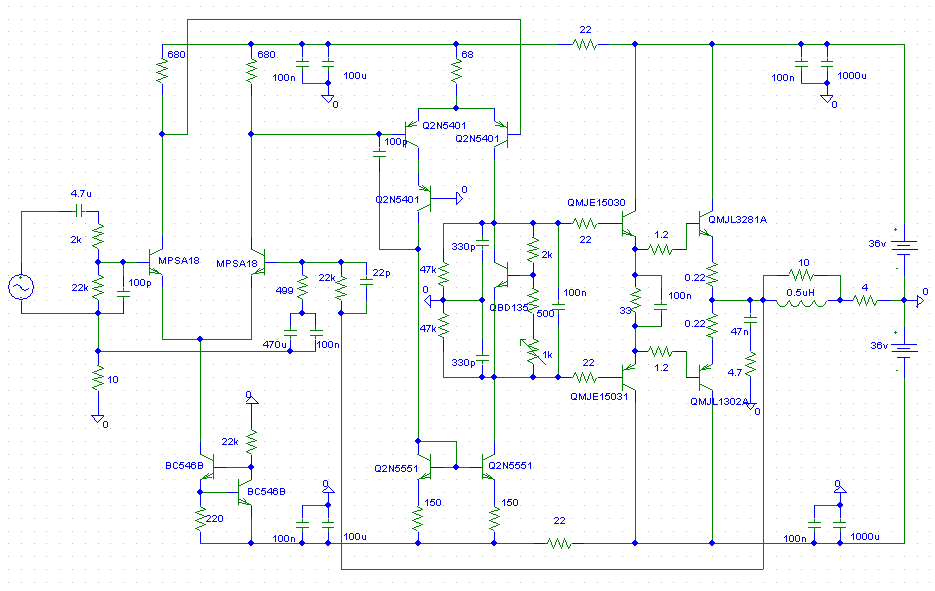
这是国际diy论坛:diyaudio上的经典分离功放. Symasym的名字的Mike取的,Symmetry是对称的意思,Asymmetry是不对称。 此电路的Sch兼顾对称与不对称,是以Mike以Symasym命名之。 非常优秀的设计! 原理图如下: 最早接触这个电路是和一个学生做这个电路,当时做的是symasym4这个版本,做成之后简单测量一下此机工作的一些参数,简单看几个波形就作罢了.后来看老外把这个电路说得神乎其乎的,就就坛子里发帖问了一下,很多人想试,于是我便在MikeB的最新版PCB上作了一点合适的更改后,与坛友们分享.花了近一个星期的通宵把diyaudio上的回帖全部看完,两千五百多篇啦我的天,尤其是Carlos那个长者,回帖非常"用心",超级长!我的天,回想起那几天,我!$%@$%$%^%^...接着开始找元件, 找得这个头大啊, 完了还要配对, 终于找齐了,过了两天,板子也到了,马上开装,尽管焊接非常顺利,因较仔细,也焊到了夜里两点多.所有的焊好后,准备上电. 牛牛是在淘宝上找的. 很简单的单桥整流电路,M记的铁壳桥,nichion的2W电容. 装好后的电源 再看装好的单声道放大板 "扉页" 再一次的检查无误后,接上电源. 接电源时,先是快速开关一下,查有无烧保险丝, 没有烧,好. 再接通电源五到十秒钟(手时刻准备着关电源)再断开,检查板上元件有无烧坏的样子.一切正常. 好,放心接通电源.测板上电压如图: 既然正常,测输出中点电压: 紧跟着调输出管的静态工作点(这是此机唯一需要调的东东,呵呵,把0.22 KOA的电流调到55mA左右,我直接调的是两只KOA上的压降,如图: 太顺利了,呵呵. 再同样的步骤调另外一声道.完全正常. 接输入,输出,听声儿罗!!! 开机十几个小时之后,细听,声音果然如人所说:动态非常好!定位很准!低频足而不厚,中频实实在在!与我的405相比,高音少了点,中音没405这么自然。也有可能听得不准,也有可能换末极管子会有不同, 呵呵。继续听! (责任编辑:admin) |







































