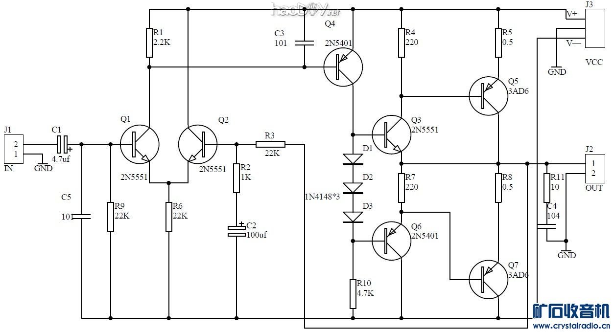
原来做的运放推动3AD6也有一段时间,也还算稳定,音质也过得去,准备下一步做分立元件的,思路是用最简单成熟的电路,恒流源之类的都不要了,零件也尽量少,容易采购的,电路形式用差分放大OCL输出,中点输出稳定,噪声小,适用电压在正负12V至正负20V之间,输出功率10几W。电路图已经画好,准备搭棚一个声道实验,取得元件的合适取值,最后才去开板。![]() 不是什么高烧品,普通零件打造的 ![]() (责任编辑:admin) |
原来做的运放推动3AD6也有一段时间,也还算稳定,音质也过得去,准备下一步做分立元件的,思路是用最简单成熟的电路,恒流源之类的都不要了,零件也尽量少,容易采购的,电路形式用差分放大OCL输出,中点输出稳定,噪声小,适用电压在正负12V至正负20V之间,输出功率10几W。电路图已经画好,准备搭棚一个声道实验,取得元件的合适取值,最后才去开板。![]() 不是什么高烧品,普通零件打造的 ![]() (责任编辑:admin) |
用三个常见原件自制简单功放板。...
3年前作的,线比较乱 这个版本的1875我做过中最好听的版本,现在换了ecc88,爽,我还...
先来一张2年前手工搭棚的机机 对称的4声道0DB跟随器,作为桥接输出用的 这是胆电压放...
电子管诞生于1904年至今已有104年的历史了,随着60年代末期晶体管的异军突起,音频功率...
全频均衡,有一点甜味...
楼主的破有源音箱坏了,(3元一对在地摊上买的)。如图, 没有什么效果可言,只是能发...
简单靓音的MosFET SRPP 2sj162功
更新:2012-08-24
diy一台功放给我同学听歌
更新:2012-11-24
晒晒刚做的桌面stk4211功放
更新:2012-09-30
铭3功放diy装机草记
更新:2014-06-22